Je vais voir à essayer FreeCAD, alors - mais leur module de pliage http://theseger.com/projects/2015/06/sh ... r-freecad/ - si je ne m'abuse - à l'air de dater un peu
Logiciel CAO
Re: Logiciel CAO
Perso je trouve la modéliation booléenne on ne peut plus intuitive et pratique.
Je vais voir à essayer FreeCAD, alors - mais leur module de pliage http://theseger.com/projects/2015/06/sh ... r-freecad/ - si je ne m'abuse - à l'air de dater un peu
Je vais voir à essayer FreeCAD, alors - mais leur module de pliage http://theseger.com/projects/2015/06/sh ... r-freecad/ - si je ne m'abuse - à l'air de dater un peu
Re: Logiciel CAO
C'est un module developpé par un utilisateur, donc oui, ça date un peu... Perso je modélise en mode "goret", avec juste des extrusions auxquelles j'ajoute des congés pour représenter les rayons de pliage 
Aux dernières nouvelles, et pour autant que je sache, il n'y a pas de module tolerie officiel dans FreeCAD
D'ailleurs je viens de me remettre à jour par rapport au statut du projet, la prochaine version (0.17) devrait sortir d'ici quelques semaines, probablement ce mois-ci ou le suivant !

Pour un chassis, ma méthode (qui n'est pas LA méthode, mais ça donne une base de réflexion) :
- esquisse du "profil" du chassis dans le plan YZ (imagine une coupe au milieu du chassis, selon l'axe le plus long - généralement la largeur)
- extrusion selon l'axe X de la valeur de la profondeur du chassis (moins l'épaisseur des faces avant et arrière, cf. la suite)
- (optionnel mais plus réaliste) esquisse et extrusion d'une petite excroissance (quelques 1/10 de mm) sur l'arête la plus longue, à faire sur l'avant et l'arrière du chassis : c'est là-dessus que vont venir se fixer les faces avant et arrière
- esquisse des faces avant et arrière (un simple rectangle aux angles arrondis) puis extrusion de celles-ci de la valeur de l'épaisseur de la tole
- ajout d'un congé sur le bord supérieur des faces avant et arrière pour représenter le rayon de pliage
- sur chacune des faces utiles (avant, dessus, arrière) : esquisser les découpes et utiliser la soustraction pour enlever la matière correspondante ; une autre approche est de ne mettre que des points sur l'esquisse, et de s'appuyer sur ces points pour réaliser les trous avec l'outil "perçage" ; ne pas oublier, le cas échéant, les trous réservés aux écrou-cages sur les rabats des bords du chassis
PS : quand tu auras l'info, je veux bien connaitre le tarif de ton tolier pour ce genre de pièce
Aux dernières nouvelles, et pour autant que je sache, il n'y a pas de module tolerie officiel dans FreeCAD
D'ailleurs je viens de me remettre à jour par rapport au statut du projet, la prochaine version (0.17) devrait sortir d'ici quelques semaines, probablement ce mois-ci ou le suivant !
Ah bien vu, merci pour l'info, je vais tenter avec SOMEP !bilbo_moria a écrit : 07 mars 2018, 13:04Quant à SEBS, ils deviennent http://www.somep.eu ... peut-être plus de chance d'avoir une réponse de ce côté là ?
Eh oui, c'est un métierPote Gui a écrit : 07 mars 2018, 11:17Mais c'est une gamberge particulière qu'on a pas forcément d'emblée! Et ça nécessite d'anticiper pas mal les choses avant de se lancer (quels volumes créer, comment extruder/protruder des formes géométriques pour façonner la forme souhaitée, et maîtriser les opérations de type booléen appliquées aux formes 3D)...
Pour un chassis, ma méthode (qui n'est pas LA méthode, mais ça donne une base de réflexion) :
- esquisse du "profil" du chassis dans le plan YZ (imagine une coupe au milieu du chassis, selon l'axe le plus long - généralement la largeur)
- extrusion selon l'axe X de la valeur de la profondeur du chassis (moins l'épaisseur des faces avant et arrière, cf. la suite)
- (optionnel mais plus réaliste) esquisse et extrusion d'une petite excroissance (quelques 1/10 de mm) sur l'arête la plus longue, à faire sur l'avant et l'arrière du chassis : c'est là-dessus que vont venir se fixer les faces avant et arrière
- esquisse des faces avant et arrière (un simple rectangle aux angles arrondis) puis extrusion de celles-ci de la valeur de l'épaisseur de la tole
- ajout d'un congé sur le bord supérieur des faces avant et arrière pour représenter le rayon de pliage
- sur chacune des faces utiles (avant, dessus, arrière) : esquisser les découpes et utiliser la soustraction pour enlever la matière correspondante ; une autre approche est de ne mettre que des points sur l'esquisse, et de s'appuyer sur ces points pour réaliser les trous avec l'outil "perçage" ; ne pas oublier, le cas échéant, les trous réservés aux écrou-cages sur les rabats des bords du chassis
PS : quand tu auras l'info, je veux bien connaitre le tarif de ton tolier pour ce genre de pièce
Re: Logiciel CAO
Bon, j'ai réussi à sortir un truc qui ressemble à un châssis, mais il faudra revoir mon mode opératoire, parce que c'est pas très propre au niveau de l'esquisse. Mais c'est encourageant!
- bilbo_moria
- Don Bilbo de la Vega
- Messages : 7488
- Enregistré le : 15 déc. 2004, 1:00
- Localisation : Tinteniac (35)
Re: Logiciel CAO
Cette notion de pliage et son impact sur les dimensions restent un grand mystère pour moi, surtout si le logiciel n'a pas un module tôlerie/pliage pour "magiquement" adapter tout ça (ben oui, quand on n'y pige rien, on compte un peu sur la magie
)
Imaginons un châssis tout bête en "U" comme celui ci-dessous (longueur=400mm, largeur=200mm, hauteur face avant/arrière =50mm, épaisseur de l'alu = 2mm) On indique au plieur ces quelques dimensions (hauteur, largeur, longueur, épaisseur) et il se débrouille pour éventuellement extrapoler (à moins qu'une plaque d'alu de 400mm x 300mm épaisseur 2mm pliée fasse pile poil ces dimensions de châssis à l'arrivée) ?
(il me semble que c'est ce que SEBS 44 m'avait expliqué : je mettais les dimensions désirées et ils se débrouillaient pour y arriver une fois la plaque pliée ...)
Imaginons un châssis tout bête en "U" comme celui ci-dessous (longueur=400mm, largeur=200mm, hauteur face avant/arrière =50mm, épaisseur de l'alu = 2mm) On indique au plieur ces quelques dimensions (hauteur, largeur, longueur, épaisseur) et il se débrouille pour éventuellement extrapoler (à moins qu'une plaque d'alu de 400mm x 300mm épaisseur 2mm pliée fasse pile poil ces dimensions de châssis à l'arrivée) ?
(il me semble que c'est ce que SEBS 44 m'avait expliqué : je mettais les dimensions désirées et ils se débrouillaient pour y arriver une fois la plaque pliée ...)
Re: Logiciel CAO
Oui, il existe des formules pour calculer tout ça. Mais apparemment, pour avoir ajouté des congés aux arêtes afin de simuler le pliage, la mesure du côté s'effectue légèrement en retrait du bord et ne prend donc pas en compte le congé. Mais j'imagine comme toi que les tôliers maîtrisent cet aspect-là (ce serait quand même un comble sinon)!
Re: Logiciel CAO
Oui, c'est ça, ça fait partie du métier - ou de la doc des machines 8)
Le plus sûr est effectivement de dire exactement ce que l'on veut au final. En première approximation, on dit que les dimensions de la tôle dépliée correspondent aux côtés intérieures de l'objet plié. Du moins c'est ce que l'on m'a appris ...
(ça doit être une grossière approximation qui néglige le rayon du pli, etc, mais il me semble ça marche pas mal)
... après la plieuse numérique elle s'en fichait pas mal de la théorie. On programmait le résultat voulu épiscététou
Le plus sûr est effectivement de dire exactement ce que l'on veut au final. En première approximation, on dit que les dimensions de la tôle dépliée correspondent aux côtés intérieures de l'objet plié. Du moins c'est ce que l'on m'a appris ...
(ça doit être une grossière approximation qui néglige le rayon du pli, etc, mais il me semble ça marche pas mal)
... après la plieuse numérique elle s'en fichait pas mal de la théorie. On programmait le résultat voulu épiscététou
- gorets08
- G5 constructeur

- Messages : 54
- Enregistré le : 30 avr. 2008, 2:00
- Localisation : Matton-Clemency [08]
- Contact :
Re: Logiciel CAO
salut
pour règle (hors abaque), le rayon de pliage intérieur est égale à l'épaisseur de la tole...
en cotant en intérieur, la somme des cotes est égale à la longueur développée (~)...
ceux qui veulent, vous me faites un 3D en step, et je vous le remet à plat en dxf (j'utilise CATIA)
pour les tôliers, par habitude:
_ un step (3D) si besoin: sert à la visualisation
_ un dxf (2D) pour le développé, plan à plat: sert à la découpe
_ un plan pdf de la pièce pliée cotée: pour la fabrication et le pliage machine...
toujours se renseigner sur l'outillage du sous-traitant, pour limiter les coûts.
pour règle (hors abaque), le rayon de pliage intérieur est égale à l'épaisseur de la tole...
en cotant en intérieur, la somme des cotes est égale à la longueur développée (~)...
ceux qui veulent, vous me faites un 3D en step, et je vous le remet à plat en dxf (j'utilise CATIA)
pour les tôliers, par habitude:
_ un step (3D) si besoin: sert à la visualisation
_ un dxf (2D) pour le développé, plan à plat: sert à la découpe
_ un plan pdf de la pièce pliée cotée: pour la fabrication et le pliage machine...
toujours se renseigner sur l'outillage du sous-traitant, pour limiter les coûts.
Re: Logiciel CAO
Ah, cool! Merci pour toutes ces explications! Et merci pour ta proposition gorets08! Par ailleurs, qu'est-ce que tu entends par
? J'ai du mal à voir le lien entre le parc machine et les coûts...toujours se renseigner sur l'outillage du sous-traitant, pour limiter les couts.
- bilbo_moria
- Don Bilbo de la Vega
- Messages : 7488
- Enregistré le : 15 déc. 2004, 1:00
- Localisation : Tinteniac (35)
Re: Logiciel CAO
Ah, merci pour toutes ces infos. Que les dimensions "dépliées" correspondent aux côtes internes, ça me parle un peu.
Du coup, le pliage doit un poil tirer sur la "gueule-à-la-plaque" côté externe mais ça peut se comprendre (de toute, soit on compresse à l'intérieur, soit on est en extension à l'extérieur, je suppose ...)
Du coup, le pliage doit un poil tirer sur la "gueule-à-la-plaque" côté externe mais ça peut se comprendre (de toute, soit on compresse à l'intérieur, soit on est en extension à l'extérieur, je suppose ...)
Re: Logiciel CAO
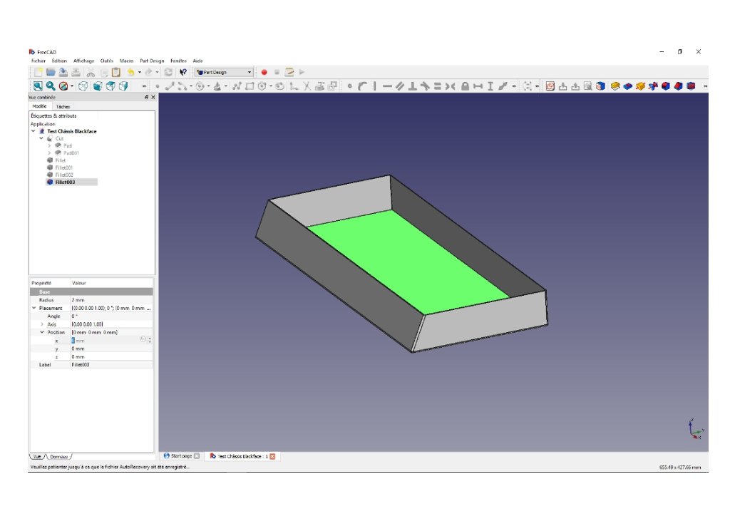
Après bien des galères, j'ai finalement réussi à poser quelque chose d'honnête. J'ai laissé tomber les congés car je ne parviens pas à les appliquer seulement à certaines arêtes (il en ajoute automatiquement d'autres).
Plutôt prometteur... 
- bilbo_moria
- Don Bilbo de la Vega
- Messages : 7488
- Enregistré le : 15 déc. 2004, 1:00
- Localisation : Tinteniac (35)
Re: Logiciel CAO
Ouais, joli !
- gorets08
- G5 constructeur

- Messages : 54
- Enregistré le : 30 avr. 2008, 2:00
- Localisation : Matton-Clemency [08]
- Contact :
Re: Logiciel CAO
toujours se renseigner sur l'outillage du sous-traitant, pour limiter les couts:
_ si le peigne (l'outil) pour plier de la tole de 2 fait 250mm de long, et que tu dois plier entre deux flancs (tu as un "U" et tu veux rabattres les cotes pour faire une "boite") à 200mm: celà implique un rachat d'outillage donc un surcout...
_ sinon celà t'indique aussi les rayons de pliage par rapport au épaisseur (suivant outillage): pour ne pas se retrouver avec un rayon de 15 int avec une tole de 1mm car c'est pas tres joli
_ si le peigne (l'outil) pour plier de la tole de 2 fait 250mm de long, et que tu dois plier entre deux flancs (tu as un "U" et tu veux rabattres les cotes pour faire une "boite") à 200mm: celà implique un rachat d'outillage donc un surcout...
_ sinon celà t'indique aussi les rayons de pliage par rapport au épaisseur (suivant outillage): pour ne pas se retrouver avec un rayon de 15 int avec une tole de 1mm car c'est pas tres joli
Re: Logiciel CAO
Cool, ça rend bienPote Gui a écrit : 11 mars 2018, 11:08Après bien des galères, j'ai finalement réussi à poser quelque chose d'honnête.
Tu les ajoutes comment ? Je viens de faire le test en sélectionnant une arête puis en cliquant sur l'outil congés (le tout dans l'atelier Part Design), et seule cette dernière est affectée. Par contre effectivement, si tu sélectionnes une face avant de cliquer sur l'outil congés, il les fera sur toutes les arêtes de la face en question.Pote Gui a écrit : 11 mars 2018, 11:08J'ai laissé tomber les congés car je ne parviens pas à les appliquer seulement à certaines arêtes (il en ajoute automatiquement d'autres).
- bilbo_moria
- Don Bilbo de la Vega
- Messages : 7488
- Enregistré le : 15 déc. 2004, 1:00
- Localisation : Tinteniac (35)
Re: Logiciel CAO
Suite à la (mauvaise) fréquentation de ce topic, j'ai fait quelques expériences sous FreeCad (avec 2 ou 3 tutos, on finit par savoir faire quelques trucs simples).
J'ai fait un châssis, mais les congés apparaissent sous des arêtes aigues, je ne sais pas pourquoi (mon modèle doit être foirax) Par contre, j'ai fait à l'arrache un cube avec un trou (j'en suis très fier) et là, les congés sont bons : Bref, faut encore progresser un poil, mais au delà de l'esthétique, je pense que l'absence de congés ne va pas empêcher un plieur de dormir la nuit ...
J'ai fait un châssis, mais les congés apparaissent sous des arêtes aigues, je ne sais pas pourquoi (mon modèle doit être foirax) Par contre, j'ai fait à l'arrache un cube avec un trou (j'en suis très fier) et là, les congés sont bons : Bref, faut encore progresser un poil, mais au delà de l'esthétique, je pense que l'absence de congés ne va pas empêcher un plieur de dormir la nuit ...





..::