Ces deux montages ne sont valables que derrière un cathode follower et comme mettre 1 M derrière un cf est un non sens
Recherche de potard
Re: Recherche de potard
+1 avec Rimlock.
Ces deux montages ne sont valables que derrière un cathode follower et comme mettre 1 M derrière un cf est un non sens
Ces deux montages ne sont valables que derrière un cathode follower et comme mettre 1 M derrière un cf est un non sens
jptrol
______________________________________________
______________________________________________
Re: Recherche de potard
D'où 10M//1M pour avoir un potar pseudo log de 1M, car on considère qu'à partir de 10x la valeur, la résistance n'est pas impactée.
Re: Recherche de potard
Ok mais à mi-valeur (graduation 7 à peu près, où tu as l'impédance max) tu auras une impédance de sortie de 500k au lieu de 250k. Ça peut , ou pas , être gênant.Pote Gui a écrit : 26 nov. 2018, 13:12 D'où 10M//1M pour avoir un potar pseudo log de 1M, car on considère qu'à partir de 10x la valeur, la résistance n'est pas impactée.
jptrol
______________________________________________
______________________________________________
- bilbo_moria
- Don Bilbo de la Vega
- Messages : 7472
- Enregistré le : 15 déc. 2004, 1:00
- Localisation : Tinteniac (35)
Re: Recherche de potard
Je continue mes recherches (le pot trouvé chez Atlantique Composants ne va pas : un poil trop gros, pas d'écrou, diamètre "filetage" trop grand, la lose).
Avec l'aide de Audiophonics (Lhooq sur projetg5.com
), j'ai (ou plutôt lui) a trouvé un potard Bourns qui pourrait convenir chez Mouser, mais hélas en 1MLin, j'ai peur que ce soit un poil violent en master volume.
D'où l'idée de voir si un 500kLog pourrait convenir ...
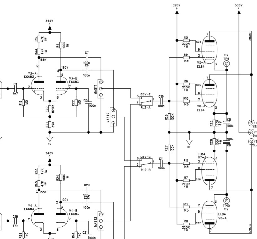
C'est un master post pi (et oui, chez Orange, 2 canaux => 2 PIs, c'est comme ça
) :
J'ai simulé MV à fond (pour voir l'impact d'un potard 500k plutôt que 1M sur le gain, mais c'est quasi kif kif, probable que la résistance de 100kΩ devant la grille 1 des EL84 n'y est pas étrangère ...), puis avec MV à mi course :
A fond, 1MΩ : A fond, 500kΩ : Bon, à un quart de poil près, on va dire que c'est du kif kif ...
Ensuite, à mi course (et là, la 100kΩ entraine un effet amusant) :
1MΩ : 500kΩ (plus de patate à mi-course) : Et pour info, avec un pot 1MΩ linéaire à mi-course : En conclusion :
- alors que sur le schéma, il est indiqué un 1MΩ linéaire, perso je lis "A" sur le potard et en le mesurant (mais non dessoudé), il me semble bien qu'il est log (pour le dessouder, ROHS + PCB double couche, il faut que je l'explose, pour le moment je ne l'ai pas fait)
- Je pense acheter un 1MLin et un 500klog chez Mouser (traduire : 3€ de potard, 20 balles de port) et on verra bien ...
Avec l'aide de Audiophonics (Lhooq sur projetg5.com
D'où l'idée de voir si un 500kLog pourrait convenir ...
C'est un master post pi (et oui, chez Orange, 2 canaux => 2 PIs, c'est comme ça
A fond, 1MΩ : A fond, 500kΩ : Bon, à un quart de poil près, on va dire que c'est du kif kif ...
Ensuite, à mi course (et là, la 100kΩ entraine un effet amusant) :
1MΩ : 500kΩ (plus de patate à mi-course) : Et pour info, avec un pot 1MΩ linéaire à mi-course : En conclusion :
- alors que sur le schéma, il est indiqué un 1MΩ linéaire, perso je lis "A" sur le potard et en le mesurant (mais non dessoudé), il me semble bien qu'il est log (pour le dessouder, ROHS + PCB double couche, il faut que je l'explose, pour le moment je ne l'ai pas fait)
- Je pense acheter un 1MLin et un 500klog chez Mouser (traduire : 3€ de potard, 20 balles de port) et on verra bien ...
-
Rimlock
- G5 guru

- Messages : 1184
- Enregistré le : 17 juil. 2018, 19:48
- Localisation : pas trop loin de l'Océan
Re: Recherche de potard
A c'est log, oui. 500k ou 1M pour moi c'est kif kif ! Faut pas trop suivre les valeurs à la lettre ! Surtout avec les R26 - R27 de 100k derrière.
Et de deux ! Merci les Bleus 
- bilbo_moria
- Don Bilbo de la Vega
- Messages : 7472
- Enregistré le : 15 déc. 2004, 1:00
- Localisation : Tinteniac (35)
