Kustom Defender 12

Pour la conception et la réalisation de vos amplis.
Avatar du membre
penfall
G5 bidouilleur
G5 bidouilleur
Messages : 8
Enregistré le : 10 janv. 2019, 19:05

Kustom Defender 12

Message non lu par penfall »

Bon….
Pour faire plus simple et débuter dans le domaine des amplis guitare à tubes, je viens d’acquérir pour pas bien cher un Kustom Defender 112. Bonne surprise, il a été retubé dernièrement. Tubes 12AX7EH en préamp. EL34 JJ en ampli.

Cet ampli chinois qui par ailleurs ne manque pas de tonus à l’air plutôt bien construit, bon, nous sommes sur CI double faces, ce qui ne sera pas aisé d’apporter si besoin des modifications ou remplacer des composants par rapport à un câblage en l’air.

Image
Image
Image
Image

Le but, fabriquer un cabinet bass-reflex et lui implanter la tête du Defender pour usage guitare basse.
Image
Pour le HP, je pars sur un Eminence Basslite S2012 dans 60 litres de charge + 2 évents Ø75.
https://www.eminence.com/pdf/Basslite_S2012.pdf
Les spécialistes auront sûrement un avis à apporter sur le schéma.
https://el34world.com/charts/Schematics ... der112.pdf

François
Avatar du membre
penfall
G5 bidouilleur
G5 bidouilleur
Messages : 8
Enregistré le : 10 janv. 2019, 19:05

Re: Kustom Defender 12

Message non lu par penfall »

Bon…

Avant de fabriquer un cabinet bass-reflex et pour me faire une petite idée du résultat, j’ai banché la tête du Kustom sur le HP du Blackstar Unity 60.

Le résultat est plutôt bon mais à comparer avec le totor, cela ne descend pas assez bas, ça manque de matière dans le grave.

L’ampli Defender étant typé guitare et non basse, peut’ on jouer sur les valeurs des capas de l’équaliseur 3 bandes en les augmentant pour amener plus de matière dans le grave ou faut’ il voir ailleurs ?
Kustom_defender112 03.pdf
(72.36 Kio) Téléchargé 233 fois
Avatar du membre
Pote Gui
G5 Team
G5 Team
Messages : 4469
Enregistré le : 15 mai 2012, 11:07
Localisation : Lyon (69)

Re: Kustom Defender 12

Message non lu par Pote Gui »

Tu peux t'inspirer du tone stack du Bassman AA864 qui donne bien dans le bas. Petite remarque sur la réponse en fréquence d'un appareil audio : on a souvent tendance à vouloir ajouter des basses pour avoir plus de basses (c'est logique, ça se défend); mais ne perdons pas de vue que l'oreille a une écoute d'ensemble. C'est-à-dire que pour avoir plus de basses on peut effectivement augmenter les basses - au risque de voir poindre d'autres problèmes acoustiques liés à l'abondante présence d'icelles -, ou couper les aigus. D'ailleurs, si tu prends le temps d'étudier le schéma du Bassman cité plus haut, tu t'apercevras avec surprise que le canal basse à une coupure dans le bas pas si basse que ça... Car n'oublions pas que, comme le disent l'adage et le Schtroumpf à lunettes : "Trop de basses, c'est dégueulasse".
Voilà pour la méditation du dimanche.
Avatar du membre
bilbo_moria
Don Bilbo de la Vega
Messages : 7460
Enregistré le : 15 déc. 2004, 1:00
Localisation : Tinteniac (35)

Re: Kustom Defender 12

Message non lu par bilbo_moria »

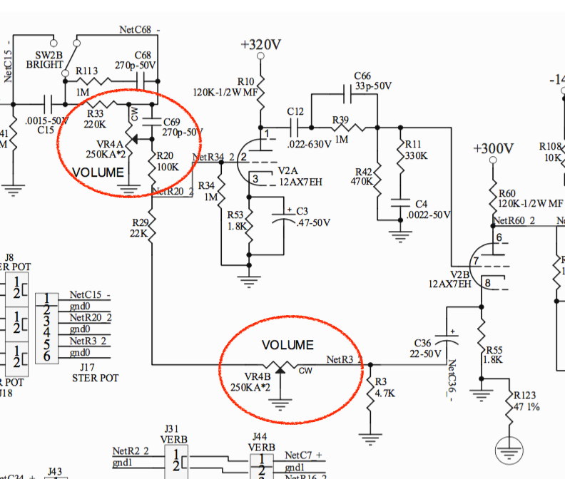
Désolé, un poil hors sujet, mais j'aime bien l'implémentation du potard de volume (je ne sais pas trop comment il fonctionne, mais c'est fun)
K.png
Avatar du membre
warteko
G5 optimiseur
G5 optimiseur
Messages : 308
Enregistré le : 30 mars 2008, 1:00
Localisation : 68 Riedisheim

Re: Kustom Defender 12

Message non lu par warteko »

C'est vrai, un pot stéréo, c'est assez rare sur nos brelons.
Avatar du membre
Pote Gui
G5 Team
G5 Team
Messages : 4469
Enregistré le : 15 mai 2012, 11:07
Localisation : Lyon (69)

Re: Kustom Defender 12

Message non lu par Pote Gui »

Ça a l'air de faire varier le pont diviseur en entrée de V2a et en même temps de jouer sur la contre-réaction locale de l'étage suivant au niveau de la cathode de V2b.
Rimlock
G5 guru
G5 guru
Messages : 1172
Enregistré le : 17 juil. 2018, 19:48
Localisation : pas trop loin de l'Océan

Re: Kustom Defender 12

Message non lu par Rimlock »

Oui, si on ne considère que VR4B, curseur à gauche, coté grille V2A ça met une 22k en pont diviseur avec la 100k et coté cathode V2B le condo de découplage est en série avec une 4.7k donc son effet est atténué--> CR locale. Curseur à droite, le pnt devient 100k/250k et le condo est à la masse donc plein effet.

On remarque aussi la séparation des masses du préamp et celles du reste (chassis) par une 47R (cathode de V2B...

Pour revenir à "plus de basses", il y a aussi plein d'endroits dans le préamp qui "voice" guitare :
- le condo de liaison C15 de 0.0015.
- le condo de découplage C 43 (0.47) de cathode V2A .
Sans compter les cellules R//C...

Et éventuellement C30, C31 devant les EL34...

Mais le point noir, amha, sera le transfo de sortie ! S'il n'est pas conçu pour "sortir" des basses, ça va bloquer....
Et de deux ! Merci les Bleus :lol:
Avatar du membre
penfall
G5 bidouilleur
G5 bidouilleur
Messages : 8
Enregistré le : 10 janv. 2019, 19:05

Re: Kustom Defender 12

Message non lu par penfall »

Bonjour

Merci pour vos observations instructives sur le schéma..
Pote Gui a écrit : 24 févr. 2019, 13:14 Tu peux t'inspirer du tone stack du Bassman AA864 qui donne bien dans le bas. Petite remarque sur la réponse en fréquence d'un appareil audio : on a souvent tendance à vouloir ajouter des basses pour avoir plus de basses (c'est logique, ça se défend); mais ne perdons pas de vue que l'oreille a une écoute d'ensemble. C'est-à-dire que pour avoir plus de basses on peut effectivement augmenter les basses - au risque de voir poindre d'autres problèmes acoustiques liés à l'abondante présence d'icelles -, ou couper les aigus. D'ailleurs, si tu prends le temps d'étudier le schéma du Bassman cité plus haut, tu t'apercevras avec surprise que le canal basse à une coupure dans le bas pas si basse que ça... Car n'oublions pas que, comme le disent l'adage et le Schtroumpf à lunettes : "Trop de basses, c'est dégueulasse".
Voilà pour la méditation du dimanche.
Merci, noté pour le Bassman, que l’on s’entende bien, le but n’est pas d’ajouter des basses comme un gars qui fait des concours de boom boom avec sa bagnole tunée d’un gros caisson à faire péter les vitres… mais juste d’adapter si cela est possible le Defender car aujourd’hui celui-ci est à mon avis trop brillant pour un usage normal avec une guitare basse, je cherche donc des pistes pour qu’éventuellement cela se fasse…
Rimlock a écrit : 24 févr. 2019, 16:55 Oui, si on ne considère que VR4B, curseur à gauche, coté grille V2A ça met une 22k en pont diviseur avec la 100k et coté cathode V2B le condo de découplage est en série avec une 4.7k donc son effet est atténué--> CR locale. Curseur à droite, le pnt devient 100k/250k et le condo est à la masse donc plein effet.
On remarque aussi la séparation des masses du préamp et celles du reste (chassis) par une 47R (cathode de V2B...

Pour revenir à "plus de basses", il y a aussi plein d'endroits dans le préamp qui "voice" guitare :
- le condo de liaison C15 de 0.0015.
- le condo de découplage C 43 (0.47) de cathode V2A .
Sans compter les cellules R//C...
Et éventuellement C30, C31 devant les EL34...
Mais le point noir, amha, sera le transfo de sortie ! S'il n'est pas conçu pour "sortir" des basses, ça va bloquer....
Effectivement, point auquel je n’avais pas pensé, le transfo de sortie prévu ou non pour transcrire un grave correct, il serait dommage de modifier les différentes valeurs des composants si le résultat final n’est pas là…

Je peux aussi laisser cet ampli dans son jus, le revendre ou pourquoi pas m’essayer à la gratte électrique, qui par ailleurs me plairait bien…

Et après méditation, il est fort possible que je reparte de zéro en assemblant d’après un schéma abouti l’ampli basse qui me convient… Donc pas de précipitions, je parcours les différents sujets sur le fofo…
Répondre