oui a priori j'ai encore les papiers et peut être les scans, et peut être meme des samples (sinon il y a le myspace de pierre yves mais n'a plus l'air actif: https://myspace.com/garagesevensucks/mu ... 0-24015975 )
cette semaine j'aurai peut être le temps de m'en occuper. je regarde vite fait pour les scans.
[PYMouss] PP 6V6
- charpy
- G5 Team

- Messages : 3516
- Enregistré le : 23 févr. 2005, 1:00
- Localisation : La Rochelle 17
- Contact :
Re: [PYMouss] PP 6V6
les plaisirs du débugage : virer le mV de bruit qui chatouille les oreilles sans toucher aux 500V de HT qui chatouillent les doigts
- charpy
- G5 Team

- Messages : 3516
- Enregistré le : 23 févr. 2005, 1:00
- Localisation : La Rochelle 17
- Contact :
Re: [PYMouss] PP 6V6
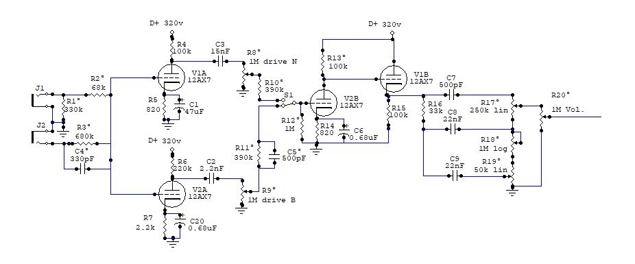
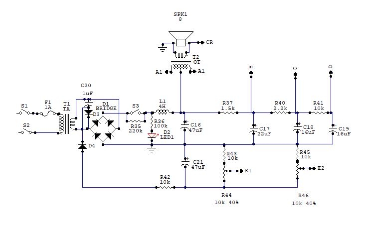
allez voila enfin les principales images, schema, photos et "originaux de Gainsbourg". je met que les liens vu que ça dépasse le format autorisé.
préamp
amp
alim
les finitions de pierre Yves pour qui j'avais monté l'ampli


le schema à la Gainsbourg
preamp et ampli
alim
j'ai aussi des photos du câblage à la gainzbourg mais
et je vais tenter de déposer des samples.



préamp
amp
alim
les finitions de pierre Yves pour qui j'avais monté l'ampli


le schema à la Gainsbourg
preamp et ampli
alim
j'ai aussi des photos du câblage à la gainzbourg mais
et je vais tenter de déposer des samples.



les plaisirs du débugage : virer le mV de bruit qui chatouille les oreilles sans toucher aux 500V de HT qui chatouillent les doigts
- McColson
- Admin du site

- Messages : 8060
- Enregistré le : 07 nov. 2004, 1:00
- Localisation : La Celle sur Morin
- Contact :
Re: [PYMouss] PP 6V6
Yeah super merci charpy !!
ça sonne grave !!! Les samples sont top !
Je pense que ce petit pymouss mérite qu'on s'y attarde !
ps : tiens le player soundclound ne fonctionne plus, dommage...
ça sonne grave !!! Les samples sont top !
Je pense que ce petit pymouss mérite qu'on s'y attarde !
ps : tiens le player soundclound ne fonctionne plus, dommage...
- charpy
- G5 Team

- Messages : 3516
- Enregistré le : 23 févr. 2005, 1:00
- Localisation : La Rochelle 17
- Contact :
Re: [PYMouss] PP 6V6
c'est clair ça envoie du steak
après rien de bien sorcier. à la base le préamp vient d'un JCM800 et le PI et le poweramp d'un tweed (5E2 ou 5E3). bien sur j'ai un peu bidouillé le voicing et j'ai les fichiers annoté de pierre Yves qui avait noté qq modifs dans le chassis par rapport aux plans.
il est bien dans la philosophie du MI60 pas 3 tones de composants, du gain mais pas trop à chaque étage… du gros crunch qui tache sans partir en bouillie.
pour info sur les samples il jouait avec une lespaul junior, et un cab en V30. En concert il jouait avec l'ampli pas mal poussé mais pas a fond non plus (équilibre satu de préamp et de poweramp). il m'a raconté que ça a scotchés certains vieux briscards qui sont venu lui poser des questions sur son matos qui sonnait tant!
après rien de bien sorcier. à la base le préamp vient d'un JCM800 et le PI et le poweramp d'un tweed (5E2 ou 5E3). bien sur j'ai un peu bidouillé le voicing et j'ai les fichiers annoté de pierre Yves qui avait noté qq modifs dans le chassis par rapport aux plans.
il est bien dans la philosophie du MI60 pas 3 tones de composants, du gain mais pas trop à chaque étage… du gros crunch qui tache sans partir en bouillie.
pour info sur les samples il jouait avec une lespaul junior, et un cab en V30. En concert il jouait avec l'ampli pas mal poussé mais pas a fond non plus (équilibre satu de préamp et de poweramp). il m'a raconté que ça a scotchés certains vieux briscards qui sont venu lui poser des questions sur son matos qui sonnait tant!
les plaisirs du débugage : virer le mV de bruit qui chatouille les oreilles sans toucher aux 500V de HT qui chatouillent les doigts

..::