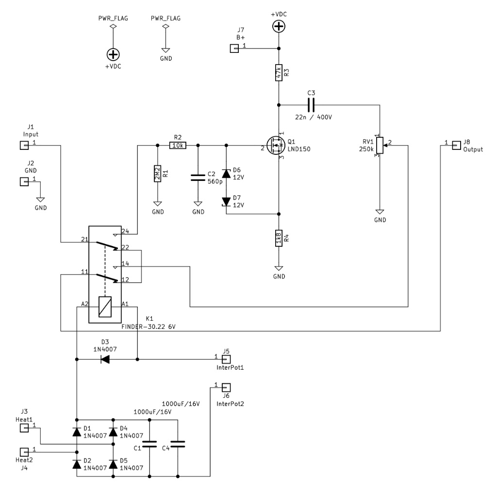
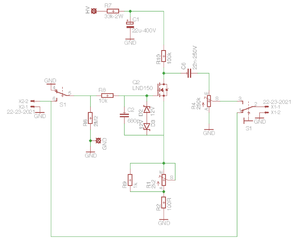
Il y a un bout de temps, je suis tombé sur une vidéo de Pete Thorn dans laquelle il présentait son ampli signature Shur. Et il a un boost à Mosfet en façade. J'ai trouvé le schéma, mais je ne m'en suis pas inspiré. J'ai utilisé l'étage de retour de la loop à LND150.
Alors, je me suis fendu d'un PCB avec DPDT (true bypass) intégré pour pouvoir avoir un boost HT directement accessible en façade.
Schéma : PCB : Je teste ça, et je vous tiens au courant, puis je partage si certaines personnes sont intéressées.




..:: 