J'ai récupéré un musique industrie 915, le même que celui ci (sans le cab)
http://musiqueindustrie.free.fr/page14/ ... ic-915.jpg
après check up classique, il est reparti, et il fonctionne
Il me reste à changer les vieux condensateurs de filtrage, par mesure de sécurité.
Habitué des amplis lampes c'est curieux un ampli sans transfo de sortie et qui tourne à +-45VDC
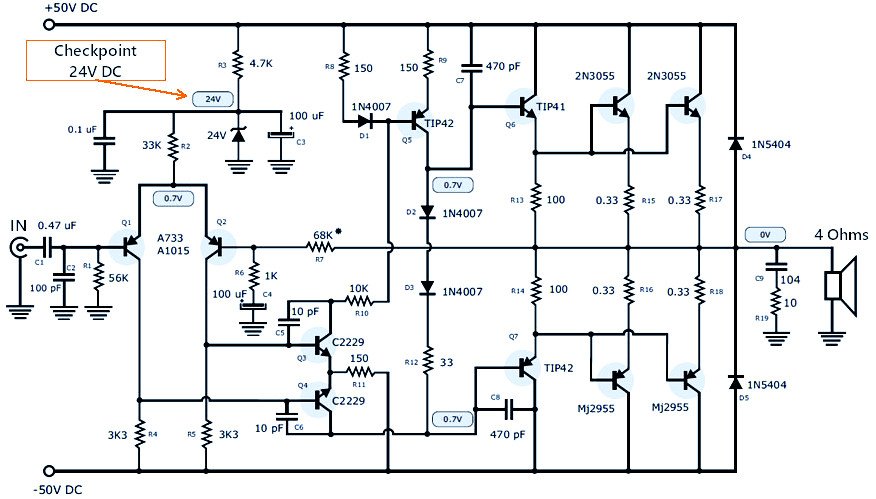
Il y a un trim sur la partie puissance, sans doute pour régler le bias des transos de puissance... Je n'ai trouvé nulle part le schéma, quelqu'un l'a peut être ici ?
merci
Il lui manque aussi quelques tirettes de réglage de l'EQ mais je pense que c'est introuvable ?


