[PREAMP] Nouveau projet : préampli G5

Le Pistorsion System, permet de profiter de la saturation du déphaseur sur un préampli.

Quelle taille du boitier privilégier ?

Le sondage s’est terminé le 05 mars 2019, 18:24

1590BB
0
Aucun vote
1590BB2
1
20%
1590STPC
0
Aucun vote
1590TRPC
0
Aucun vote
1590XX
0
Aucun vote
Pupitre 515-0910
1
20%
Autre (précisez)
3
60%
 
Nombre total de votes : 5

Rimlock
G5 guru
G5 guru
Messages : 1205
Enregistré le : 17 juil. 2018, 19:48
Localisation : pas trop loin de l'Océan

Re: Nouveau projet : préampli G5

Message non lu par Rimlock »

Oui, je comprends ! Mais prévoir la vente d'une centaine de kits, déjà, c'est (très) optimiste et il y a Yitry qui a des stocks énormes de pleins de tubes divers et variés ! Dont des 6948...

https://www.ebay.fr/itm/6112WA-6948-JAN ... xyOM9R59TF

https://frank.pocnet.net/sheets/084/6/6948.pdf
Et de deux ! Merci les Bleus :lol:
Avatar du membre
warteko
G5 optimiseur
G5 optimiseur
Messages : 308
Enregistré le : 30 mars 2008, 1:00
Localisation : 68 Riedisheim

Re: Nouveau projet : préampli G5

Message non lu par warteko »

Pour ce qui est de monter les tubes à l'horizontale est sans ventilation, je peux vous rassurer : mes G1 "slimline" sont montés comme ça dans du boîtier Schaeffer, et ça ne chauffe pas. Et là on parle de 3 tubes en HT, alors un préamplificateur...
Avatar du membre
Lemontheo
G5 Team
G5 Team
Messages : 1814
Enregistré le : 21 janv. 2011, 1:00
Localisation : Rouen
Contact :

Re: Nouveau projet : préampli G5

Message non lu par Lemontheo »

Salut à tous,

je suis plus qu'enthousiaste à l'idée de ce projet.

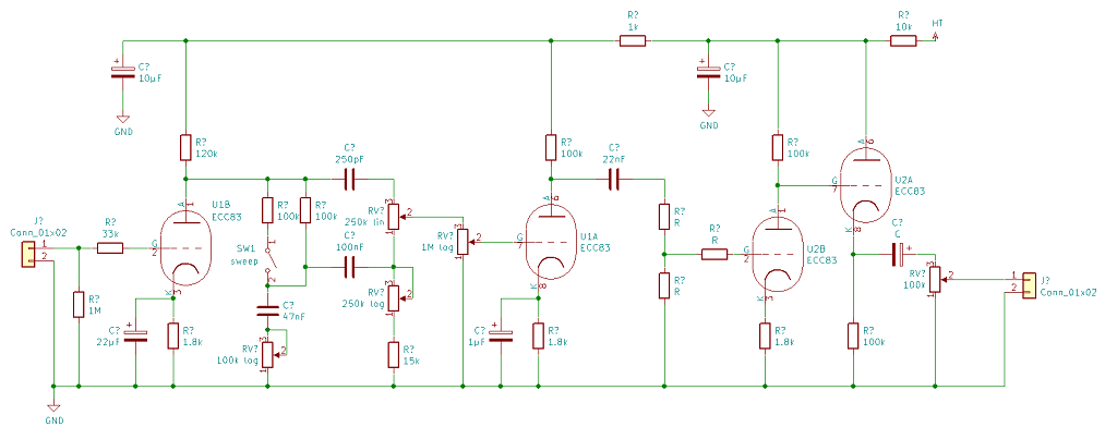
J'ai déjà expérimenté un préamp en format pédale.
Pédale SLO
Pédale SLO
Avec ce schéma:
Schéma SLO préamp-lnd150
Schéma SLO préamp-lnd150
Le résultat est très bon. La sortie se fait sur un pont diviseur R/POT > 1M/10k avec une r talon de 1k. Ça procure un niveau de sortie largement suffisant, avec une impédance peu élevée, et un coût modique.
Le boitier est un 1590BB-tall, plus haut que le bb2.

J'ai aussi plein d'idées!
Avatar du membre
McColson
Admin du site
Admin du site
Messages : 8070
Enregistré le : 07 nov. 2004, 1:00
Localisation : La Celle sur Morin
Contact :

Re: Nouveau projet : préampli G5

Message non lu par McColson »

Rimlock a écrit : 20 févr. 2019, 13:53 Oui, je comprends ! Mais prévoir la vente d'une centaine de kits, déjà, c'est (très) optimiste et il y a Yitry qui a des stocks énormes de pleins de tubes divers et variés ! Dont des 6948...

https://www.ebay.fr/itm/6112WA-6948-JAN ... xyOM9R59TF

https://frank.pocnet.net/sheets/084/6/6948.pdf
a-wai avait fait un projet à base de tube subminis, il faudrait retrouver dans le forum, il avait fait une pédale de disto, on pourrait re-dépoussiérer le projet si il y en a qui ont envie, merci pour la source sur e-bay.

On va d'abord ce focaliser sur un préamp format pédale avec 2x12AX7 sur la base du G5 et j'ai un autre schéma en stock aussi et il y a celui de lemontheo, si on arrive à faire un template de PCB pour 2x12AX7 et un boitier type, ça serait déjà grandiose ! ça ouvre la porte à énormément de possibilités.

Ce boitier me parait pas mal :
https://www.hammfg.com/files/parts/pdf/1590D.pdf
Il est assez grand pour mettre pas mal de potar, il est assez profond pour mettre les tubes, et il est dispo chez TT pour 18.75€, c'est pas donné mais ça reste raisonnable.
lemontheo a écrit :J'ai aussi plein d'idées !
Vas-y balance !!! :banana: :good:
Myn Donos
G5 guru
G5 guru
Messages : 674
Enregistré le : 16 mai 2012, 18:50
Localisation : Toulouse

Re: Nouveau projet : préampli G5

Message non lu par Myn Donos »

Ce qui m'ennuie avec le dernier boitier dont tu parles c'est qu'à partir de ces dimensions, on n'est avec des murs en biais, je trouve ça moins joli.
Bon et ton schéma de base tu le sors ou bien? J'ai envie d'électronique là! ;)
François
Avatar du membre
a-wai
G5 guru
G5 guru
Messages : 2731
Enregistré le : 23 sept. 2006, 2:00
Localisation : Toulouse
Contact :

Re: Nouveau projet : préampli G5

Message non lu par a-wai »

McColson a écrit : 20 févr. 2019, 15:14a-wai avait fait un projet à base de tube subminis, il faudrait retrouver dans le forum, il avait fait une pédale de disto, on pourrait re-dépoussiérer le projet si il y en a qui ont envie, merci pour la source sur e-bay.
Hmmm non, tu dois confondre, moi j'ai fait que des projets avec des tubes "taille réelle" ;)
(dans le lot il y avait un projet avec des 12U7 de mémoire, qui fonctionnaient en 12V, mais ça reste de la double triode type 12A*7)
Avatar du membre
McColson
Admin du site
Admin du site
Messages : 8070
Enregistré le : 07 nov. 2004, 1:00
Localisation : La Celle sur Morin
Contact :

Re: Nouveau projet : préampli G5

Message non lu par McColson »

a-wai a écrit : 20 févr. 2019, 16:51
McColson a écrit : 20 févr. 2019, 15:14a-wai avait fait un projet à base de tube subminis, il faudrait retrouver dans le forum, il avait fait une pédale de disto, on pourrait re-dépoussiérer le projet si il y en a qui ont envie, merci pour la source sur e-bay.
Hmmm non, tu dois confondre, moi j'ai fait que des projets avec des tubes "taille réelle" ;)
(dans le lot il y avait un projet avec des 12U7 de mémoire, qui fonctionnaient en 12V, mais ça reste de la double triode type 12A*7)
Exact, c'est bien ça, j'me suis gourré ! C'est moche de vieillir !

Le schéma de base c'est celui du G5 faut juste qu'on adapte la sortie au niveau ligne.
Myn Donos
G5 guru
G5 guru
Messages : 674
Enregistré le : 16 mai 2012, 18:50
Localisation : Toulouse

Re: Nouveau projet : préampli G5

Message non lu par Myn Donos »

Mais il n'y a qu'une 12AX7 dans le préampli si je ne me trompe pas. Tu as parlé d'en mettre deux, c'est pour mettre un CF?
François
Avatar du membre
Lemontheo
G5 Team
G5 Team
Messages : 1814
Enregistré le : 21 janv. 2011, 1:00
Localisation : Rouen
Contact :

Re: Nouveau projet : préampli G5

Message non lu par Lemontheo »

McColson a écrit : Ce boitier me parait pas mal :
https://www.hammfg.com/files/parts/pdf/1590D.pdf
Il est assez grand pour mettre pas mal de potar, il est assez profond pour mettre les tubes, et il est dispo chez TT pour 18.75€, c'est pas donné mais ça reste raisonnable.
Je suis bien d'accord. C'est l'équivalent de 2 1590BB. Et la hauteur intérieure est amplement suffisante.
En plus, il existe en noir 8-) , et les Hammond 1590, c'est du bonheur à percer.
McColson a écrit :
lemontheo a écrit :J'ai aussi plein d'idées !
Vas-y balance !!! :banana: :good:

J'en avais déjà parlé ici!
Utilisé un "désymétriseur" afin de faire des préamps avec PI :twisted:
Comme un 18W Marshall, un 5e3,...
Je pense que la solution la plus simple/efficace/peu onéreuse/... est d'utiliser un peu de silicium (INA134 par exemple)
Avatar du membre
McColson
Admin du site
Admin du site
Messages : 8070
Enregistré le : 07 nov. 2004, 1:00
Localisation : La Celle sur Morin
Contact :

Re: Nouveau projet : préampli G5

Message non lu par McColson »

Myn Donos a écrit : 20 févr. 2019, 18:24 Mais il n'y a qu'une 12AX7 dans le préampli si je ne me trompe pas. Tu as parlé d'en mettre deux, c'est pour mettre un CF?
En effet, il n'y a qu'un tube pour le G5, on peut utiliser le second pour adapter le niveau de sortie avec un CF.
L'idée de ce préampli à 2x12AX7 c'est de povoir abattre suffisament de boulot au niveau mécanique (boitier) et PCB pour faire plusieurs projets.
Le Prampli du G5 est le plus simple et donc servira de base pour faire tout ce travail.

J'essaye de pondre un schéma rapidos sous kicad et de le rendre dispo pour commencer rapidement les discussions sur le schéma.

@Lemontheo
Super idée de garder le Pi ! Intéressant !
Myn Donos
G5 guru
G5 guru
Messages : 674
Enregistré le : 16 mai 2012, 18:50
Localisation : Toulouse

Re: Nouveau projet : préampli G5

Message non lu par Myn Donos »

OK j'avais donc compris alors ça me rassure :)
Et ouais l'idée du PI c'est cool vu que ça joue sur le son d'un preamp.
Pour désymétriser, il y a la solution d'un transfo, mais c'est vite cher. Sinon reste des solutions à AOP, et surement d'autres que je ne connais pas encore :)

A bientôt et je me répète... Vivement la suite!!!
François
Avatar du membre
McColson
Admin du site
Admin du site
Messages : 8070
Enregistré le : 07 nov. 2004, 1:00
Localisation : La Celle sur Morin
Contact :

Re: Nouveau projet : préampli G5

Message non lu par McColson »

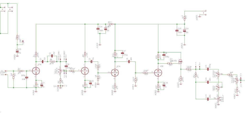
Pour l'instant j'avais un truc comme ça en tête mais c'est un 1er jet, notamment tout ce qui vient derrière le préampli du G5V3 classique est sujet à discussion.
On peut imaginer un cathode follower plus original, voir penser à garder la 12AX7 en boost, et faire un étage de sortie à base de LND150 qui sera commun aux différentes versions... tout ça se discute ;-)

Sachant que cette version est plutôt pour dégrossir le boulot, il faut rester assez simple dans un 1er temps je pense...
Schéma.png
PS : oups, le condo en sortie du CF est à l'envers...j'avais prévenu c'est un 1er jet !
Rimlock
G5 guru
G5 guru
Messages : 1205
Enregistré le : 17 juil. 2018, 19:48
Localisation : pas trop loin de l'Océan

Re: Nouveau projet : préampli G5

Message non lu par Rimlock »

McColson a écrit : 20 févr. 2019, 22:49
PS : oups, le condo en sortie du CF est à l'envers...j'avais prévenu c'est un 1er jet !
Bah, suffit de mettre un 47 nF "normal" :banana:
Et de deux ! Merci les Bleus :lol:
Avatar du membre
warteko
G5 optimiseur
G5 optimiseur
Messages : 308
Enregistré le : 30 mars 2008, 1:00
Localisation : 68 Riedisheim

Re: Nouveau projet : préampli G5

Message non lu par warteko »

Quid d'une sortie symétrique XLR pour en faire également un boîtier DI ?
J'ai un petit préamplificateur/simulateur d'ampli guitare PALMER qui dispose d'un jack 6,35 et d'une XLR.
Egalement une pédale pour harmonica qui dispose des deux, très pratique : pédale d'effet si j'ai mon ampli favori (Fender Pro Harp Reverb), ou bien utilisation en DI si je voyage léger.
Myn Donos
G5 guru
G5 guru
Messages : 674
Enregistré le : 16 mai 2012, 18:50
Localisation : Toulouse

Re: Nouveau projet : préampli G5

Message non lu par Myn Donos »

Ce qui serait intéressant pour éviter trop de connectique, c'est dans le cas où l'option DI serait retenue de mettre un connecteur combo Jack 1/4/XLR peut être.
François
Répondre