je vais pas tarder a le monter en mode stéréo , j ai une collection d EL 519 / 6P45C qui grimpe doucement a vue d œil , et c est le cas aussi d EL 502Burtie a écrit :Une pièce à verser au dossier, une courbe en triode de la EL509, ou du moins son équivalent cyrillique. Admirez cette linéarité ! Je n'ai jamais rien vu d'aussi beau depuis les 2A3 ou les 845
http://www.next-tube.com/Data/6P45S-T.xls
télévision 5
- jmd_91
- G5 optimiseur

- Messages : 365
- Enregistré le : 04 juil. 2013, 19:56
- Localisation : 91 Nord Essonne
Re: télévision 5
- chanmix51
- G5 optimiseur

- Messages : 462
- Enregistré le : 14 févr. 2013, 12:46
- Localisation : Nantes (44)
Re: télévision 5
Bon voyage camarade
Je viens de finir mon projet hi-fi de l'année 2014, je peux reprendre ce projet ci car j'ai toujours un 12" qui dort sur une étagère avec 1 × 6F1P + 1 × 6Z43P + 1 × 6P13S.
Je me suis plongé dans Blencowe pour l'histoire du tone stack, j'y reviendrai
j'ai surtout des questions concernant le « boitier ». J'ai vu que TT proposait des cabs tout faits avec juste le trou pour le HP. Mon WAF ne me permettant pas d'ajouter un atelier bois à l'atelier d'électronique du salon, je vais partir sur cette solution
Par contre, j'aimerais bien comprendre comment on intègre le boîtier alu et quelles dimensions prendre car il y a des cabs qui sont juste des speaker cabinets et d'autres qui sont juste des têtes de pré-amp. Si des âmes charitables pouvaient me guider sur cette étape cruciale...
Amicalement,
Grégoire
Je viens de finir mon projet hi-fi de l'année 2014, je peux reprendre ce projet ci car j'ai toujours un 12" qui dort sur une étagère avec 1 × 6F1P + 1 × 6Z43P + 1 × 6P13S.
Je me suis plongé dans Blencowe pour l'histoire du tone stack, j'y reviendrai
Par contre, j'aimerais bien comprendre comment on intègre le boîtier alu et quelles dimensions prendre car il y a des cabs qui sont juste des speaker cabinets et d'autres qui sont juste des têtes de pré-amp. Si des âmes charitables pouvaient me guider sur cette étape cruciale...
Amicalement,
Grégoire
- bilbo_moria
- Don Bilbo de la Vega
- Messages : 7492
- Enregistré le : 15 déc. 2004, 1:00
- Localisation : Tinteniac (35)
Re: télévision 5
Perso, j’essaie de trouver chez TT un châssis alu selon les 3 contraintes suivantes :
- suffisamment grand pour que toute l’électronique tienne dedans,
- avec un système de fixation (cf liens)
- et (éventuellement), adapté au cab si je prends un cab chez TT (i.e. si je ne fais pas un cab sur mesure, ou si l’ami Louphil n’a pas de cab adapté en stock
)
Exemple : http://www.tube-town.net/ttstore/Chassi ... 4jsafjisi1
http://www.tube-town.net/ttstore/Racks- ... :1829.html
http://www.tube-town.net/ttstore/Racks- ... :4592.html
- suffisamment grand pour que toute l’électronique tienne dedans,
- avec un système de fixation (cf liens)
- et (éventuellement), adapté au cab si je prends un cab chez TT (i.e. si je ne fais pas un cab sur mesure, ou si l’ami Louphil n’a pas de cab adapté en stock
Exemple : http://www.tube-town.net/ttstore/Chassi ... 4jsafjisi1
http://www.tube-town.net/ttstore/Racks- ... :1829.html
http://www.tube-town.net/ttstore/Racks- ... :4592.html
- chanmix51
- G5 optimiseur

- Messages : 462
- Enregistré le : 14 févr. 2013, 12:46
- Localisation : Nantes (44)
Re: télévision 5
Hello Bilbo, merci pour ta réponse
Comment sait-on que le châssis est adapté au cab ? Je vois des dimensions pour le cab (genre 510 x 420 x 240 mm) et des dimensions pour le châssis. Y a-t-il une dimension à respecter ou bien peut on se satisfaire du fait que « ça rentre » (et dans quel sens alors) ?
J'ai vu des photos avec les tubes vers les bas sur un flanc du châssis, d'autre avec transfo + tubes vers le bas suspendus sur le fond du châssis. Comment savoir si l'interrupteur et les boutons vont être placés convenablement ?
Ça peut paraître couillon mais quand on en a jamais fait on a vite fait de commander du matos inutilisable et à ce prix là, j'aimerais autant éviter
Amicalement,
Grégoire
Comment sait-on que le châssis est adapté au cab ? Je vois des dimensions pour le cab (genre 510 x 420 x 240 mm) et des dimensions pour le châssis. Y a-t-il une dimension à respecter ou bien peut on se satisfaire du fait que « ça rentre » (et dans quel sens alors) ?
J'ai vu des photos avec les tubes vers les bas sur un flanc du châssis, d'autre avec transfo + tubes vers le bas suspendus sur le fond du châssis. Comment savoir si l'interrupteur et les boutons vont être placés convenablement ?
Ça peut paraître couillon mais quand on en a jamais fait on a vite fait de commander du matos inutilisable et à ce prix là, j'aimerais autant éviter
Amicalement,
Grégoire
Re: télévision 5
Alors déjà, y'a 2 grosse catégories (sur la droite) : "TTC Speaker cabs" et "TTC Amp chassis"
Dans la 1ère, ce sont simplement des cabs HP-only (donc seules les dimensions extérieures sont importantes), dans l'autre tu as 2 cas possible :
- soit c'est du "Fender/Marshall/etc Style" => il faut un chassis aux dimensions du modèle d'origine, rarement vendu chez TT d'ailleurs, donc ce serait plutôt pour de la restauration ou transformer un combo en tête+cab (ou inversement)
- soit c'est du "Custom" (généralement des modèles en #10/#20 etc...), et là il y a un fichier Datasheet à la fin de la description, qui détaille les mesures à prendre pour calculer les cotes du headshell/combo
Dans la 1ère, ce sont simplement des cabs HP-only (donc seules les dimensions extérieures sont importantes), dans l'autre tu as 2 cas possible :
- soit c'est du "Fender/Marshall/etc Style" => il faut un chassis aux dimensions du modèle d'origine, rarement vendu chez TT d'ailleurs, donc ce serait plutôt pour de la restauration ou transformer un combo en tête+cab (ou inversement)
- soit c'est du "Custom" (généralement des modèles en #10/#20 etc...), et là il y a un fichier Datasheet à la fin de la description, qui détaille les mesures à prendre pour calculer les cotes du headshell/combo
- chanmix51
- G5 optimiseur

- Messages : 462
- Enregistré le : 14 févr. 2013, 12:46
- Localisation : Nantes (44)
Re: télévision 5
Bon,
Si je comprends bien, je commence par prendre un châssis comme celui donné par Bilbo et je vois après
Amicalement,
Grégoire
Si je comprends bien, je commence par prendre un châssis comme celui donné par Bilbo et je vois après
Amicalement,
Grégoire
-
TheGottferdom
- G5 constructeur

- Messages : 88
- Enregistré le : 12 mars 2014, 13:53
Re: télévision 5
Vu le contexte, je dirais Wife Acceptance Factor.
- jmd_91
- G5 optimiseur

- Messages : 365
- Enregistré le : 04 juil. 2013, 19:56
- Localisation : 91 Nord Essonne
Re: télévision 5
Pote Gui a écrit :Au fait, c'est quoi un WAF?
moi c est la mama & les voisins qui n apprécient pas
-
TheGottferdom
- G5 constructeur

- Messages : 88
- Enregistré le : 12 mars 2014, 13:53
Re: télévision 5
N'y a-t-il pas une relation mathématique entre le WAF et le nombre de boutons sur ledit appareil aussi?jmd_91 a écrit : grand coup de watt audible ...
![]()
Re: télévision 5
Ah, j'ignorais. C'est scientifique ou juste pour la déconne?Wife Acceptance Factor
- bilbo_moria
- Don Bilbo de la Vega
- Messages : 7492
- Enregistré le : 15 déc. 2004, 1:00
- Localisation : Tinteniac (35)
Re: télévision 5
Pour la déconne, mais c’est très réel.
- jmd_91
- G5 optimiseur

- Messages : 365
- Enregistré le : 04 juil. 2013, 19:56
- Localisation : 91 Nord Essonne
Re: télévision 5
je sais pas , j ai ca comme montage " DIY "TheGottferdom a écrit :N'y a-t-il pas une relation mathématique entre le WAF et le nombre de boutons sur ledit appareil aussi?jmd_91 a écrit : grand coup de watt audible ...
![]()
- chanmix51
- G5 optimiseur

- Messages : 462
- Enregistré le : 14 févr. 2013, 12:46
- Localisation : Nantes (44)
Re: télévision 5
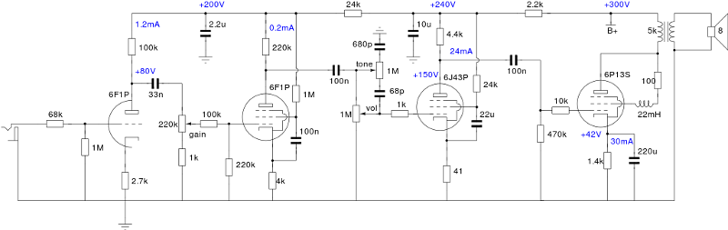
Bonjour,
Mise à jour du schéma :
J'ai mis à jour le tone stack sur les indications d'hotamp, ce schéma est dans le bouquin de Blencowe. Seul hic, on sort de l'étage à pentode avec une très grande impédance : 200k ce qui n'est pas idéal pour attaquer le tone stack. Est ce que c'est grave docteur ?
Amicalement,
Grégoire
Mise à jour du schéma :
J'ai mis à jour le tone stack sur les indications d'hotamp, ce schéma est dans le bouquin de Blencowe. Seul hic, on sort de l'étage à pentode avec une très grande impédance : 200k ce qui n'est pas idéal pour attaquer le tone stack. Est ce que c'est grave docteur ?
Amicalement,
Grégoire
Re: télévision 5
Vu que ce n'est pas un "tone stack" réellement, mais plutôt un potard de volume suivi d'un potard de tonalité, tu te retrouves avec 1Meg en entrée de l'étage suivant volume à fond, donc un rapport de 1/5 avec la Zout de l'étage précédent, ce qui devrait normalement garantir une transmission du signal sans trop de perte. Après, rien ne t'empêche de rajouter une triode pour monter un cathode follower...

