C'était à craindre puisque c'est la valeur "historique"...jptrol a écrit :... le meilleur son est obtenu avec la 250p. Au-dessus de cette valeur , les mediums se montrent encombrants.
Du coup, on resterait sur du Silver Mica ?
C'était à craindre puisque c'est la valeur "historique"...jptrol a écrit :... le meilleur son est obtenu avec la 250p. Au-dessus de cette valeur , les mediums se montrent encombrants.
Le problème est que chez TT on ne trouve que du Silver Mica et du céramique , pas de styroflex . Il y a deux types de céramique , la classe 1 qui est à fuir et la classe 2 qui peut faire l'affaire mais TT donne comme précision HV , soit résiste à la haute tension , on peut supposer qu'il vend de la classe 2 mais rien ne le confirme. Les types HV appartiennent malheureusement aux deux classes .dilet a écrit : 22 sept. 2025, 23:37C'était à craindre puisque c'est la valeur "historique"...jptrol a écrit :... le meilleur son est obtenu avec la 250p. Au-dessus de cette valeur , les mediums se montrent encombrants.
Du coup, on resterait sur du Silver Mica ?![]()
Il confirme les excellentes caractéristiques du Silver Mica dont le principal défaut est de mal vieillir quand il est exposé en permanence à une tension HT, comme déjà discuté.jptrol a écrit :Voir le comparatif détaillé des différentes technologies synthétisé par l'IA !
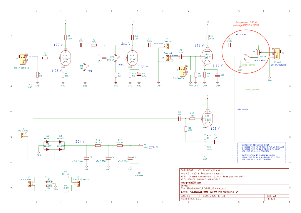
Dans ce cas, les deux emplacements de C12 et C13 sur le PCB sont libres, ce qui permettrait d'intercaler - comme sur le G5 20th - une capa de liaison (en C13) et une résistance de rappel à la masse (sur un trou de C12, en récupérant la masse au niveau du connecteur ou de C11); dans la mesure où cela ne modifie pas trop la sortie...jptrol a écrit : Je propose d'ailleurs de le sortir du PCB et de le souder directement sur le potentiomètre de MIX .

L'IA ne faisant que reprendre ce qui se dit sur le net, dont certains blogs d'idiophiles, je ne lui ferais pas trop confiance ! Si son "apprentissage" ramasse une majorité de faits faux, elle les ressortira comme vérité ! Et le mensonge s'auto-alimentera...jptrol a écrit : 23 sept. 2025, 11:13 Voir le comparatif détaillé des différentes technologies synthétisé par l'IA !:
Comparatif capacités picofarad .pdf
Les IA privilégiant dans leurs réponses les résultats déjà produits par des IA, c'est garanti "by design"...Rimlock a écrit :Et le mensonge s'auto-alimentera...
L'horreur absolue en terme de vieillissement prématuré !
Je ne sais pas si les bruits de commutation des diodes sont un problème ici, mais les diodes rapides UF400X semblent une excellente parade d'après les oscillogrammes de M. Blencowe dans son livre sur les alims.
dilet a écrit : 25 sept. 2025, 12:13 Je ne sais pas si les bruits de commutation des diodes sont un problème ici, mais les diodes rapides UF400X semblent une excellente parade d'après les oscillogrammes de M. Blencowe dans son livre sur les alims.
Peut-être également pousser C2 à 100µF ?

Rimlock a écrit : 25 sept. 2025, 11:51L'IA ne faisant que reprendre ce qui se dit sur le net, dont certains blogs d'idiophiles, je ne lui ferais pas trop confiance ! Si son "apprentissage" ramasse une majorité de faits faux, elle les ressortira comme vérité ! Et le mensonge s'auto-alimentera...jptrol a écrit : 23 sept. 2025, 11:13 Voir le comparatif détaillé des différentes technologies synthétisé par l'IA !:
Comparatif capacités picofarad .pdf
Ta question sur la correction à apporter quand le générateur a un rapport S/B plus mauvais que l'ampli à tester est quand même un peu perverse...jptrol a écrit :Voir un exemple d'échange avec l'IA aujourd'hui après qu'il m'ait répondu en se prenant les pieds dans le tapis :
- la masse châssis est prise sur l'entretoise ( forcément métallique ici !) en haut à gauche du PCB reliée au plan de masse de ce dernier. De ce fait difficile de la faire figurer sur le schéma ! Pour Merlin Blencowe il aurait été préférable de la mettre sur l'entrée signal.dilet a écrit : 25 sept. 2025, 19:38 Quelques remarques sur le dernier schéma en V2.7:
- la masse châssis a disparu sur C5
- j'aurais relié 2 et 3 sur RV1
- il reste deux tensions (sans doute incorrectes) à proximité des cathodes de U1A et U2B
C'est facile de critiquer...
Le footswitch (quand une pédale est branchée et l'inter ouvert) ne risque-t-il pas de dégrader le rapport S/B vu le faible niveau du signal sur la grille de U2A (jptrol indiquait 5mV RMS) ?
Y-a-t-il de la marge sur la puissance HT pour éventuellement alimenter un relais ?
AH non ! Relis bien . C'est l'IA qui m'a proposé ce cas de figure : il arrivait à mesurer 70 dB de SNR sur un ampli avec un géné qui en faisait 63.2 ( le cas du mien) ! Ensuite c'est moi qui lui ai signalé que son exemple était ballot !dilet a écrit : 25 sept. 2025, 19:38Ta question sur la correction à apporter quand le générateur a un rapport S/B plus mauvais que l'ampli à tester est quand même un peu perverse...jptrol a écrit :Voir un exemple d'échange avec l'IA aujourd'hui après qu'il m'ait répondu en se prenant les pieds dans le tapis :![]()

Je veux bien croire à ta bonne foi !
L'alim du relais sur le 6,3V, c'est casse-gueule car le "point milieu" du 6,3V est à la masse et le 0V obtenu après redressement ne sera donc pas la masse...
La HT fait 220 V en fait et on tire 8 mA là-dessus . Mieux vaudrait utiliser ça : A quoi servirait ce relais ?dilet a écrit : 25 sept. 2025, 21:47L'alim du relais sur le 6,3V, c'est casse-gueule car le "point milieu" du 6,3V est à la masse et le 0V obtenu après redressement ne sera donc pas la masse...
Je pensais à un relais (24V, y en a chez TT) alimenté à partir de la HT pour ne pas avoir ce problème de masse.
Pour ne pas avoir directement le footswitch sur la grille de U2A dans le cas où le câble ramènerait du bruit.jptrol a écrit :A quoi servirait ce relais ?