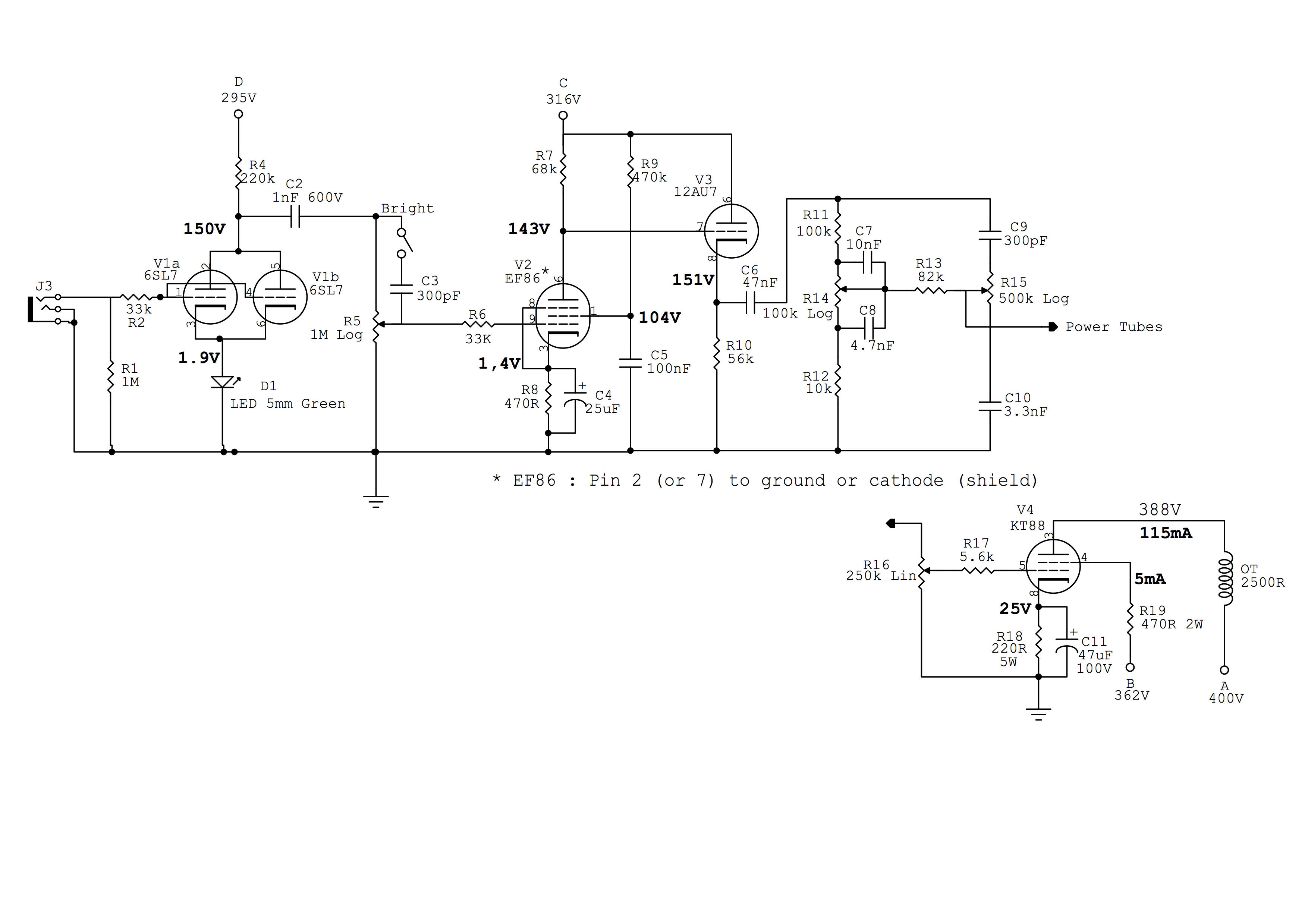
Ça confirme ce que je dis : on mélange les torchons et les serviettes. Le circuit auquel on aboutit est le réissue sans EF86 mais avec une EF86 utilisée comme une 12 AX7 bridée, ce qui est du gaspillage. Avec le circuit version Z4 v 0.3 que nous montre ChopSauce on a aucune chance d'avoir le moindre son clean : avec le CF monté devant le TS , une partie du courant d'anode de l'EF86 pisse dans la grille du CF au repos (Vgs = 0). Le résultat est que le moindre signal entrant est raboté sur son alternance positive , ce qui produit de belles harmoniques paires mais point de clean et pas non plus le beau son d'overdrive équilibré qui mélange harmonieusement les harmoniques paires et les impaires ( voir le topic que j'avais fait ici sur les deux types d'harmoniques , qui avait d'ailleurs laissé tout le monde perplexe, à en juger au nombre de réactionsGlomet a écrit :
On ne parle pas de gain ici JP, l'intérêt du CF est de rajouter cette effet de distorsion qui fait le son du circuit top-boost. Sinon, l'EF86 aurait suffit c'est sûr.
viewtopic.php?f=2&t=5079
Si on réécoute les samples , on sent bien qu'il manque quelque chose : ce sont les harmoniques impaires trop en retrait du coup
Si on veut limiter le gain sur les basses uniquement il faut diminuer C8 (idéalement à 3,3 µF pour une coupure à 120 Hz comme le montre la simu ci-dessous) mais surtout pas le supprimer , sinon la perte de gain est uniforme et on n'a pas du tout l'effet de roll-off attendu dont tu parles , Glomet.Pour C8 : un condensateur de découplage ne fera pas que seulement augmenter le gain (ce qui n'est pas forcément nécessaire à priori ?), mais aussi déterminer la couleur du son. Sans C8, on diminue le gain certes, mais on réduit surtout la distorsion, en particulier sur les basses (le son est plutôt crunchy).

Il n'y a aucun risque de blocking distortion en couplage direct.Moins de blocking distorsion aussi (bon, on a une résistance de grille, pas trop de risque).
Mais une disto différente ( harmoniques impaires ) qui restera en retrait . Le propre de l'EF86 est de disposer d'un réserve de gain, d'un bon headroom qui permet de générer progressivement en overdrive des harmoniques impaires en fonction de sa polarisation : tout est remis en cause dans ce schéma.Si on rajoute le condensateur, on risque d'augmenter la disto de manière plus raide qu'avec la CF, pas vraiment recherché ici.
Je vous conseille de relire attentivement et intégralement, ChopSauce et toi , l'excellent lien que ChopSauce avait trouvé ici :
http://www.dougcircuits.com/AC4plus.html et de méditer sur son schéma final (V3) très astucieux qui lui a enfin donné satisfaction. Ce qu'il dit corrobore ce que me disait le pote pour qui l'an dernier j'ai monté un 50 W , parce qu'il était fatigué de son AC4 réissue pourtant pas si vieux.




