Modification Harley Benton GA15
Re: Modification Harley Benton GA15
Ah ben ça c'est sûr que les pcb, c'est pas terrible quand on dépanne et que l'on tâtonne...
-
martin_rotsey
- G5 optimiseur

- Messages : 163
- Enregistré le : 05 juin 2015, 10:56
Re: Modification Harley Benton GA15
M'en parle pas...
Pour ne plus avoir à tout dessouder à chaque démontage, j'ai dû me fâcher !
J'ai installé des connecteurs Faston (du coup, c'est des faston furious) Ainsi, j'ai pu complètement retirer le pcb principal du châssis et c'est carrément plus pratique pour travailler.
J'ai remplacé les diodes de redressement (les 8) et j'ai l'impression que le bruit est moins présent... mais toujours là.
Et là encore, le PCB m'a causé misère !
Les pastilles des diodes étaient trop petites, j'ai pas réussi à les souder proprement....
Bon, méthode à l'ancienne, on gratte et on fait des belles pistes en étain.
J'en ai profité pour passer la Rk des EL84 à 180 ohms.
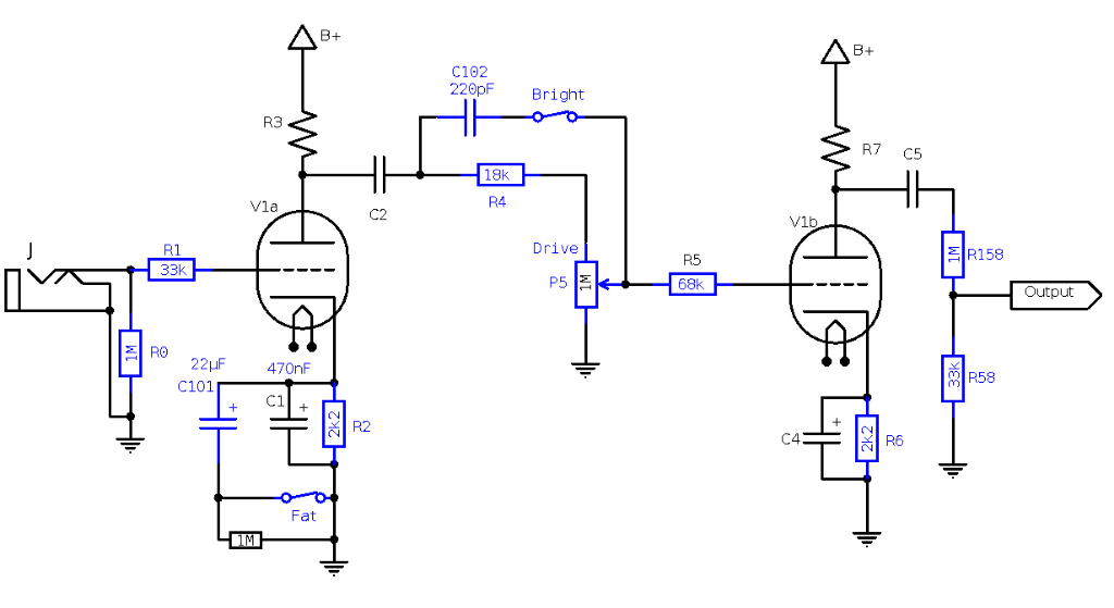
J'ai affiné les mods précédentes sur le préamp. Donc :
- potentiomètre de drive passe à 1M.
- bright-cap à 220pF
- Ck de V1a passe de 2.2µF à 470nF
Pour les 3 je valide !
Ce serait parfait s'il n'y avait pas ce bruit de fond.....
Et il augmente avec le bouton de volume.
Ce qui me fait supposer que le problème se trouve en amont.
J'ai lu partout (ici aussi) que les modeurs du GA-15 avaient résolu ce problème en passant le chauffage filament en continu.
Mais je n'aime pas cette solution.
Il me reste les condos en // des diodes de filtrage. 10nF ou 47nF
J'avoue que je ne saisi pas le mode opératoire pour trouver la valeur adéquate.
Une autre idée m'est venue également. C'est de passer le chauffage filament par des fils torsadés, collés au châssis, sous le pcb (les entretoises laissent 1 petit cm environ) et relier les pistes initiales à la masse.
La nuit porte conseil...
Pour ne plus avoir à tout dessouder à chaque démontage, j'ai dû me fâcher !
J'ai installé des connecteurs Faston (du coup, c'est des faston furious) Ainsi, j'ai pu complètement retirer le pcb principal du châssis et c'est carrément plus pratique pour travailler.
J'ai remplacé les diodes de redressement (les 8) et j'ai l'impression que le bruit est moins présent... mais toujours là.
Et là encore, le PCB m'a causé misère !
Les pastilles des diodes étaient trop petites, j'ai pas réussi à les souder proprement....
Bon, méthode à l'ancienne, on gratte et on fait des belles pistes en étain.
J'ai affiné les mods précédentes sur le préamp. Donc :
- potentiomètre de drive passe à 1M.
- bright-cap à 220pF
- Ck de V1a passe de 2.2µF à 470nF
Pour les 3 je valide !
Ce serait parfait s'il n'y avait pas ce bruit de fond.....
Et il augmente avec le bouton de volume.
Ce qui me fait supposer que le problème se trouve en amont.
J'ai lu partout (ici aussi) que les modeurs du GA-15 avaient résolu ce problème en passant le chauffage filament en continu.
Mais je n'aime pas cette solution.
Il me reste les condos en // des diodes de filtrage. 10nF ou 47nF
Une autre idée m'est venue également. C'est de passer le chauffage filament par des fils torsadés, collés au châssis, sous le pcb (les entretoises laissent 1 petit cm environ) et relier les pistes initiales à la masse.
La nuit porte conseil...
Modifié en dernier par martin_rotsey le 12 août 2021, 11:19, modifié 1 fois.
Re: Modification Harley Benton GA15
Mets des 47n, te prends pas la tête avec le calcul : c'est empirique.
Ton chauffage est-il référencé avec un point milieu réel ou virtuel ?
Sur ton schéma, tu a mal placé le switch de FAT : il doit être en parallèle de la R de 1M. Tel quel, tu ne dois pas avoir de grande différence entre les deux positions...
Ton chauffage est-il référencé avec un point milieu réel ou virtuel ?
Sur ton schéma, tu a mal placé le switch de FAT : il doit être en parallèle de la R de 1M. Tel quel, tu ne dois pas avoir de grande différence entre les deux positions...
-
martin_rotsey
- G5 optimiseur

- Messages : 163
- Enregistré le : 05 juin 2015, 10:56
Re: Modification Harley Benton GA15
Oui, désolé. Erreur d'écriture. J'ai édité le précédent message et rectifié l'erreur.
Oui, il est référencé par deux 100r (virtuel). Il était référencé à la masse du circuit. Je l'ai référencé aux cathodes (découplées) des EL84Ton chauffage est-il référencé avec un point milieu réel ou virtuel ?
Justement, je n'ai pas au dessus de 10nF en capa céramique HT.Mets des 47n, te prends pas la tête
J'ai resorti le pcb ce matin. Je vais tester avec des 10n
-
martin_rotsey
- G5 optimiseur

- Messages : 163
- Enregistré le : 05 juin 2015, 10:56
Re: Modification Harley Benton GA15
Pris ailleurs à d'autres activités, j'ai enfin pu effectuer les quelques modifications envisagées.
1) remplacement des diodes de redressement (les 8)
2) capacités (10nF, faute de grives...) en // des diodes de redressement 1N4007
3) humdinger 100 ohms pour l'équilibrage du référencement du circuit de chauffage des filaments
J'ai effectué ces 3 opérations une à une pour pouvoir en apprécier les effets.
(
avec les démontages / remontages de PCB que cela implique)
1) le bruit résiduel visualisé à l'oscilloscope sur la charge a été divisé par deux.
2) les pics qui apparaissent quand la sine croise le zéro se sont légèrement décalés.
3) avec un réglage central, aucun changement. Mais en tournant le curseur, on arrive à un niveau de bruit très faible et la disparition totale des pics. Mais alors, on est loin de la position centrale. Et un tout petit mouvement d'un côté comme de l'autre fait ressurgir les petites montagnes.
J'ai donc branché un haut-parleur et une guitare pour le verdict de l'oreille :
Le humdinger est vraiment impressionnant d'efficacité. Bien réglé, volume à zéro, aucun souffle, rien.....
Par contre, quand j'augmente le volume....
... j'augmente le bruit de fond.
Ça restera ainsi pour un moment. C'est supportable, dirais-je (ou j'en ai marre des démontages de pcb pendant des heures).
Pour résumer les mods positives de mon expérience :
- remodeler en profondeur le préampli (voir schéma de mon précédent post) ==> obligatoire !!!
- remplacement des diodes de redressement + référencement à une tension différente de la masse + capas en // ==> facultatif
- humdinger sur le circuit 6,3v ==> obligatoire !!!
Et peut-être un jour, j'aurais le courage de redémonter le PCB pour régler le problème de buzz qui accompagne la course du volume.
1) remplacement des diodes de redressement (les 8)
2) capacités (10nF, faute de grives...) en // des diodes de redressement 1N4007
3) humdinger 100 ohms pour l'équilibrage du référencement du circuit de chauffage des filaments
J'ai effectué ces 3 opérations une à une pour pouvoir en apprécier les effets.
(
1) le bruit résiduel visualisé à l'oscilloscope sur la charge a été divisé par deux.
2) les pics qui apparaissent quand la sine croise le zéro se sont légèrement décalés.
3) avec un réglage central, aucun changement. Mais en tournant le curseur, on arrive à un niveau de bruit très faible et la disparition totale des pics. Mais alors, on est loin de la position centrale. Et un tout petit mouvement d'un côté comme de l'autre fait ressurgir les petites montagnes.
J'ai donc branché un haut-parleur et une guitare pour le verdict de l'oreille :
Le humdinger est vraiment impressionnant d'efficacité. Bien réglé, volume à zéro, aucun souffle, rien.....
Par contre, quand j'augmente le volume....
... j'augmente le bruit de fond.
Ça restera ainsi pour un moment. C'est supportable, dirais-je (ou j'en ai marre des démontages de pcb pendant des heures).
Pour résumer les mods positives de mon expérience :
- remodeler en profondeur le préampli (voir schéma de mon précédent post) ==> obligatoire !!!
- remplacement des diodes de redressement + référencement à une tension différente de la masse + capas en // ==> facultatif
- humdinger sur le circuit 6,3v ==> obligatoire !!!
Et peut-être un jour, j'aurais le courage de redémonter le PCB pour régler le problème de buzz qui accompagne la course du volume.
Re: Modification Harley Benton GA15
Puisque tu étais parti à changer les diodes tu aurais pu installer des UF (Ultra Fast) qui t'auraient épargné de mettre des condos en parallèle puisque le pic au passage à zéro est un pic de commutation des diodes qui ne sont pas assez rapides à passer d'un état bloqué à passant...
SI tu es obligé de mettre le potar de 100R à fond d'un côté, c'est peut-être signe qu'il y a un pépin sur le 6V3, d'où grosse ronflette.
SI tu es obligé de mettre le potar de 100R à fond d'un côté, c'est peut-être signe qu'il y a un pépin sur le 6V3, d'où grosse ronflette.
-
martin_rotsey
- G5 optimiseur

- Messages : 163
- Enregistré le : 05 juin 2015, 10:56
Re: Modification Harley Benton GA15
UF ?
J'ai bien des UF5408. Mais pour le coups, il faudra repercer le PBC. C'est pas les mêmes dimensions que les 1N4007.
Je ne suis pas en fin de course sur le humdinger. J'ai une amplification du signal (enfin... du bruit) qui s'élève rapidement que je tourne le curseur d'un sens ou de l'autre. Il y a vraiment un point précis où le hum s'annule. Et ce point est assez éloigné de la position centrale.
Pourtant, au multimètre, j'ai une résistance DC égale sur chaque extrémité du potar.
(pour une mesure hors-circuit, il faudrait sortir le pcb... donc niet)
Et suivant le côté où je dirige le curseur, les pics sont de phase inverse.
Je viens de retomber par hasard sur le chapitre du livre de Blencowe où il parle de ce souci. J'ai regardé à l'oscillo la sine du 6,3v (en stand-by) et les sommets sont bien clippés.
Par ailleurs, j'ai remarqué aujourd'hui que l'ampli émet un bruit quand on tend l'oreille près du châssis.
Le bruit caractéristique des tôles à resserrer. J'ai resserré les tôles du PT mais peut-être pas suffisamment.
J'ai bien des UF5408. Mais pour le coups, il faudra repercer le PBC. C'est pas les mêmes dimensions que les 1N4007.
Je ne suis pas en fin de course sur le humdinger. J'ai une amplification du signal (enfin... du bruit) qui s'élève rapidement que je tourne le curseur d'un sens ou de l'autre. Il y a vraiment un point précis où le hum s'annule. Et ce point est assez éloigné de la position centrale.
Pourtant, au multimètre, j'ai une résistance DC égale sur chaque extrémité du potar.
(pour une mesure hors-circuit, il faudrait sortir le pcb... donc niet)
Et suivant le côté où je dirige le curseur, les pics sont de phase inverse.
Je viens de retomber par hasard sur le chapitre du livre de Blencowe où il parle de ce souci. J'ai regardé à l'oscillo la sine du 6,3v (en stand-by) et les sommets sont bien clippés.
Par ailleurs, j'ai remarqué aujourd'hui que l'ampli émet un bruit quand on tend l'oreille près du châssis.
Le bruit caractéristique des tôles à resserrer. J'ai resserré les tôles du PT mais peut-être pas suffisamment.
Re: Modification Harley Benton GA15
Des UF4007, soit l'équivalent des 1N4007 en boîtier DO-41 mais en rapide.
-
martin_rotsey
- G5 optimiseur

- Messages : 163
- Enregistré le : 05 juin 2015, 10:56
Re: Modification Harley Benton GA15
Je n'en ai pas. Je vais en commander de ce pas.
En attendant, je vais remonter l'ampli dans sa caisse et le jouer quelques temps comme ça. Jusqu'à ce que le buzz ne m'irrite trop..
En attendant, je vais remonter l'ampli dans sa caisse et le jouer quelques temps comme ça. Jusqu'à ce que le buzz ne m'irrite trop..
