PI 2061X
- bilbo_moria
- Don Bilbo de la Vega
- Messages : 7472
- Enregistré le : 15 déc. 2004, 1:00
- Localisation : Tinteniac (35)
PI 2061X
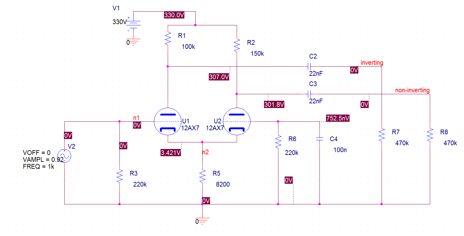
Je travaille sur un Marshall 2061X ... un peu surpris par le PI assez minimaliste (peut-être dû finalement au faible signal qui suffit à activer les EL84)
Alors, effectivement, à la limite de saturation, j'ai mesuré un signal de 650mV en entrée du PI, 9,4V RMS en sortie de PI (vers g1 EL84) pour 18W en début de saturax sur charge résistive, le PI polarisé comme ça suffit bien.
Bon, c'était mon étonnement du jour ...
Bon, c'était mon étonnement du jour ...
- Fichiers joints
-
- 2061RI_20w.pdf
- (76.98 Kio) Téléchargé 216 fois
Re: PI 2061X
Effectivement, c'est en gros un LTP sans le "LT" (la résistance de queue).
On remarque d'ailleurs qu'il y a une grosse différence de valeurs sur les R d'anode, certainement pour compenser la forte dissymétrie engendrée par l'absence de cette R de queue, justement.
Au passage, on pourrait surement faire l'économie de C4 et R6 sans altérer le fonctionnement du bouzin
On remarque d'ailleurs qu'il y a une grosse différence de valeurs sur les R d'anode, certainement pour compenser la forte dissymétrie engendrée par l'absence de cette R de queue, justement.
Au passage, on pourrait surement faire l'économie de C4 et R6 sans altérer le fonctionnement du bouzin
- bilbo_moria
- Don Bilbo de la Vega
- Messages : 7472
- Enregistré le : 15 déc. 2004, 1:00
- Localisation : Tinteniac (35)
Re: PI 2061X
Oui, effectivement, pour C4 et R6 (enfin, perso je vérifierais bien avant de me lancer à les virer, si c'était à l'ordre du jour
)
Re: PI 2061X
Ah? Et comment la grille de U2 se trouve référencée à la masse dans ce cas?
Eh! Bilbo! Pourquoué qu't'as mis deux foué le même schéma, tudieu? C'est-y qu'ce serait pour la stéréo, des foué?
Eh! Bilbo! Pourquoué qu't'as mis deux foué le même schéma, tudieu? C'est-y qu'ce serait pour la stéréo, des foué?
Re: PI 2061X
Bah en la cablant direct à la masse, pardiPote Gui a écrit :Ah? Et comment la grille de U2 se trouve référencée à la masse dans ce cas?
(aucun signal n'y arrive, donc on peut)
D'ailleurs, le schéma d'origine diverge sur ce point (j'ai pas le schéma du 2061 d'époque, mais on peut penser que c'était pareil, vu que le 2019 "Bass 20W" utilise le même PI)
EDIT : Dans "History of Marshall" il y a un schéma du 2061 original, identique au 2022 à une capa près, donc c'est bien le cas
- bilbo_moria
- Don Bilbo de la Vega
- Messages : 7472
- Enregistré le : 15 déc. 2004, 1:00
- Localisation : Tinteniac (35)
Re: PI 2061X
Oops, corrigéPote Gui a écrit : Eh! Bilbo! Pourquoué qu't'as mis deux foué le même schéma, tudieu? C'est-y qu'ce serait pour la stéréo, des foué?
Ouais, bizarre : j'ai également zieuté ces schémas (2022 ou 1917 = PA20). J'ai un PA20 de 1970 et (sauf s'il a été modifié) il ne respecte pas le schéma avec les 2 résistances de 680k (pour sommer les 2 "canaux") et la 1M : c'est tout du 220k comme sur le 2061X ... les résistances semblent d'époque (en tout cas, pas une mod récente. Perso, j'ai juste fait, après restauration, une mod d'un canal pour aller vers le 2022 pour avoir un peu plus d'agressivité) :a-wai a écrit :D'ailleurs, le schéma d'origine diverge sur ce point (j'ai pas le schéma du 2061 d'époque, mais on peut penser que c'était pareil, vu que le 2019 "Bass 20W" utilise le même PI)
EDIT : Dans "History of Marshall" il y a un schéma du 2061 original, identique au 2022 à une capa près, donc c'est bien le cas
(du coup, on peut se demander si les schémas dispos sont fiables ...)
Re: PI 2061X
Ils le sont, si on n'oublie pas que les schémas en question ont souvent évolué avec le temps (ce qui m'arrive souventbilbo_moria a écrit :(du coup, on peut se demander si les schémas dispos sont fiables ...)
Typiquement, mon schéma du 2022 est daté de 69, si ton 1917 est de 70, on peut penser qu'il y a eu une modif des PI des 20W en 69/70...
- bilbo_moria
- Don Bilbo de la Vega
- Messages : 7472
- Enregistré le : 15 déc. 2004, 1:00
- Localisation : Tinteniac (35)
Re: PI 2061X
Yep, la gestion documentaire chez les constructeurs ne devait pas être une priorité absolue 

