depuis le temps que ça me trotte, j'ai fait faire des PCB de FX loop à LND150, en me basant sur celles des Friedman (au passage, le forum sloclone est énorme pour ceux qui aiment le gros gain
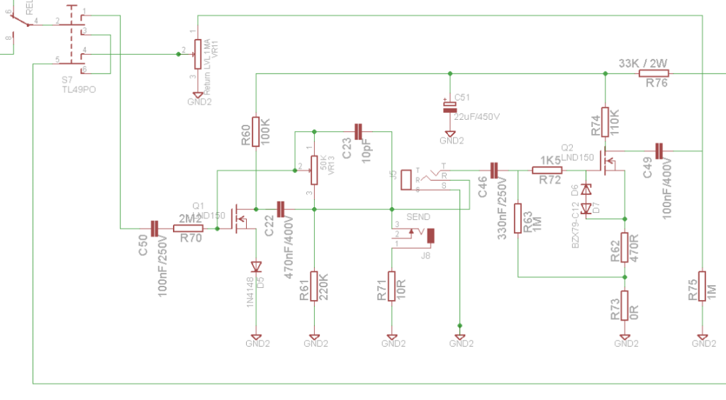
Donc voilà la bête: Et le schéma: Je vais peupler tout ça, faire des tests (j'ai ajouté un connecteur pour pouvoir faire du true bypass avec un DPDT) et je vous tiens au jus.
J'ai 10 PCB, si c'est fonctionnel, je les mets à dispo, comme d'hab




..::