Ampli guitare 15W
Ampli guitare 15W
Bonjour !
J'ai fabriqué un ampli guitare de 15W environ ,en me basant sur un schéma du net (voir - http://guitare.passion.free.fr/ampli_la ... s1.htm#top)
Avec un lecteur CD le son est très clair !(seul "problème" la tension d'entrée est un peu trop élevée : 2V) le pot de volume master atteint vite la saturation.
Quand je coupe le son ,il me reste du 50Hz très nettement audible !
Mon câblage n'est surement pas ce qu'il y a de mieux ,mais c'est ressemblant à ce que j'ai pu voir sur le cite .
Maintenant pour la qualité du câblage ; C'est du standard ! les POT et les grilles en câble blindé à la masse sur un seul coté .
En pièces jointes mon schéma modifié (le schéma d'origine ,voir 'guitare passion' )(trop volumineux)
Plus une photo du câblage .
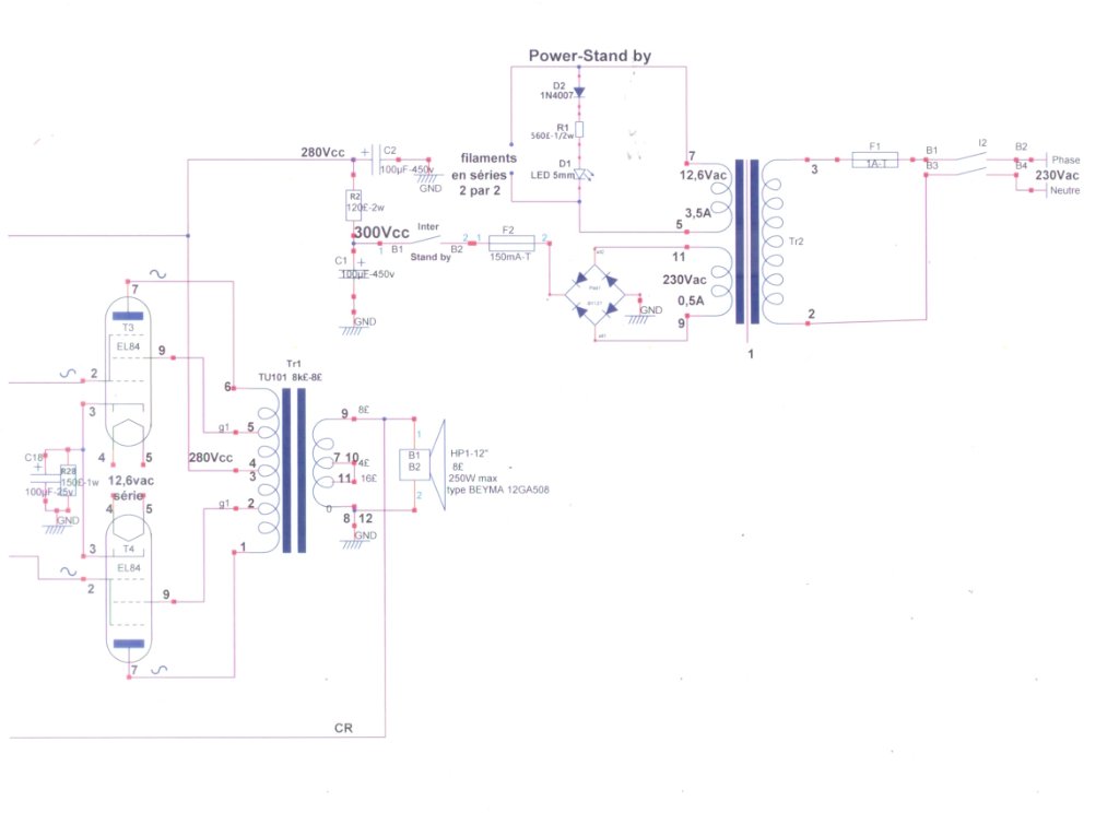
Sur le schéma http://www.projetg5.com/upload/bilbo/mi ... 061217.gif. Les sorties du 6,3Vac sont reliées à la masse commune par le biais de 2 résistances 100 ohm (chose que je n'ai pas faite !) A quoi cela sert-t'il ? Moi je suis en 12,6Vac ,donc logiquement 200 ohm !
Merci pour les conseils .
Cordialement
J'ai fabriqué un ampli guitare de 15W environ ,en me basant sur un schéma du net (voir - http://guitare.passion.free.fr/ampli_la ... s1.htm#top)
Avec un lecteur CD le son est très clair !(seul "problème" la tension d'entrée est un peu trop élevée : 2V) le pot de volume master atteint vite la saturation.
Quand je coupe le son ,il me reste du 50Hz très nettement audible !
Mon câblage n'est surement pas ce qu'il y a de mieux ,mais c'est ressemblant à ce que j'ai pu voir sur le cite .
Maintenant pour la qualité du câblage ; C'est du standard ! les POT et les grilles en câble blindé à la masse sur un seul coté .
En pièces jointes mon schéma modifié (le schéma d'origine ,voir 'guitare passion' )(trop volumineux)
Plus une photo du câblage .
Sur le schéma http://www.projetg5.com/upload/bilbo/mi ... 061217.gif. Les sorties du 6,3Vac sont reliées à la masse commune par le biais de 2 résistances 100 ohm (chose que je n'ai pas faite !) A quoi cela sert-t'il ? Moi je suis en 12,6Vac ,donc logiquement 200 ohm !
Merci pour les conseils .
Cordialement
- bilbo_moria
- Don Bilbo de la Vega
- Messages : 7474
- Enregistré le : 15 déc. 2004, 1:00
- Localisation : Tinteniac (35)
Re: Ampli guitare 15W
Oui, du 50Hz c'est probablement le chauffage qui "bave".
Mettre des résistances de 100Ω entre chaque fil et la masse permet d'équilibrer et de référencer, ça aide. Donc 220Ω de chaque côté vers la masse, ça devrait le faire (voire 100Ω / 1W ou 2W, ça doit passer aussi ...) => à tester pour voir si ça réduit le 50Hz
Mettre des résistances de 100Ω entre chaque fil et la masse permet d'équilibrer et de référencer, ça aide. Donc 220Ω de chaque côté vers la masse, ça devrait le faire (voire 100Ω / 1W ou 2W, ça doit passer aussi ...) => à tester pour voir si ça réduit le 50Hz
Re: Ampli guitare 15W
Bon, ben au vu de la photo, le câblage peut raisonnablement être mis en cause; ce qui signifie qu'il faudrait idéalement tout reprendre à zéro afin d'organiser au mieux le "layout" de ton ampli.
Globalement, tu dois tenir éloigné les câbles véhiculant du courant non redressé des autres câbles. Tu dois router tes câbles véhiculant le signal audio de sorte à ce qu'ils ne jouxtent pas ceux du chauffage ou du secteur. Les câbles véhiculant du 50 ou du 100Hz, doivent être bien plaqués au châssis voire même dans les angles du châssis si possible. On dit souvent qu'il faut éviter les grandes longueurs de câbles et c'est vrai mais leur direction est tout aussi importante. Donc, il faut trouver le bon compromis entre les deux...
Pour ce qui est du câble blindé, il n'est pas nécessaire d'en mettre partout, mais seulement aux endroits où le signal audio transporté est faible (typiquement donc en entrée) et où il y a des longueurs de câble importantes.
Et enfin, soigner le câblage de tes masses de la façon suivante : relier les masses d'un étage au pôle négatif du condensateur de découplage associé (C4 pour T1; C3 pour T2, C2 pour T3/T4 et C1 avec le pont de diode et la masse de tes résistances d'équilibrage du 12V6). Le point de masse des étages de préamp doit être éloigné de celui du condensateur de tête.
Une fois tout cela respecté, ça devrait aller nettement mieux (enfin, j'espère)!
Globalement, tu dois tenir éloigné les câbles véhiculant du courant non redressé des autres câbles. Tu dois router tes câbles véhiculant le signal audio de sorte à ce qu'ils ne jouxtent pas ceux du chauffage ou du secteur. Les câbles véhiculant du 50 ou du 100Hz, doivent être bien plaqués au châssis voire même dans les angles du châssis si possible. On dit souvent qu'il faut éviter les grandes longueurs de câbles et c'est vrai mais leur direction est tout aussi importante. Donc, il faut trouver le bon compromis entre les deux...
Pour ce qui est du câble blindé, il n'est pas nécessaire d'en mettre partout, mais seulement aux endroits où le signal audio transporté est faible (typiquement donc en entrée) et où il y a des longueurs de câble importantes.
Et enfin, soigner le câblage de tes masses de la façon suivante : relier les masses d'un étage au pôle négatif du condensateur de découplage associé (C4 pour T1; C3 pour T2, C2 pour T3/T4 et C1 avec le pont de diode et la masse de tes résistances d'équilibrage du 12V6). Le point de masse des étages de préamp doit être éloigné de celui du condensateur de tête.
Une fois tout cela respecté, ça devrait aller nettement mieux (enfin, j'espère)!
Re: Ampli guitare 15W
Bonjour !
Pote Gui ,merci pour tes infos !
Avant de reprendre mon câblage ,je voudrais bien savoir quel type de câblage vous utilisez pour HT en Vcc et BT en Vac,ainsi que les sections!
Merci
Pote Gui ,merci pour tes infos !
Avant de reprendre mon câblage ,je voudrais bien savoir quel type de câblage vous utilisez pour HT en Vcc et BT en Vac,ainsi que les sections!
Merci
Re: Ampli guitare 15W
Pour la HT, n'importe quel câble présentant une isolation suffisante (>500V) fera l'affaire; pour la section, les courants mis en œuvre sont faibles et 0,5mm² est largement suffisant.
Pour le chauffage, c'est l'inverse! L'isolation en tension importe peu, mais la section, en revanche, doit être choisie en proportion des courants débités c'est-à-dire en fonction des tubes et de leur nombre. Jusqu'à 2A tu peux utiliser du 0,5mm², puis il faut passer à 0,75mm² voire 1mm². Tu peux aussi panacher et utiliser une section plus élevée en sortie de transfo (là où le courant est le plus fort) puis une section moindre lorsque tu arrives sur les tubes de préamp. De toute façon, les œillets des socles des tubes te limitent de facto à une certaine section.
Pour le chauffage, c'est l'inverse! L'isolation en tension importe peu, mais la section, en revanche, doit être choisie en proportion des courants débités c'est-à-dire en fonction des tubes et de leur nombre. Jusqu'à 2A tu peux utiliser du 0,5mm², puis il faut passer à 0,75mm² voire 1mm². Tu peux aussi panacher et utiliser une section plus élevée en sortie de transfo (là où le courant est le plus fort) puis une section moindre lorsque tu arrives sur les tubes de préamp. De toute façon, les œillets des socles des tubes te limitent de facto à une certaine section.
Re: Ampli guitare 15W
Il serait bon aussi de torsader les câbles du chauffage...
http://www.projetg5.com/phpbb3/viewtopi ... 896#p79304
http://www.projetg5.com/phpbb3/viewtopi ... 896#p79304
-
Rimlock
- G5 guru

- Messages : 1184
- Enregistré le : 17 juil. 2018, 19:48
- Localisation : pas trop loin de l'Océan
Re: Ampli guitare 15W
Déja il ne faut pas mettre le volume directement en entrée ! Tout le bruit amplifié par la 1ere triode est transmis intégralement par la suite ! On met le volume derrière le tone stack comme ça le rapport signal/bruit est bien meilleur.
C'est tiré d'un schéma d'ampli HiFi ? Le déphaseur est une sorte de paraphase un peu comme sur l'Ampeg b-15...
Ton 1er condo de filtrage, vaut mieux le mettre avant le switch de standby, comme ça il se charge et ça fait moins de courant d'appel dans le switch.
C'est tiré d'un schéma d'ampli HiFi ? Le déphaseur est une sorte de paraphase un peu comme sur l'Ampeg b-15...
Ton 1er condo de filtrage, vaut mieux le mettre avant le switch de standby, comme ça il se charge et ça fait moins de courant d'appel dans le switch.
Et de deux ! Merci les Bleus 
Re: Ampli guitare 15W
Je ne sais pas si le paraphase apporte une couleur particuliere au son d'une gratte, mais certains amplis comme certains SUPRO, par exemple, utilisent ce systeme et sonnent de la mort...Comme le B-15 Ampeg d'ailleurs.Rimlock a écrit : 02 juin 2019, 13:35 C'est tiré d'un schéma d'ampli HiFi ? Le déphaseur est une sorte de paraphase un peu comme sur l'Ampeg b-15...
Et pendant qu'Elvis, Miles Davis...
Re: Ampli guitare 15W
Message pour Rimlock.
Bonjour !
Je pense que que tu me demande de faire çà!(voir pièce jointe ) Par contre la première partie de 12AX7 va donner plein pot ! Il faudrait je pense diminuer son amplification en modifiant R5 sur A1 et R25 sur K3.
Ou peut-être insérer une forte résistance sur la grille 2 (Je suis novice ,mais ça ne me parait pas la bonne solution!)
(Je ne sais pas utiliser les courbes de caractéristiques )
bien cordialement
Bonjour !
Je pense que que tu me demande de faire çà!(voir pièce jointe ) Par contre la première partie de 12AX7 va donner plein pot ! Il faudrait je pense diminuer son amplification en modifiant R5 sur A1 et R25 sur K3.
Ou peut-être insérer une forte résistance sur la grille 2 (Je suis novice ,mais ça ne me parait pas la bonne solution!)
(Je ne sais pas utiliser les courbes de caractéristiques )
bien cordialement
-
Rimlock
- G5 guru

- Messages : 1184
- Enregistré le : 17 juil. 2018, 19:48
- Localisation : pas trop loin de l'Océan
Re: Ampli guitare 15W
Oui, c'est ça, mais ta 1ee triode n'est déja pas "plein pot" ! Tu as seulement 39k en anode... et 3.3k en cathode, bias froid...
Une autre "erreur" à mon sens c'est que tu inclus le tone stack et master dans la boucle de CR ! ! ! Non, ça va faire des trucs bizarres, entre autre atténuer l'effet du TS... Il faudrait la faire arriver sur la cathode de la triode du haut du PI, soit en divisant la R18 2.2k en 1.8k+390R oit en rajoutant 220R au bout, à tester....
Une autre "erreur" à mon sens c'est que tu inclus le tone stack et master dans la boucle de CR ! ! ! Non, ça va faire des trucs bizarres, entre autre atténuer l'effet du TS... Il faudrait la faire arriver sur la cathode de la triode du haut du PI, soit en divisant la R18 2.2k en 1.8k+390R oit en rajoutant 220R au bout, à tester....
Et de deux ! Merci les Bleus 
Re: Ampli guitare 15W
Bonjour Rimlock !
Tu as écris ( le tone stack et master dans la boucle de CR) .
Pour moi ce langage c'est du chinois ! Je pense que le "toni starck" pardon le tone stak c'est l'ensemble P2-P3 et le master c'est la deuxième partie du tube et le TS ,c'est quoi ? Idem pour PI ! Désolé il faut que j'apprenne à lire !
J'ai quand même compris que je devrais mettre la CR sur 3 de 12AU7soit R18=1,8k-+Rx =390£ avec C19 et R29 sur milieu de R18.Rx. condo de découplage retiré .
R20 restant seule sur 8 de 12AX7 avec un condo de découplage de ?
Dès que j'ai le temps je te refais un schéma modifié de tes infos .
merci
Tu as écris ( le tone stack et master dans la boucle de CR) .
Pour moi ce langage c'est du chinois ! Je pense que le "toni starck" pardon le tone stak c'est l'ensemble P2-P3 et le master c'est la deuxième partie du tube et le TS ,c'est quoi ? Idem pour PI ! Désolé il faut que j'apprenne à lire !
J'ai quand même compris que je devrais mettre la CR sur 3 de 12AU7soit R18=1,8k-+Rx =390£ avec C19 et R29 sur milieu de R18.Rx. condo de découplage retiré .
R20 restant seule sur 8 de 12AX7 avec un condo de découplage de ?
Dès que j'ai le temps je te refais un schéma modifié de tes infos .
merci
-
Rimlock
- G5 guru

- Messages : 1184
- Enregistré le : 17 juil. 2018, 19:48
- Localisation : pas trop loin de l'Océan
Re: Ampli guitare 15W
TS = Tone Stack = réglages de tonalité
PI = Phase inverter ou déphaseur.
CR = contre réaction.
Je pressentais bien que cet ampli était inspiré de la HiFi... J'ai vu ça sur le site : Bande passante à ± 1 dB : 16 Hz à 30 kHz ... Et taux de disto de 0.3% à 10W... C'est absolument inutile en guitare, voire nuisible ! Pas étonnant que tu aies beaucoup de ronflette avec une BP si basse ! ! !
Et perso, je ne ferais pas confiance à un gus qui met un vieux condo goudron "isolé 1000V" en filtrage secteur ! ! ! ! Il a quand même mis un X2 au 3eme essai....
PI = Phase inverter ou déphaseur.
CR = contre réaction.
Je pressentais bien que cet ampli était inspiré de la HiFi... J'ai vu ça sur le site : Bande passante à ± 1 dB : 16 Hz à 30 kHz ... Et taux de disto de 0.3% à 10W... C'est absolument inutile en guitare, voire nuisible ! Pas étonnant que tu aies beaucoup de ronflette avec une BP si basse ! ! !
Et perso, je ne ferais pas confiance à un gus qui met un vieux condo goudron "isolé 1000V" en filtrage secteur ! ! ! ! Il a quand même mis un X2 au 3eme essai....
Et de deux ! Merci les Bleus 
Re: Ampli guitare 15W
Merci Rimlock! Tes infos sont très précieuses pour un bidouilleur qui ne parle pas un seul mot d'anglais .
PI:inverseur de phase ;J'aurai du y penser !
Voici le nouveau schéma en attente de tes remarques et conseils !
J'avais remarqué que ce schéma ressemblait beaucoup à un autre schéma audio stéreo (ne le trouve pas !) Quand j'écoute du Franc Zappa le son est très clair !
Ok pour le vieux condo goudron ! Mais quand est seul et novice il faut bien faire confiance à quelqu'un pour avancer un peu !Et cela m'a permis de rencontrer PROJETG5 et d'avancer un peu plus !( c'est ma devise :rester positif ) même si on se ramasse la g... parfois !
Je sens qu'avec ton aide je vais beaucoup progresser !
a plus
PI:inverseur de phase ;J'aurai du y penser !
Voici le nouveau schéma en attente de tes remarques et conseils !
J'avais remarqué que ce schéma ressemblait beaucoup à un autre schéma audio stéreo (ne le trouve pas !) Quand j'écoute du Franc Zappa le son est très clair !
Ok pour le vieux condo goudron ! Mais quand est seul et novice il faut bien faire confiance à quelqu'un pour avancer un peu !Et cela m'a permis de rencontrer PROJETG5 et d'avancer un peu plus !( c'est ma devise :rester positif ) même si on se ramasse la g... parfois !
Je sens qu'avec ton aide je vais beaucoup progresser !
a plus
-
Rimlock
- G5 guru

- Messages : 1184
- Enregistré le : 17 juil. 2018, 19:48
- Localisation : pas trop loin de l'Océan
Re: Ampli guitare 15W
Oui, essaye déja ces modifs. Si la CR ne fait pas siffler, c'est bon... Sinon, il faudra la mettre sur l'autre cathode !
Dommage que tu n'aies pas trouver PG5 en 1er ! Ça t'aurait éviter quelques petites erreurs ! Le gars de passion guitare a l'air bien sympathique mais un peu.... farfelu ! Tu devrais relire les bases du G5 et du MI18 !
Dommage que tu n'aies pas trouver PG5 en 1er ! Ça t'aurait éviter quelques petites erreurs ! Le gars de passion guitare a l'air bien sympathique mais un peu.... farfelu ! Tu devrais relire les bases du G5 et du MI18 !
Et de deux ! Merci les Bleus 
Re: Ampli guitare 15W
Je vais me mettre au boulot et j'en ai ! (pratiquement tout refaire ) Il me faut trouver du câblage qui va bien !
Sur le site je n'arrive pas à trouver les bases du G5 et du MI 18 !Comment fais-je ?
Encore merci pour votre aide à tous !
A suivre !
Sur le site je n'arrive pas à trouver les bases du G5 et du MI 18 !Comment fais-je ?
Encore merci pour votre aide à tous !
A suivre !



