Un électrophone Pathé Marconi présentant des transfos paraissant en tres bon état dans une malette qui peut devenir un cab bien sympa avec son sky gris.
Pas beaucoup d'électronique dedans, une lampe sur le 6.3V (qui vire direct).EZ80 ; EF41 ; EL84
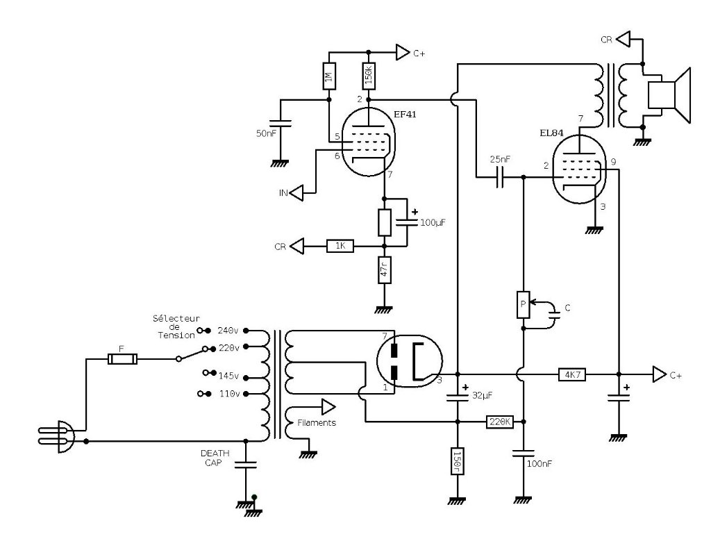
Voici le schéma rapide de l'ampli de l'électrophone,EDIT Le bon schema un peu plus bas, car il y avait des erreurs de recopie dans celui de ce post.
DSL :
- j'ai pas écrit que à gauche le préampli est l'EF41 et à droite lEL84
- les tensions sont inconnues mais je n'ai pas encore branché la bête à la vue des composants je vais m'abstenir...Et pour les bias, ben je serais obligé d'attendre d'avoir reconstruit la bête pour savoir ...
- le pot de tonalité (en bas) est de 200k lin : le pot de volume doit être un 1M A je suppose.
Je devrais virer l'EF41 qui n'est apparemment pas du tout adaptée en guitare -> bonne vieille 12AX7 de JJ en version courte pour peu de microphonie.
Je remarque plusieurs petites astuces :
1 la capa de tête de l'alim en sortie de redresseuse comme le point milieu du transfo ne sont pas directement à la masse ... astuce pour avoir un voltage de référence négatif sur la broche 3 de l'EL 84 ?
2 Je compte raccorder le préampli d'un schéma trouvé sur le site de Christian (sepelliere44) peut on directement virer la partie filtre RIAA et tonalité (220k + pot+ 15nF + 0.1µ à droite de la capa de 32µ) et attaquer entrer le signal au Pin 2 de l'EL84 ? 3 Si oui, est ce que je branche le drain de la 12AX7 à la masse comme la broche 3 de lEL84 ?
4 Si j'ai trop de ronflette quel serait le redressement que vous pourriez me suggérer ?
Les condos seront des neufs rassurez vous je n'ai malgré leur aspect tout a fait convenable aucune envie de brûler vif
Merci pour l'aide.
La biz (mais de loin comme l'a dit Manu) aux membres toujours là pour aider.



