SPITFIRE AVEC 6L6GC
SPITFIRE AVEC 6L6GC
Bonjour à tous,
j'ai réalisé ( je suis en cours ) un ampli de type matchless spitfire mais avec des 6l6gc en étage de sortie.
L'ensemble c'est de la récupération transfo de sortie egnater tweaker 40w , transfo alimentation crate bv60.
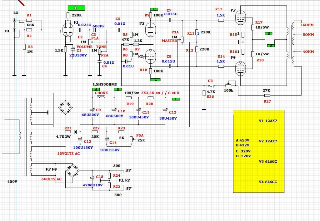
je joins le schéma ci-dessous...
Mon soucis: le transfo d'alim ...c'est à la fois simple et compliqué ....mon alimentation sort 370v rms sans point milieu ce qui beaucoup trop pour mon
alimentation du transfo de sortie et des mes 6l6gc j'ai calculé mon ampli pour avoir un bias a 450v,50ma et -37volts donc il faudrait que je diminue mon alimentation de 70v rms en sortie avant redressement je n'ai pas de point milieu donc pas de possibilité de mettre une zener entre le point milieu et la masse ( enfin 50v *0.4a 20w ça fait une sacrée diode)
Quelqu'un at'il une idée de genie je ne veux pas dépasser 450,460v une fois redressé alors qu'actuellement je suis aux alentour de 505v.
j'ai calculé mon alimentation avec psu designer 300v a 320v rms c'est le top. merci pour votre aide .......
je ne veux pas investir dans un tranfo d'alim je suis prêt pour un échange ou trouver une solution qui me ramène ce transfo dans des tensions que puisse utiliser.
portez vous bien.... jean pierre
j'ai réalisé ( je suis en cours ) un ampli de type matchless spitfire mais avec des 6l6gc en étage de sortie.
L'ensemble c'est de la récupération transfo de sortie egnater tweaker 40w , transfo alimentation crate bv60.
je joins le schéma ci-dessous...
Mon soucis: le transfo d'alim ...c'est à la fois simple et compliqué ....mon alimentation sort 370v rms sans point milieu ce qui beaucoup trop pour mon
alimentation du transfo de sortie et des mes 6l6gc j'ai calculé mon ampli pour avoir un bias a 450v,50ma et -37volts donc il faudrait que je diminue mon alimentation de 70v rms en sortie avant redressement je n'ai pas de point milieu donc pas de possibilité de mettre une zener entre le point milieu et la masse ( enfin 50v *0.4a 20w ça fait une sacrée diode)
Quelqu'un at'il une idée de genie je ne veux pas dépasser 450,460v une fois redressé alors qu'actuellement je suis aux alentour de 505v.
j'ai calculé mon alimentation avec psu designer 300v a 320v rms c'est le top. merci pour votre aide .......
je ne veux pas investir dans un tranfo d'alim je suis prêt pour un échange ou trouver une solution qui me ramène ce transfo dans des tensions que puisse utiliser.
portez vous bien.... jean pierre
Re: SPITFIRE AVEC 6L6GC
J'ai bien une solution, mais je ne suis pas sûr que tu la trouves à ton goût : tu fais un pont de diode avec des 5U4GB
Sinon, tu peux essayer de monter un VVR en sortie de pont ; tu pourras régler la tension comme tu veux mais je ne suis pas sûr que ça tiendra sur le long terme...
Tu peux trouver un tube régulateur de tension du genre OA2 et compagnie sur ebay (c'est pas cher) et le mettre en série. Fait gaffe de bien vérifier les caractéristiques en courant et tension avant de faire ton choix.
Et enfin, il existe des montages régulateurs à transistor qui permettrait de régler ton problème à l'aise. Il faut fouiller sur internet, et tu trouveras sans doute pas mal de choses. Comme c'est rarement du clef en main, il faudra adapter le montage. Et c'est souvent là que le bât blesse...
Par exemple : C'est un VVR amélioré, mais le principe est le même : un suiveur de tension DC.
Sinon, tu peux essayer de monter un VVR en sortie de pont ; tu pourras régler la tension comme tu veux mais je ne suis pas sûr que ça tiendra sur le long terme...
Tu peux trouver un tube régulateur de tension du genre OA2 et compagnie sur ebay (c'est pas cher) et le mettre en série. Fait gaffe de bien vérifier les caractéristiques en courant et tension avant de faire ton choix.
Et enfin, il existe des montages régulateurs à transistor qui permettrait de régler ton problème à l'aise. Il faut fouiller sur internet, et tu trouveras sans doute pas mal de choses. Comme c'est rarement du clef en main, il faudra adapter le montage. Et c'est souvent là que le bât blesse...
Par exemple : C'est un VVR amélioré, mais le principe est le même : un suiveur de tension DC.
Re: SPITFIRE AVEC 6L6GC
merci dans le montage que tu me donnes en exemple en sortie quelle tension ? et c’est fiable? et 3E3 en sortie quesaquo?
- bilbo_moria
- Don Bilbo de la Vega
- Messages : 7492
- Enregistré le : 15 déc. 2004, 1:00
- Localisation : Tinteniac (35)
Re: SPITFIRE AVEC 6L6GC
Ah ah, en général, si je pose une question précise et qu'on me répond "mais pourquoi tu veux faire ça", ça m'énerve prodigieusement !
Mais je vais faire la même chose là
C'est grave si tu as 500V sur tes 6L6 ? Droite de charge tout ça ?
Sinon sous PSUD, as-tu essayé de simuler avec une cellule LC directement derrière le PT ? En général ça bouffe plein de volts (probablement trop, à voir)
Mais je vais faire la même chose là
C'est grave si tu as 500V sur tes 6L6 ? Droite de charge tout ça ?
Sinon sous PSUD, as-tu essayé de simuler avec une cellule LC directement derrière le PT ? En général ça bouffe plein de volts (probablement trop, à voir)
Re: SPITFIRE AVEC 6L6GC
C'est un peu ce que je me suis dis au début et puis, bon : c'est pas le même son avec tout ces volts en plus... Et puis aussi,C'est grave si tu as 500V sur tes 6L6 ? Droite de charge tout ça ?
alors voilà.si je pose une question précise et qu'on me répond "mais pourquoi tu veux faire ça", ça m'énerve prodigieusement !
Oui, bonne idée effectivementavec une cellule LC directement derrière le PT
- bilbo_moria
- Don Bilbo de la Vega
- Messages : 7492
- Enregistré le : 15 déc. 2004, 1:00
- Localisation : Tinteniac (35)
Re: SPITFIRE AVEC 6L6GC
Pote Gui a écrit : 04 déc. 2020, 19:35alors voilà.si je pose une question précise et qu'on me répond "mais pourquoi tu veux faire ça", ça m'énerve prodigieusement !
Re: SPITFIRE AVEC 6L6GC
j’ai essayé avec cette alimentation mais mes lampes chauffes rougissent je monte à 300 ma au repos et je veux pas bruler mon transfo de sortie , ensuite je dois ajouter des capas de filtration car les 500v 100micro c’est risqué je suis juste donc je dois ajouter des condos ( les mettre en série pour être a l’aise côté tension.
a 25w mon alim descend a 443volt mais encore un fois les lampes chauffent tjrs ..
au repos avec un bias de -35v jusqu’à -45v je chauffe je vais jusqu’à 300ma ( 300mv par lampe) donc je n.ose pas rester trop longtemps mais j’arrive bien a obtenir mes 40w.
donc soucis est le point de repos avec cette tension élevée.
toutefois si il y moyen de faire fonctionner l’ensemble avec ce transfo d’alim je suis preneur.
mais je n.ai pas d’autre raison que l’alim qui font rougir mes lampes.
les 6l6gc sont au maxi 500v et la je suis limite.
sur le crate bv60 dont j’ai récupéré le transfo d’alim les lampes sont des 6l6 gt avec une tension d’anode plus élevée 550v.
a 25w mon alim descend a 443volt mais encore un fois les lampes chauffent tjrs ..
au repos avec un bias de -35v jusqu’à -45v je chauffe je vais jusqu’à 300ma ( 300mv par lampe) donc je n.ose pas rester trop longtemps mais j’arrive bien a obtenir mes 40w.
donc soucis est le point de repos avec cette tension élevée.
toutefois si il y moyen de faire fonctionner l’ensemble avec ce transfo d’alim je suis preneur.
mais je n.ai pas d’autre raison que l’alim qui font rougir mes lampes.
les 6l6gc sont au maxi 500v et la je suis limite.
sur le crate bv60 dont j’ai récupéré le transfo d’alim les lampes sont des 6l6 gt avec une tension d’anode plus élevée 550v.
-
Rimlock
- G5 guru

- Messages : 1205
- Enregistré le : 17 juil. 2018, 19:48
- Localisation : pas trop loin de l'Océan
Re: SPITFIRE AVEC 6L6GC
Non, ce sont les GC qui admettent la plus forte tension d'anode (500V) et 30W de dissipation. Éventuellement tu peux baisser la tension des G2 en ajoutant une résistance derrière la self (qui est un peu faiblarde en Henry !)... Et diminuer encore la tension de bias vers -55V. La plage -35 -45 c'est trop haut ! Un Super Reverb est à -52V théorique sous 460V Va et VG2.ISALEO09 a écrit : 04 déc. 2020, 20:58
les 6l6gc sont au maxi 500v et la je suis limite.
sur le crate bv60 dont j’ai récupéré le transfo d’alim les lampes sont des 6l6 gt avec une tension d’anode plus élevée 550v.
Et de deux ! Merci les Bleus 
Re: SPITFIRE AVEC 6L6GC
Non, ce sont les GC qui admettent la plus forte tension d'anode (500V) et 30W de dissipation. Éventuellement tu peux baisser la tension des G2 en ajoutant une résistance derrière la self (qui est un peu faiblarde en Henry !)... Et diminuer encore la tension de bias vers -55V. La plage -35 -45 c'est trop haut ! Un Super Reverb est à -52V théorique sous 460V Va et VG2.
ok je revois mon alim et surtout le bias , tu as une idée de combien de volts je dois diminuer g2 ? je sors en 62v pour le bias côté transfo ça va passer.
- bilbo_moria
- Don Bilbo de la Vega
- Messages : 7492
- Enregistré le : 15 déc. 2004, 1:00
- Localisation : Tinteniac (35)
Re: SPITFIRE AVEC 6L6GC
Quelques remarques :
1/ Même si tu obtiens 500V et quelques sur les anodes des 6L6, ça ne devrait pas trop être un souci (tonton Léo mettait près de 800V sur les 6L6 dans les Musicman, perso ça me fait peur)
Et avec 500V, tu biases à 42mA par 6L6 et hop !
Je ne comprends pas pourquoi les lampes rougissent sauf si elles sont rincées ...
2/ C'est bizarre, ta simul PSUD ne correspond pas à ton schéma :
Ce que tu postes : J'ai fait rapidos une simul psud, ça me donne : Et les tensions :
3/ Si tu tiens à calmer le bazar (ce qui est tout à fait respectable
), tu peux passer en filtrage LC en tête, comme ça :
Ce qui donnerait en tension (ce n'est que de la simulation, bien sûr, on voit mieux après prototypage "en vrai"
) :
1/ Même si tu obtiens 500V et quelques sur les anodes des 6L6, ça ne devrait pas trop être un souci (tonton Léo mettait près de 800V sur les 6L6 dans les Musicman, perso ça me fait peur)
Et avec 500V, tu biases à 42mA par 6L6 et hop !
Je ne comprends pas pourquoi les lampes rougissent sauf si elles sont rincées ...
2/ C'est bizarre, ta simul PSUD ne correspond pas à ton schéma :
Ce que tu postes : J'ai fait rapidos une simul psud, ça me donne : Et les tensions :
3/ Si tu tiens à calmer le bazar (ce qui est tout à fait respectable
Re: SPITFIRE AVEC 6L6GC
Peut-être parce queJe ne comprends pas pourquoi les lampes rougissent
au repos avec un bias de -35v jusqu’à -45v je chauffe je vais jusqu’à 300ma (par tube)
-
Rimlock
- G5 guru

- Messages : 1205
- Enregistré le : 17 juil. 2018, 19:48
- Localisation : pas trop loin de l'Océan
Re: SPITFIRE AVEC 6L6GC
Sur ton schéma, les C13 C14 de l'alim de bias sont à l'envers... Tu as cablé correctement ? Plus à la masse ?
Et de deux ! Merci les Bleus 
Re: SPITFIRE AVEC 6L6GC
Ah oui, bien vu : ça pourrait expliquer le red plating !
Re: SPITFIRE AVEC 6L6GC
C’est une erreur de schéma elles sont bien câbles dans l’autre sens..merci pour votre aideSur ton schéma, les C13 C14 de l'alim de bias sont à l'envers... Tu as cablé correctement ? Plus à la masse
j’ai essayé avec d’autres lampes ça chauffe aussi j’ai même essayé avec un autre transfo de sortie idem...1/ Même si tu obtiens 500V et quelques sur les anodes des 6L6, ça ne devrait pas trop être un souci (tonton Léo mettait près de 800V sur les 6L6 dans les Musicman, perso ça me fait peur)
Et avec 500V, tu biases à 42mA par 6L6 et hop !
Je ne comprends pas pourquoi les lampes rougissent sauf si elles sont rincées ...
Je reprend le calcul de l.alim je vais regarder ce que tu me proposes et aussi décaler le bias vers -50v. comme j’avoisine les 500v je suis limite en tension sur les condensateurs de filtrage 2*100 micro 500v . je vais mettre des 220 micro 350v x2 en serie en amont et en aval de la self .Merci pour votre aide
je n’ai relié les + de c13 et c14 qu’au 62 v retour du transformateur et pas a la masse du circuit.
Modifié en dernier par ISALEO09 le 05 déc. 2020, 14:37, modifié 1 fois.
-
Rimlock
- G5 guru

- Messages : 1205
- Enregistré le : 17 juil. 2018, 19:48
- Localisation : pas trop loin de l'Océan
Re: SPITFIRE AVEC 6L6GC
ISALEO09 a écrit : 05 déc. 2020, 13:25
j’ai essayé avec d’autres lampes ça chauffe aussi j’ai même essayé avec un autre transfo de sortie idem...
Je reprend le calcul de l.alim je vais regarder ce que tu me proposes et aussi décale le bias vers -50v. comme j’avoisine les 500v je suis limite en tension sur les condensateurs de filtrage 2*100 micro 500v . je vais mettre des 220 micro 350v x2 en serie en amont et en aval de la self .Merci pour votre aide
je n’ai relié les + de c13 et c14 qu’au 62 v retour du transformateur et pas a la masse du circuit.
Ah ah ! Et comment tu veux avoir une tension de bias sur tes 6L6 ??????
Et de deux ! Merci les Bleus 

