Ceci peut intéresser ceux qui aiment déjà le tremolo et ceux qui aimeraient bien mais ne sont pas à l'aise pour l'intégrer dans leur(s) ampli(s) favori(s)
Tout d'abord qu'est-ce que j'appelle un tremolo générique : c'est un tremolo adaptable presque dans tout préampli au prix d'une adaptation d'un potentiomètre tout au plus.
Maintenant un tremolo performant c'est :
- une plage confortable de fréquences pour le LFO (=low frequency oscillator) - j'ai fait un comparatif avec des montages parmi les plus célèbres que je détaille plus loin et vous verrez que le JPTremolo ( c'est comme ça que je l'appelle bien que je n'y aie rien inventé
) est bien placé - Une amplitude la plus grande possible pour l'intensité : il faut pouvoir creuser le signal au plus profond. Ici on peut ne pas se limiter comme avec un tremolo connecté à la polarisation fixe des tubes de puissance ( pour les amplis concernés bien sûr - là l'excursion de la polarisation doit être limitée pour ne pas endommager les tubes ou réduire leur durée de vie).
- Présenter une belle forme d'onde
- Etre simple à monter
- Ne pas être trop cher : avec deux LND150 à la place d'une triode on fait une économie. La pièce maîtresse est l'opto VTL5C1 (11,60 € chez TT) mais il y aurait une alternative à 5€ aussi chez TT ( le tesla 3WK 163 40) . Hélas je n'en ai qu'un et il présente un circuit ouvert au lieu d'une LED
, je n'ai donc pas pu tester. Si quelqu'un connait .... - ne pas être trop encombrant : le PCB devrait être de taille réduite . Mon proto est monté sur une plaque d'essai epoxy.
J'ai trouvé ingénieuse l'idée d'utiliser la triode en générateur de courant, ce que sait particulièrement bien faire le LND150

Ci-dessus en rouge la courbe relevée : on voit que sur une plage de 100 µA à 1 mA la LDR varie de 1 M à 10 kOhms ! Cette plage est trop large car au-dessus de 600 µA la variation est faible ( de 20 à 10 k) et ne produira plus d'effet tremolo à proprement parler.
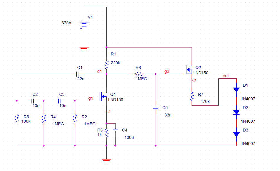
Le schéma que je propose est le suivant ( cliquer pour agrandir / télécharger) :
Vous voyez que le schéma est familier et obéit au principe suivant :
Le réseau R1C1 passe-bas est là pour éliminer les harmoniques indésirables du "sinus" produit par le LND150 . Si on peut s'en passer avec une brave 12AX7 qui produit un sinus plus ou moins patatoïdal , le LND est plus abrupt et il reste beaucoup à éplucher sur la patate
Une simulation à 5 Hz sur LTSpice donne le résultat suivant :
On voit que le sinus est de forme acceptable et que la plage de courant s'étend de 90 µA à 450 µA à peu près soit en traçant les abscisses :
donc une LDR qui varie de plus d'1 M à 45 k à peu près, ce qui convient bien en parallèle du potentiomètre de DEPTH de 500 k , valeur choisie ici sur mon proto adapté à un 18W doté d'un préampli Marshall 2204 . On peut facilement ajuster les valeurs en fonction du montage sur lequel on vient greffer le tremolo. Voici l'adaptation que j'ai faite :
Pour l'étape suivante je fais des samples mais avant, un mot sur les plages de fréquences que j'ai comparées en les simulant toutes sur LTSpice , sauf celle du JPTremolo que j'ai aussi vérifiée en réel ( c'est la même !)
Les plages sont classées de la plus large à la plus étroite . ET oui le JPTremolo, même s'il ne monte pas aussi haut que le VOXC4 a la plage la plus large !
Pour passer aux choses sérieuses , devinez quoi maintenant ? Le greffon JPTremolo doit prendre sans problème sur le G5 15TH . Là on va en faire l'AMPLI DU SIECLE







..:: 




