HIWATT CUSTOM 20

Pour la conception et la réalisation de vos amplis.
ISALEO09
G5 constructeur
G5 constructeur
Messages : 85
Enregistré le : 04 janv. 2019, 7:53

HIWATT CUSTOM 20

Message non lu par ISALEO09 »

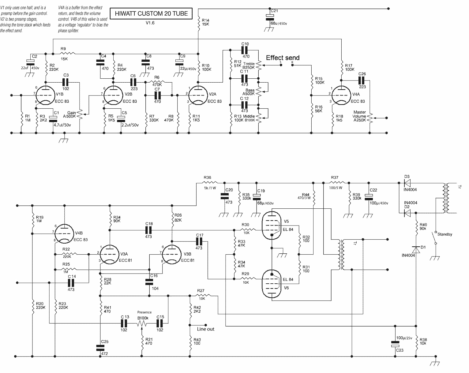
Bonjour a tous je cherche les schémas d'un HIWATT CUSTOM 20 j'ai trouvé des plans sur EL34WORLD mais il me manque une partie de l'entrée et les alim notamment les tensions quelqu'un a t'il celà en cuisine? merci :boulet:
crdlt.
jean-pierre
Avatar du membre
bilbo_moria
Don Bilbo de la Vega
Messages : 7460
Enregistré le : 15 déc. 2004, 1:00
Localisation : Tinteniac (35)

Re: HIWATT CUSTOM 20

Message non lu par bilbo_moria »

Désolé, pas ça en stock ;-)
Avatar du membre
McColson
Admin du site
Admin du site
Messages : 8029
Enregistré le : 07 nov. 2004, 1:00
Localisation : La Celle sur Morin
Contact :

Re: HIWATT CUSTOM 20

Message non lu par McColson »

Hiwatt_custom_20_tube_.gif
Avatar du membre
bilbo_moria
Don Bilbo de la Vega
Messages : 7460
Enregistré le : 15 déc. 2004, 1:00
Localisation : Tinteniac (35)

Re: HIWATT CUSTOM 20

Message non lu par bilbo_moria »

:good:
ISALEO09
G5 constructeur
G5 constructeur
Messages : 85
Enregistré le : 04 janv. 2019, 7:53

Re: HIWATT CUSTOM 20

Message non lu par ISALEO09 »

merci pour votre aide un futur projet crdlt
Avatar du membre
ChopSauce
G5 guru
G5 guru
Messages : 592
Enregistré le : 17 juin 2013, 22:05
Localisation : So Paris

Re: HIWATT CUSTOM 20

Message non lu par ChopSauce »

Je me souviens que l'on avait déjà parlé de ça et LA question est de savoir : quels transfos ?

Plutôt du lourd typé hi-fi - dans le genre des grands frères - ou, comme certains le soupçonnent, quelque chose plus dans l'esprit Marshall 18W - pour plus de "caractère" à volume "modéré", comme mis en avant par le marketing ... :?:

Comme apparemment il n'y a pas beaucoup de "monteurs" d'ampli qui l'aient essayé, pas vraiment moyen de savoir quelles tensions déjà - comme indiqué dans le premier post ... :confused:
Répondre