depuis quelques mois, je suis bassistes dans un groupe de Stoner. Je n'avais pas de matos pour jouer vu que je n'ai toujours fait que de la guitare!
Je me suis donc acheté une basse, et j'ai bricolé un préamp.
Je voulais un préamplificateur qui crunche, mais avec de la clarté dans les basses. J'ajoute que je suis accordé en C#!
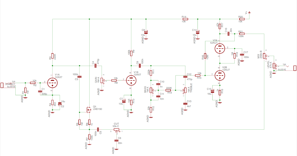
Donc la typologie est relativement simple, avec quand même une cascode, et un pot de mix (avec cut d'aigu) pour des basses nettes. Et des photos (qui correspondent à la première version sans le blend...!)




..:: 