Suite à la mise au point d'un prototype de mélangeur d'harmoniques qui ne s'est en fin de comppte pas révélé plus concluant que ça ( voir le topic ici Ampli EXPERIMENTAL : le DUMBOLDANO Harmonics Blender Merger ) je me suis replié sur mon plan B avec un résultat bien plus intéressant.

J'ai eu recours à des étiquettes pour modifier les noms des commandes que j'ai modifiées . Je referai plus tard la face avant.

Pour passer rapidement sur les caractéristiques secondaires ( pas du tout originales celles-là) , disons que la partie puissance est le clone parfait du BASSMAN 59 5F6-A sur la base d'un PP de 5881 avec une alimentation adaptée du même ampli : le PT est un Hammond EDB290DEX et l'OT un TAD 018343 . L'alimentation est néanmoins modifiée pour intégrer un VVR avec un bias tracker . On en reparle plus loin.
J'avais mis plusieurs années à rassembler les pièces histoire d'étaler les dépenses
PARTIE PUISSANCE :
CPA = Cliquer pour agrandir

PARTIE ALIMENTATION :
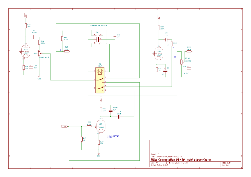
CPA :

Sur l'alimentation on voit que le préampli n'est pas sous VVR , seule l'alimentation de la puissance va varier avec le VVR. Le préampli a donc sa propre chaîne de filtrage.
Ce qui diffère bien sûr c'est le préampli !
PARTIE PREAMPLI :
CPA :

Nous sommes loin du préampli du Bassman 59. On entre sur une double 7205 donc en parallèle . Ce montage vient du fait que dans un premier temps l'alim ici était limitée à 262 V ( trop de filtrage) et le montage traditionnel en CC (cathode commune) suivi d'un CF (cathode suiveuse) en couplage direct ne fonctionnait pas : la grille de la cathode suiveuse conduisait ! En effet pour monter un CF en direct la tension doit être élevée sous peine de voir chuter l'impédance de grille de la CF.
Ensuite comme on pouvait s'y attendre viennent quelques emprunts au DUMBLE ODS : le tonestack d'abord avec son réglage de sweep en continu ( boost des mediums) .
EDIT : en fait je me rends compte que ce pot de sweep ne figure pas sur le Dumble ODS, ... et je ne me souviens plus d'où je le tiens ( à part le célèbre switch du G5V3 !)
On a laissé tomber la batterie de switchs de l'original pour simplifier.
Les deux étages d'overdrive viennent s'intégrer entre la sortie CLEAN et la boucle d'effets. Ces deux étages correspondent à peu près à ce que je pense être le canal overdrive du Dumble ODS 2ème génération :
C'est tout pour les emprunts au Dumble.
En ce qui concerne le Soldano SLO , il n'y a qu'un seul emprunt : l'étage 3 dit COLD CLIPPER ( écrêteur à froid)
La résistance Rk de 39k non découplée permet en effet une polarisation très froide de la grille ( -4,3 V ) qui donne un headroom inhabituel de plus de 8 V (voir détails en milieu de page ici) . Néanmoins comme son nom l'indique le signal est vite écrêté ( décapité
En principe cette dissymétrie doit induire un retour des harmoniques paires dans les overtones produits. En fait le SOLDANO sature ensuite complètement le signal à l'étage 4 et supprime en grande partie cette dissymétrie et par la même occasion beaucoup des harmoniques paires produites. Même si en entrée de l'étage 3 le headroom atteint plus de 8 V , il est très vite atteint en raison du gain élevé des deux étages d'entrée d'où le tonestack est exclu étant rejeté en entrée de la puissance ! On n'entend pratiquement jamais d'harmoniques paires et ce montage reste pour moi en grande partie mystérieux. Je l'ai adapté aussi pour comprendre en fait. Pour avoir une chance de "capter" ces harmoniques paires j'ai aussi scindé la charge de 330 k de cet étage en un pot de 250k et une résistance de 82k ( cf schéma) . Ainsi en restant à la limite de la saturation de l'étage suivant aurai-je peut-être l'occasion d'entendre des harmoniques paires ?
Un mot sur la commutation : l'étage Cold clipper se substitue au premier étage du circuit Dumble d'overdrive au moyen d'un relai bistable commandé par pile ( voir le topic ici) . Sur la face arrière une impulsion d'une demi seconde vers le haut sur le switch cold clipper insert permet de commuter sur U2B , vers le bas on revient sur U3A . (Une CR2032 est censée assurer 50000 manœuvres )
Un avantage du Soldano SLO c'est la position du tonestack en fin de préampli . Cela permet de configurer le son issu de l'overdrive , comme les Marshall à 2204 ou même le Bassman 59 . Néanmoins ici il est facile de sortir sur la boucle d'effets un signal à courbe de réponse plate et d'introduire dans la boucle d'effet un tonestack indépendant monté dans un petit chassis à part.
Les modules de réverbération et de tremolo sont identiques à ceux du G5-20th . Pour la réverb la commande de DWELL est reportée en face arrière à droite.
Les deux points à revoir :
1. Le "tone master" autrement dit le correcteur de tonalité commutable ajouté en fin de préampli : ce Bigmuff PI ne correspond pas au standing
2. Le bias tracker sur la partie alim . Il fonctionnait bien sur un clone de Deluxe 65 mais sur le Bassman , ce n'est pas génial. La tension de bias remonte effectivement à mesure que l'on baisse la tension UG2 des 5881 mais la diminution de courant semble trop brutale . A revoir dans le topic dédié
L'implantation :

Maintenant passons aux choses sérieuses :
3 premiers samples :
Neil Young : Telecaster en rythmique à droite et Epiphone Casino en lead avec micros L90 ( les P90 de Bill Lawrence) à gauche mode Dumble :
idem en mode "Soldano" ( je préfère celle-là ) :
Un bon vieux blues : KEY TO THE HIGHWAY arrangé par Florent Passamonti ( On peut définir Florent Passamonti comme un formidable passeur de savoir en matière de blues : bien plus qu'un coach , c'est un artiste . Je recommande chaudement ses documents vidéos et livresques à tous les amateurs de blues)
Il y a aussi le sample dans le topic ici (I CAN SEE FOR MILES des WHO) que j'ai fait en mode "Soldano" .
A bientôt








..::