Ampli sur Pedalboard

Pour la conception et la réalisation de vos amplis.
Avatar du membre
litteul
G5 optimiseur
G5 optimiseur
Messages : 109
Enregistré le : 15 déc. 2010, 1:00
Localisation : Sevremoine (49)
Contact :

Ampli sur Pedalboard

Message non lu par litteul »

Bonjour,

Ras le bol de trimbaler ampli + cab + Pedalboard... J'ai décidé de fabriquer un Pedalboard incluant pédales et ampli.

Pour ça j'ai acheté un pré-ampli "torpédo" de chez "two notes" et j'ai décidé de faire un ampli de puissance en m'inspirant de l'ampli de puissance du G5, directement sur mon Pedalboard, à brancher en sortie du Torpédo : https://drive.google.com/file/d/19D3w1I ... share_link

Voici le schéma que j'ai câblé pour l'ampli de puissance : https://drive.google.com/file/d/1tR2jMi ... share_link.

Malheureusement, je n'arrive pas à faire fonctionner correctement l'ampli de puissance :-(

Hormis le "buzz" dans les HP, la puissance (niveau sonore) en sortie est vraiment faible.

La tension d'alimentation de la lampe est de ~360V et je mesure 140mV sur R5... un simple P=UI me donnerait ~50W.... mais je ne pense pas que c'est correct...

Auriez-vous des idées à mon PB ? est-ce que la tension d'alimentation est trop faible ? Comment calculer correctement la puissance généré par la 6L6 ?

D'avance merci pour votre aide.

A bientôt,
Freddy.
Avatar du membre
a-wai
G5 guru
G5 guru
Messages : 2731
Enregistré le : 23 sept. 2006, 2:00
Localisation : Toulouse
Contact :

Re: Ampli sur Pedalboard

Message non lu par a-wai »

litteul a écrit : 21 avr. 2025, 21:35Voici le schéma que j'ai câblé pour l'ampli de puissance : https://drive.google.com/file/d/1tR2jMi ... share_link.

Malheureusement, je n'arrive pas à faire fonctionner correctement l'ampli de puissance :-(

Hormis le "buzz" dans les HP, la puissance (niveau sonore) en sortie est vraiment faible.
UR2 correspond à quoi au juste ? Je doute que ce soit la tension aux bornes de R2 sur ton schéma, ou alors tu as un sérieux problème...
litteul a écrit : 21 avr. 2025, 21:35La tension d'alimentation de la lampe est de ~360V et je mesure 140mV sur R5... un simple P=UI me donnerait ~50W.... mais je ne pense pas que c'est correct...
C'est effectivement incorrect, je t'invite à lire attentivement les articles sur les droites de charge dans la partie "Articles" du site. Note qu'à ce rythme ta lampe ne va vraiment pas faire long feu, je t'encourage à ne pas allumer l'ampli tant que tu n'auras pas identifié et corrigé ce point.
litteul a écrit : 21 avr. 2025, 21:35Auriez-vous des idées à mon PB ?
Une première piste : à priori tu as une tension de cathode d'environ 20V sur ta 6L6, donc tu n'auras la puissance max (environ 10W, à la louche) qu'en lui envoyant un signal de 20V d'amplitude. Ton préamp est prévu pour sortir un niveau ligne, donc son amplitude en sortie est de l'ordre de 1 à 2V.
Avatar du membre
litteul
G5 optimiseur
G5 optimiseur
Messages : 109
Enregistré le : 15 déc. 2010, 1:00
Localisation : Sevremoine (49)
Contact :

Re: Ampli sur Pedalboard

Message non lu par litteul »

a-wai a écrit : 22 avr. 2025, 9:26 UR2 correspond à quoi au juste ?
oops, aux temps pour moi, sur le schméa il faut lire UR4=19,2V et UR5=140mV.

Pour les autres réponses : merci, je vais étudier / creuser l'article.

... to be continue...
dilet
G5 optimiseur
G5 optimiseur
Messages : 339
Enregistré le : 31 janv. 2023, 0:06
Localisation : Lyon

Re: Ampli sur Pedalboard

Message non lu par dilet »

a-wai a écrit : Une première piste : à priori tu as une tension de cathode d'environ 20V sur ta 6L6, donc tu n'auras la puissance max (environ 10W, à la louche) qu'en lui envoyant un signal de 20V d'amplitude. Ton préamp est prévu pour sortir un niveau ligne, donc son amplitude en sortie est de l'ordre de 1 à 2V.
Pour aller dans le même sens, j'ai lu un avis utilisateur ici (le commentaire du 20/11/2023) qui fait état d'un niveau de sortie un peu faible en mode clean (et plus faible que dans les autres modes); donc peut-être même moins que ça en mode clean.
Tu ne vas sans doute pas couper à un étage de préamplification avant la 6L6... :think:
litteul a écrit : Hormis le "buzz" dans les HP, la puissance (niveau sonore) en sortie est vraiment faible.
Pour le "buzz", tu prends A+ sur la capa de filtrage avant la self de lissage: il y a encore à cet endroit une composante à 100Hz (ondulation résiduelle du redressement-filtrage) que tu injectes directement dans le transfo de sortie... il me semble que la self de lissage serait mieux placée entre le redressement et la capa de filtrage (donc prendre A+ après la self de lissage).
dilet
Avatar du membre
litteul
G5 optimiseur
G5 optimiseur
Messages : 109
Enregistré le : 15 déc. 2010, 1:00
Localisation : Sevremoine (49)
Contact :

Re: Ampli sur Pedalboard

Message non lu par litteul »

dilet a écrit : 22 avr. 2025, 15:47 Pour aller dans le même sens, j'ai lu un avis utilisateur ici (le commentaire du 20/11/2023) qui fait état d'un niveau de sortie un peu faible en mode clean (et plus faible que dans les autres modes); donc peut-être même moins que ça en mode clean
Je l'ai testé en "return" sur un puch pull EL84, je n'ai pas rencontré le PB... le niveau sonore reste identique pour les 3 canaux lorsque le volume de chacun est réglé identique... je croise les doigts pour le SE 6L6 :banane:
dilet a écrit : 22 avr. 2025, 15:47 Pour le "buzz", tu prends A+ sur la capa de filtrage avant la self de lissage: il y a encore à cet endroit une composante à 100Hz (ondulation résiduelle du redressement-filtrage) que tu injectes directement dans le transfo de sortie... il me semble que la self de lissage serait mieux placée entre le redressement et la capa de filtrage (donc prendre A+ après la self de lissage).
Merci pour l'info :biggrin:

a-wai a écrit : 22 avr. 2025, 9:26 C'est effectivement incorrect, je t'invite à lire attentivement les articles sur les droites de charge dans la partie "Articles" du site. Note qu'à ce rythme ta lampe ne va vraiment pas faire long feu, je t'encourage à ne pas allumer l'ampli tant que tu n'auras pas identifié et corrigé ce point.
Si j'ai bien compris l'article, j'obtiens, une droite de charge de (0V,172mA) à (430V,0mA). Si je prend l'intersection en cette droite et ma tension Ua=360V, j'obtiens Ug1=~43V : https://drive.google.com/file/d/1TY31aL ... share_link

Par conséquent, ma résistance de cathode devrait être de 560ohm.

Pour la puissance : P=PA(22,8W)+Pg2(1,5W)=24,3W, soit environ 13Wrms

Si mes calculs sont bons, mon problème n'est donc pas l'alimentation mais simplement ma résistance de cathode (R4) à adapter ou passer en "fixer biais" en injectant -43V en G1 (et en supprimant R4) :biggrin:

Ai-je bon ?
Avatar du membre
bilbo_moria
Don Bilbo de la Vega
Messages : 7492
Enregistré le : 15 déc. 2004, 1:00
Localisation : Tinteniac (35)

Re: Ampli sur Pedalboard

Message non lu par bilbo_moria »

Qq remarques de principe (je n'ai pas vérifié de calcul ni analysé en profondeur), donc plus des "impressions générales" :

1/ Ta courbe 6L6 / point de bias est bizarre, le point de bias est bien trop décalé vers la droite ; en gros tu devrais avoir un truc qui ressemble à ça (j'ai fait à l'arrache) :
6L6.jpg

2/ Je pense qu'il manque un étage de gain avant la partie amplification (une triode). Sur la courbe exemple que j'ai posté ci-dessus, tu vois que Vb (le signal qui entre par la grid 1 dans la 6L6) a une excursion qui va en gros de -12V à -40 ou 45V ; bon, les valeurs exactes on s'en fout un peu, mais ça fait une excursion de 45-12 = 33V peak-peak, soit environ 12VRMS ; ça veut dire que le signal max à burnes que tu injectes dans ta partie amplification devrait être d'environ 12VRMS.
D'après la doc du Revolt, ce dernier sait sortir 11dBu (la joie des dB !) soit 2,75VRMS environ ; de ce fait ta puissance en sortie te semble faible, à juste titre.

Bon, ce sont des remarques, pas sûr que je sois encore complètement réveillé, je dis peut-être des c*ies :mrgreen:
dilet
G5 optimiseur
G5 optimiseur
Messages : 339
Enregistré le : 31 janv. 2023, 0:06
Localisation : Lyon

Re: Ampli sur Pedalboard

Message non lu par dilet »

litteul a écrit : Si j'ai bien compris l'article, j'obtiens, une droite de charge de (0V,172mA) à (430V,0mA).
J'avais obtenu la même construction graphique en lisant l'article... Pas tout compris, je suppose...
bilbo_moria a écrit : Ta courbe 6L6 / point de bias est bizarre, le point de bias est bien trop décalé vers la droite ; en gros tu devrais avoir un truc qui ressemble à ça (j'ai fait à l'arrache) :
La pente de la droite de charge est de 5K si je lis bien le graphique (j'étais parti sur l'utilisation de l'enroulement 2,5K...).
Comment fais-tu la construction ?
Tu fais tangenter la droite de charge avec la courbe de la puissance max (puisqu'on est en SE) et tu en déduis le courant à la tension d'alimentation ?
dilet
Avatar du membre
jptrol
G5 Team
G5 Team
Messages : 1468
Enregistré le : 13 mars 2006, 1:00
Localisation : Nord
Contact :

Re: Ampli sur Pedalboard

Message non lu par jptrol »

Pour rejoindre ce que dit Bilbo, si on reprend au début Litteul nous dit que UR4 = 19.2 V et que UA = 359 V donc UAk = 340 V . Mais UR4 = 19.2 V signifie que IU4 sur 150 ohms = 128 mA , c'est ça le courant de bias pour moi. SI UAk = 340 V la dissipation dans la 6L6 est de 340 * 128e-3 = 43,5 W !! La 6L6 est donnée pour 30 W max. Le faible niveau de sortie ne viendrait-il pas du fait que la 6L6 n'en peut plus ?


AMp_Litteul.png


Si l'on se réfère à la datasheet de JJ on voit que pour UAk = 250 -14 = 236 V le courant est de 72 mA soit une résistance interne STATIQUE de 236 / 72 mA = 3277 ohms. Celle-ci ne sert pas à grand chose car sa valeur varie à la fois avec UAk et surtout avec UG2 !
6L6GCspec.jpg

Avec 359 V en UA il faut augmenter R4 pour descendre à un courant de bias compatible avec la puissance de la 6L6. Il faut placer comme le montre Bilbo le point de bias sur la courbe de puissance ( utiliser vtadiy.com , très pratique !) :


AMp_Litteul2.png
On voit que pour une tension de polarisation de -24.85 V , le courant de bias est de 85 mA , la résistance de cathode est donc de 292 ohms. On prendra donc 330 ohms et la tension de polarisation sera environ de -26 V , Ibias de 78 mA et la dissipation de 26 W soit 87 % , ce qui n'est déjà pas mal !
Modifié en dernier par jptrol le 24 avr. 2025, 21:35, modifié 1 fois.
jptrol
______________________________________________
dilet
G5 optimiseur
G5 optimiseur
Messages : 339
Enregistré le : 31 janv. 2023, 0:06
Localisation : Lyon

Re: Ampli sur Pedalboard

Message non lu par dilet »

jptrol a écrit :Si on reprend au début Litteul nous dit que UR4 = 19.2 V et que UA = 359 V donc UAk = 340 V . Mais UR4 = 19.2 V signifie que IU4 sur 150 ohms = 128 mA , c'est ça le courant de bias pour moi. SI UAk = 340 V la dissipation dans la 6L6 est de 340 * 128e-3 = 43,5 W !! La 6L6 est donnée pour 30 W max.
C'est aussi ce que j'avais calculé; la valeur de Rk est trop faible.
Comme a-wai le conseillait, je suis allé revoir le document sur les droites de charge pour un étage de puissance SE (https://www.projetg5.com/articles/droit ... apitre-ii/); cependant, en suivant les indications de l'article, je construis une droite de charge qui semble trop basse par rapport à la courbe de PaMax (litteul aussi, j'obtiens le même graphique que lui), ce que confirme bilbo_moria qui place la droite de charge tangente à la courbe PaMax et obtient un courant Ia plus réaliste (85mA).
L'exemple de l'article (avec une EL34) est un peu "pipé" car les valeurs typiques de Uak et Ia de l'EL34 correspondent justement à PaMax... :?
Quelle est la démarche pour tracer la droite de charge correctement quand ce n'est pas le cas, comme pour la 6L6 (la datasheet de la 6L6CG de JJ donne comme valeurs typiques en classe A (SE): Uak=250V et Ia=72mA) ?
Faut-il la tracer avec la pente correspondant à l'impédance du transfo et lui faire tangenter la courbe PaMax ?
A partir de la droite de charge bien placée, j'ai compris comment calculer Ia et Rk.
EDIT:
Merci pour la réponse (dans le post précédent), jptrol.
Donc méthode "bêtement" graphique sur les courbes ou encore plus facile avec le site https://www.vtadiy.com/loadline-calculators/.
dilet
Avatar du membre
jptrol
G5 Team
G5 Team
Messages : 1468
Enregistré le : 13 mars 2006, 1:00
Localisation : Nord
Contact :

Re: Ampli sur Pedalboard

Message non lu par jptrol »

Faire gaffe quand même , à 85 mA avec 359 V en Ua et 357 en Ug2 tu es polarisé à 95 % !

Pour répondre à ta question , Dilet, en fait du dois retracer les courbes pour une tension Ug2 de 300, 350 et 400V en les extrapolant des courbes pour 250 V si tu n'as que celles-là sous la main. Richard Kuehnel , encore lui !! donne la méthode dans un ouvrage qui n'est plus publié mais si on regarde les sommaires de ses nouveaux ouvrages on devrait les retrouver. Je suis un peu à la bourre là , mais un prochain jour je pourrai en parler ( d'autant que j'ai communiqué avec lui sur le sujet).
jptrol
______________________________________________
dilet
G5 optimiseur
G5 optimiseur
Messages : 339
Enregistré le : 31 janv. 2023, 0:06
Localisation : Lyon

Re: Ampli sur Pedalboard

Message non lu par dilet »

La datasheet de la 6L6CG de JJ donne les courbes Ia=f(Ua) pour Ug2=400V mais j'avais compris comment les modifier (approximativement) pour 350V à partir des courbes de gauche Ia=f(-Ug1) en calculant la correction à apporter aux valeurs mentionnées pour Ug1.
Les courbes de bilbo_moria m'ont confirmé que je ne m'étais pas trompé sur ce point.

Pour en revenir au problème de litteul, une fois la correction faite pour Rk, je pense comme a-wai et bilbo_moria que le niveau de sortie de son préampli est insuffisant pour obtenir un volume sonore correct en sortie.
Ce serait peut-être OK pour un usage "maison" mais pas pour un usage - petite - "scène".
dilet
Avatar du membre
litteul
G5 optimiseur
G5 optimiseur
Messages : 109
Enregistré le : 15 déc. 2010, 1:00
Localisation : Sevremoine (49)
Contact :

Re: Ampli sur Pedalboard

Message non lu par litteul »

Merci à tous pour vos explications :biggrin:

A la première lecture rapide, j'avoue ne pas tout comprendre. Je prendrais le temps de bien analyser l'ensemble (pas ce WE... je suis en vadrouille) et je referais mon schéma.

Je vous tiens au jus.
Avatar du membre
a-wai
G5 guru
G5 guru
Messages : 2731
Enregistré le : 23 sept. 2006, 2:00
Localisation : Toulouse
Contact :

Re: Ampli sur Pedalboard

Message non lu par a-wai »

2 point importants :
  • Pour une pentode, il est fondamental de tracer la droite de charge sur la courbe qui correspond à la bonne valeur de Ug2 ! (ou en tous cas la plus proche possible)
  • Les datasheets JJ sont très (trop !) basiques, regarder plutôt les RCA, Sylvania, Philips etc... qu'on trouve chez TDSL
Rimlock
G5 guru
G5 guru
Messages : 1205
Enregistré le : 17 juil. 2018, 19:48
Localisation : pas trop loin de l'Océan

Re: Ampli sur Pedalboard

Message non lu par Rimlock »

En SE cathode bias on peut biaser à 100% puisque, dès qu'on injecte du signal, la puissance dissipée par l'anode diminue... Faites l'expérience, biasez une EL84 avec un peu de red plating au repos. En injectant un signal vous verrez le red plating disparaître !
Et de deux ! Merci les Bleus :lol:
Avatar du membre
litteul
G5 optimiseur
G5 optimiseur
Messages : 109
Enregistré le : 15 déc. 2010, 1:00
Localisation : Sevremoine (49)
Contact :

Re: Ampli sur Pedalboard

Message non lu par litteul »

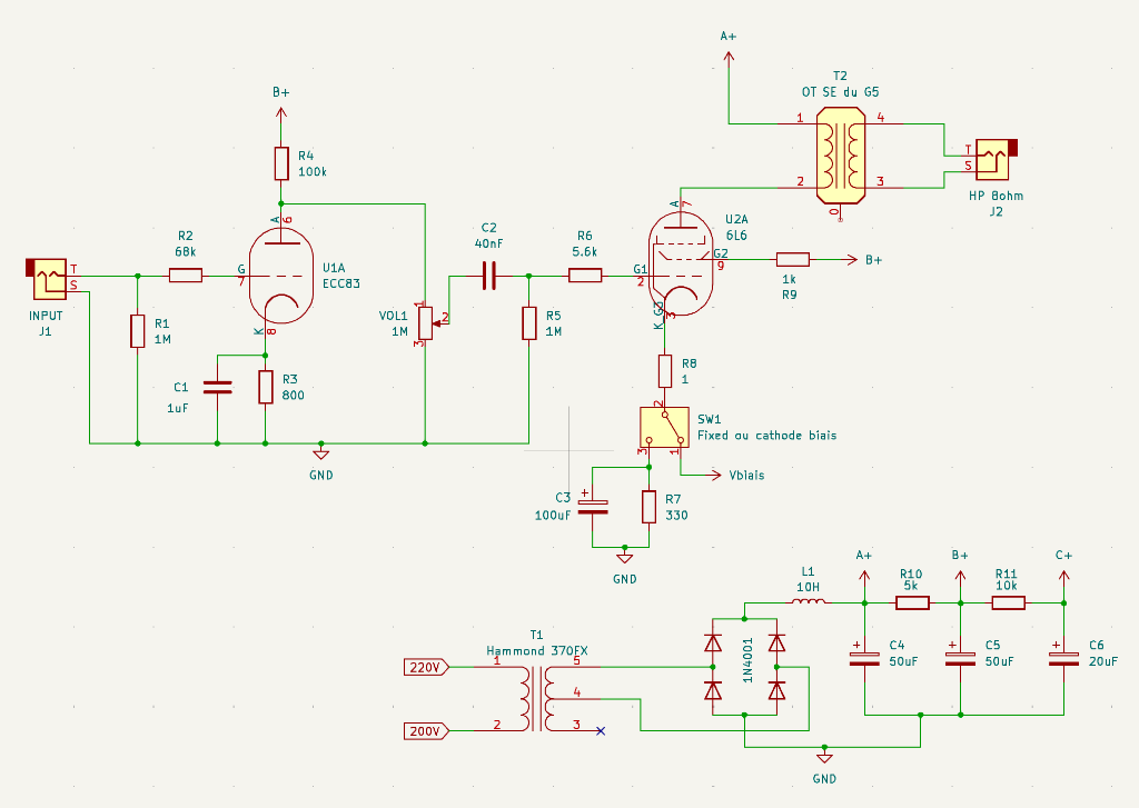
Je n'ai pas compris comment tracer la courbe de charge, j'ai donc utilisé "vtadiy.com" et j'obtiens les valeurs suivantes :
Capture d’écran 2025-05-02 à 15.34.18.png
Capture d’écran 2025-05-02 à 15.42.22.png
En fixed biais, il faudrait que j'applique une tension de -25V environ
En cathode biais, il faudrait une résidante de 330ohm (25,35V / 0,082A = 309,146ohm)

Pour l'étage de pré-amplbifaction, je me suis basé sur l'article : https://www.projetg5.com/articles/droit ... hapitre-i/ :
Capture d’écran 2025-05-03 à 12.45.23.png
soit :
Ua=160V et Ia=1,4mA ;
Ug = -1V.
Soit R3 = Ug / Ia = 1/1,4 = 714 (à arrondir à 800) ;
Pour C1 - Ck = 1 / (2Pi x F x R4), pour une fréquence de coupure à 100Hz = 1,13uF (à arrondir à 1uF)

Au final, j'obtiens le schéma suivant :
Capture d’écran 2025-05-03 à 12.39.34.png
Qu'en pensez-vous ? Est-ce correct ?
Répondre