Le schéma en question est simplifié ou les grilles sont réellement "en l'air" (sans référence à la masse) ?litteul a écrit :NB : je suis câbler comme sur le post du 2025-05-10, 09:50:17, avec L1 à la place de R12.
La tension de bias, c'est la tension grille-cathode...
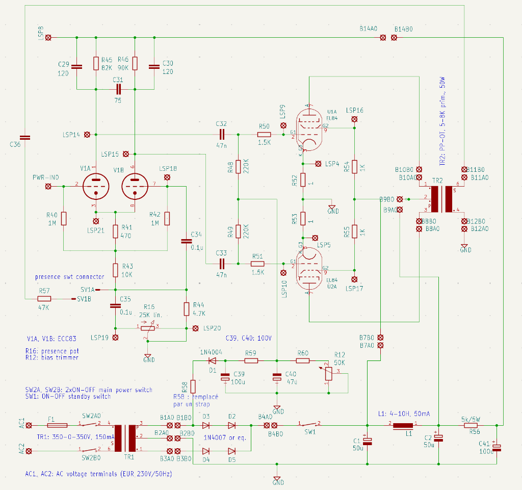
En ce qui concerne la position de L1, il y a deux options:
- comme sur le schéma (L1 entre les diodes et C6), la self fonctionne en lissage de courant (elle essaye de maintenir le courant constant) et chute donc beaucoup de tension, comme tu l'as constaté sur tes mesures
- en plaçant L1 à la place de R12, c'est un redressement-filtrage "classique" (diodes-condo, le condo essaye de maintenir la tension constante) et la tension sur C6 (A+) est plus élevée (ce que tu recherches a priori); L1 lisse toujours le courant, mais pour une intensité bien plus faible (B+ et C+), donc chute moins de tension; le filtrage de A+ est moins bon, ce qui n'est pas très gênant sur un étage de sortie PP, mais plus sur un SE comme le rappelait Rimlock...
Donc, si tu veux le maximum de puissance et le minimum de bruit, le transfo n'est effectivement pas tout à fait adapté à la configuration SE (ou l'inverse selon ce qui est le plus important pour toi)...


