Oui, une réussite finalement . Le plan du PCB est prêt : le voici en 3D

Le ground-lift est en fait intégré au PCB tout en bas à gauche. Par rapport à l'ancienne version il a fallu élargir d'un cm à droite ( il y a la place) portant la largeur du circuit à 170 mm , la hauteur restant à 100 mm.
En layout ça donne ceci :
CPA=cliquer pour agrandir :
Les terminaux à vis ne sont pas représentés mais seront utilisés car ils facilitent la maintenance !
Pour les câbles blindés on utilise du double conducteurs + blindage :
Un conducteur pour le signal , un pour le 0 volt ( la masse) , tout deux connectés . Le blindage n'est connecté que d'un seul côté au châssis par l'intermédiaire des vis qui sont proches .
Pour être complet en connectant le tank de réverb avec le même fil 2c + blindage :
CPA :
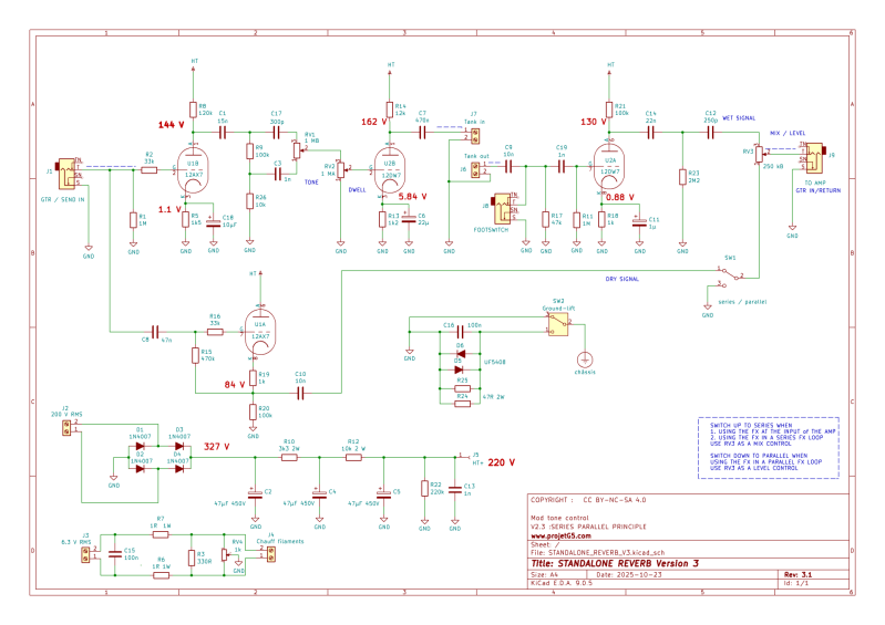
Le schéma fonctionnel à jour est le suivant à l'édition 3.1 :
CPA:

Attention R14 = 12k mais TT n'a que des métal-oxyde dans cette valeur. S'il n'est pas approvisionné mieux vaut prendre une 10 k en métal film !
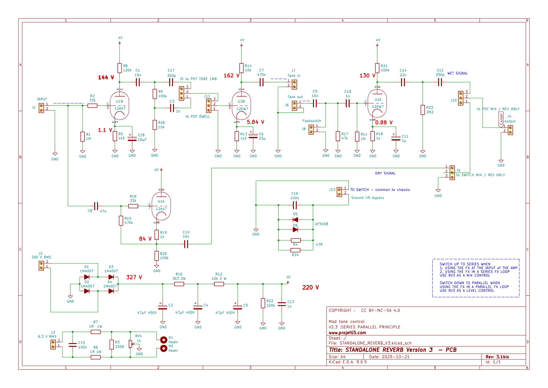
Le schéma générateur du PCB est donc le suivant à la version 3.1bis :
CPA:
Le plan du PCB est le suivant : (masses côté composants en étoile !):
CPA :

Et pour reprendre la discussion je reproduis la conclusion du fil précédent avec sa litanie de messages qui ont du en décourager plus d'un !
Test sur un morceau entier :
Conditions :
- la 6PG5 dans la boucle d'effets parallèle sur un clone de Fender Deluxe 65 .
- Tank utilisé : MOD 8FB3C1B soit Ze=1925 ohms et longue réverb
- un micro SM57 devant le HP connecté à la carte son
- bruit relevé au HP : -76 dB
- bruit relevé dans les silences entre deux coups de médiator : - 75 dB
- intensité crête du signal : -15dB soit une dynamique de 60 dB!
- intensité moyenne sur le morceau entier : -21 dB
- Guitare : Stratocaster micros medium + chevalet
Personnellement je trouve ces mesures super !



..:: 




