La ronflette maudite...

Espace théorique sur les lampes et l'électronique en général.
Avatar du membre
Miko667
G5 optimiseur
G5 optimiseur
Messages : 362
Enregistré le : 30 janv. 2012, 1:00
Localisation : Sud Toulousain

La ronflette maudite...

Message non lu par Miko667 »

Bonjour à tous,
Je vais vous conter ma dernière mésaventure:
J'étais parti sur un ampli simplet: 2 12ax7, une 6V6 en puissance.
J'ai pris le soin de bien éloigner le chauffage du signal, et de disposer (pour commencer) les deux resistances de 100 ohms entre cosses du 6,3V et la masse.
Je finis mon ampli, j'essaie: ronflette!!!
Même pas dégouté, je cable le point milieu des deux resistance sur la cathode de la 6V6 (j'avais résolu recemment une ronflette sur un ampli de même type)
j'essaie: ronflette!!! :?
C'est pas un ampli qui va me resister, je tente donc mon dernier atout: élévation du chauffage :
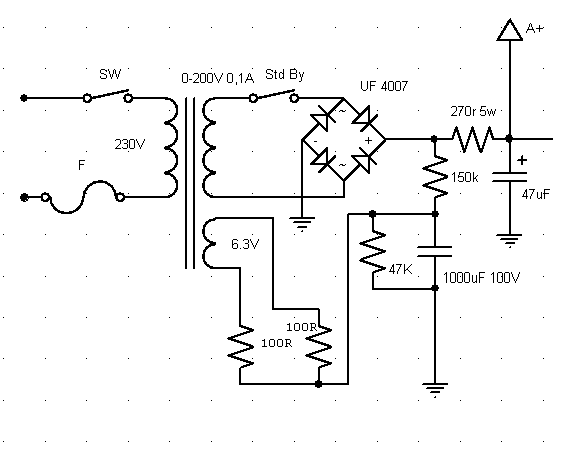
elevation_filaments.PNG
j'essaie: ronflette!!! :cry: :cry: :cry:
J'ai testé une autre lampe, éloigné mes transfos, pensant à une induction parasite, rien à faire, ronflette toujours.
Précision utile, cette ronflette n'apparait que quand les lampes sont chaudes, et ne dépend pas du volume. Elle se produit même sans les lampes de préampli.
De guerre lasse, (dégouté, oui...) j'ai remplacé mon étage de puissance S.E. 6V6 par un PP 6N7, et là... PLUS DE RONFLETTE!!!! :D
Mais j'aimerais comprendre...

miko
Avatar du membre
chanmix51
G5 optimiseur
G5 optimiseur
Messages : 462
Enregistré le : 14 févr. 2013, 12:46
Localisation : Nantes (44)

Re: La ronflette maudite...

Message non lu par chanmix51 »

Hello,

C'est peut être le ripple de l'alim sur ton tube de puissance. Sur un SE, le bruit d'alim est directement perceptible sur l'anode de la finale et donc en sortie d'ampli. Sur un push pull, le même ripple présent simultanément sur les deux branches du push pull s'annule.

Amicalement,
Grégoire
Avatar du membre
Miko667
G5 optimiseur
G5 optimiseur
Messages : 362
Enregistré le : 30 janv. 2012, 1:00
Localisation : Sud Toulousain

Re: La ronflette maudite...

Message non lu par Miko667 »

Merci pour cette piste...
Un solution serait de rajouter une cellule RC, ou LC pour baisser le ripple ("ondulation résiduelle" en français?) avant d'alimenter l'anode, ou un 100uF à la place du 47uF?

Comme j'ai dans mes projets un S.E. avec une 1625 que je possède depuis... très longtemps, ça serait bien que j'aie une solution avant...

miko
Avatar du membre
Pote Gui
G5 Team
G5 Team
Messages : 4469
Enregistré le : 15 mai 2012, 11:07
Localisation : Lyon (69)

Re: La ronflette maudite...

Message non lu par Pote Gui »

Je plussoie Grégoire. Avec le PP, tu annules l'ondulation résiduelle; une petite simu sous PSUD te permettra de visualiser le problème et d'envisager une solution. En effet, ajouter une cellule de filtrage ou gonfler la capacité des condos peut aider. Méfiance toutefois au niveau du PIV de tes diodes...
Avatar du membre
Lemontheo
G5 Team
G5 Team
Messages : 1813
Enregistré le : 21 janv. 2011, 1:00
Localisation : Rouen
Contact :

Re: La ronflette maudite...

Message non lu par Lemontheo »

Salut,

tu peux essayer un 47u entre la sortie de ton pont de diodes et ta R de 270Ohms-5W. ça formera le CRC dont une SE a besoin (ou un LC, mais avec un transfo qui sort 200V, tu auras 140V à l'anode.....)

Théophile
Avatar du membre
Miko667
G5 optimiseur
G5 optimiseur
Messages : 362
Enregistré le : 30 janv. 2012, 1:00
Localisation : Sud Toulousain

Re: La ronflette maudite...

Message non lu par Miko667 »

Effectivement, sur le précédent S.E. j'avais un CLC avant l'anode, et c'était nettement mieux...
Morale de l'histoire, de ton S.E. l'alim tu fignoleras!!!
Avatar du membre
bozole
G5 guru
G5 guru
Messages : 1740
Enregistré le : 17 mai 2009, 2:00

Re: La ronflette maudite...

Message non lu par bozole »

Salut

Le plus important avant de faire quoi que ce soit comme modif quand on est en présence d'une ronflette, c'est d'identifier la fréquence du signal :wink:

En effet, si la fondamentale est à 50Hz, ça ne peut pas venir du rail d'alim, et c'est très probablement un souci d'implémentation des masses si le câblage des filaments est propre.

Si par contre c'est du 100Hz, alors voir du coté de l'alim en 1er (mais ça n'élimine pas non plus totalement le câblage des masses)

Peux tu poster une image du signal de ta ronflette ?
Avatar du membre
Miko667
G5 optimiseur
G5 optimiseur
Messages : 362
Enregistré le : 30 janv. 2012, 1:00
Localisation : Sud Toulousain

Re: La ronflette maudite...

Message non lu par Miko667 »

Je suppose qu'il faudrait un oscillo pour ça, mais surtout que je démonte le "SE transformé en PP qui ne ronfle plus" (voir plus haut)
Il faudrait aussi surtout que j'arrête de concevoir mes amplis comme des cocktails (je prends des pièces, je les secoue et je les soude dans l'ordre ou elles arrivent)
Je vais essayer de travailler un peu moins à l'arrache...:oops:

miko
Avatar du membre
McColson
Admin du site
Admin du site
Messages : 8042
Enregistré le : 07 nov. 2004, 1:00
Localisation : La Celle sur Morin
Contact :

Re: La ronflette maudite...

Message non lu par McColson »

Pas besoin d'oscillo, utilise une application sur ton tél genre Audio spectrum analyser, ou bien enregistre avec un micro sur ton pc et analyse le spectre avec audacity, tu pourra alors déceler la fréquence qui buzz.
Avatar du membre
Miko667
G5 optimiseur
G5 optimiseur
Messages : 362
Enregistré le : 30 janv. 2012, 1:00
Localisation : Sud Toulousain

Re: La ronflette maudite...

Message non lu par Miko667 »

Pas besoin d'oscillo, utilise une application sur ton tél genre Audio spectrum analyser, ou bien enregistre avec un micro sur ton pc et analyse le spectre avec audacity, tu pourra alors déceler la fréquence qui buzz.
Merci pour le tuyau!

miko
Avatar du membre
jmd_91
G5 optimiseur
G5 optimiseur
Messages : 365
Enregistré le : 04 juil. 2013, 19:56
Localisation : 91 Nord Essonne

Re: La ronflette maudite...

Message non lu par jmd_91 »

Miko667 a écrit :Je suppose qu'il faudrait un oscillo pour ça, mais surtout que je démonte le "SE transformé en PP qui ne ronfle plus" (voir plus haut)
Il faudrait aussi surtout que j'arrête de concevoir mes amplis comme des cocktails (je prends des pièces, je les secoue et je les soude dans l'ordre ou elles arrivent)
Je vais essayer de travailler un peu moins à l'arrache...:oops:

miko
c est pas parce que c est une méthode a " l arrache " quelle est mauvaise , faut juste controlé avec soin la HT et la sortie BF sur un oscillo et un multimètre pour avoir un résultat proche du parfait :wink:
Avatar du membre
Felow
G5 optimiseur
G5 optimiseur
Messages : 146
Enregistré le : 19 févr. 2010, 1:00
Localisation : Saint Etienne (42)

Re: La ronflette maudite...

Message non lu par Felow »

Salut à tous.

Autre chose que tu peux essayer et qui arrange pas mal sur les amplis sensibles, c'est de mettre en parallèle de chaque 1N4007 un condensateur qui permet de réduire le bruit émit lors de la commutation de celle ci. Pour la valeur, calque toi sur des schémas existants...

Bon courage.
Réalisé :
Peavey 6505+ modded+EL34
Preamp "Anvil" Andys Zeugs
Marshall JCM2000 DSL401 Modded
Crate V18 Full-modded

En cours :

X534 3cannaux/3EQ PP 50W EL34
Avatar du membre
bilbo_moria
Don Bilbo de la Vega
Messages : 7474
Enregistré le : 15 déc. 2004, 1:00
Localisation : Tinteniac (35)

Re: La ronflette maudite...

Message non lu par bilbo_moria »

Il faut bien filtrer également la tension appliquée à la grille 2 des tubes de puissance
Répondre