Hello hello
jptrol a écrit : 27 nov. 2018, 21:35
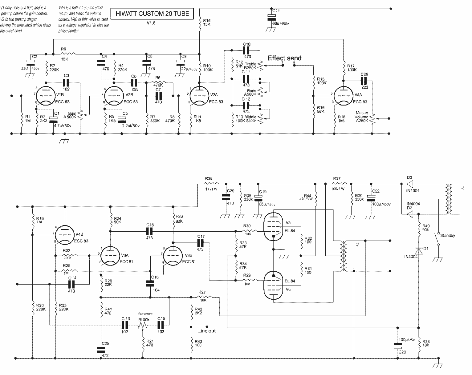
Ne pas oublier que dans un LTP la première triode est en cathode commune et la deuxième en grille commune donc grille à la masse pour l'alternatif
Je ne vois pas les choses de cette façon. Le LTP est un montage soustracteur ( différentiel ) symétrique avec deux entrées A et B dont ici une est à la masse et deux sorties : 1) A - B ( ici zéro - signal = - signal ) et 2) B - A (ici signal - zéro = signal).
Les deux tubes ont le même rôle, ils sont en charge d’anode avec une cathode commune : on peut indifféremment envoyer du signal sur l’une ou l’autre des grilles. C’est d’ailleurs pour cela qu’on utilise souvent la grille du deuxième tube pour ré-injecter la contre réaction globale. On utilise ce même montage pas forcément pour inverser un signal mais pour calculer des erreurs de traitement ( entrée - sortie = erreur ) qu’on peut ensuite soustraire à l’entrée ( via le LTP ) et ainsi “corriger” l’amplificateur.
Sur
le site de Merlin Blencowe, on trouve la formule de variation du gain entre les deux branches :
A1/A2 = 1 + [(Ra+ra)/(Rk(mu+1))]
Pour que le gain entre les deux branches tende vers l’identité il faut maximiser Rk × (µ + 1 ) et donc que la résistance commune de cathode soit très grande et que le gain desdits tubes soit grand également. En hi-fi on va mettre une source de courant (CCS) dans la cathode qui représente une impédance électronique très grande ( > 1 Meg ). Ça va rendre le montage assez indifférent au gain des tubes et favoriser la symétrie ( donc diminuer la H2 du push ). Sur les vieux montages où les CCS étaient chères (car à tubes) on utilisait une résistance et donc la symétrie n’était pas parfaite. On bricolait alors en enlevant un peu de charge
à la branche inverseuse ce qui fonctionnait pour une intensité bien précise et pouvait être catastrophique sinon. J’ai simplement pensé qu’utiliser des tubes à faible gain (ECC81) avec une R de cathode assez faible (22k) + baisser la charge du tube
non inverseur était ici justement à dessein pour créer de la H2. ( Je découvre la que Merlin en parle d’ailleurs. )
Du fait que le LTP soit un schéma complètement symétrique et que les tubes aient le même rôle implique que l’effet Miller est partagé ( ce que j’ai découvert à mes dépens ). Si un tube est attaqué à trop haute impédance, le montage va toujours avoir les deux sorties (A-B) et (B-A) mais du coup avec la bande passante du tube le plus limitant. Je ne saurais cependant dire si le but de la R sus mentionnée est de limiter cette BP ici.
Amicalement,
Grégoire