[PREAMP] Low Voltage Preamp

Pour la conception et la réalisation de vos amplis.
Avatar du membre
Lemontheo
G5 Team
G5 Team
Messages : 1814
Enregistré le : 21 janv. 2011, 1:00
Localisation : Rouen
Contact :

[PREAMP] Low Voltage Preamp

Message non lu par Lemontheo »

Salut,

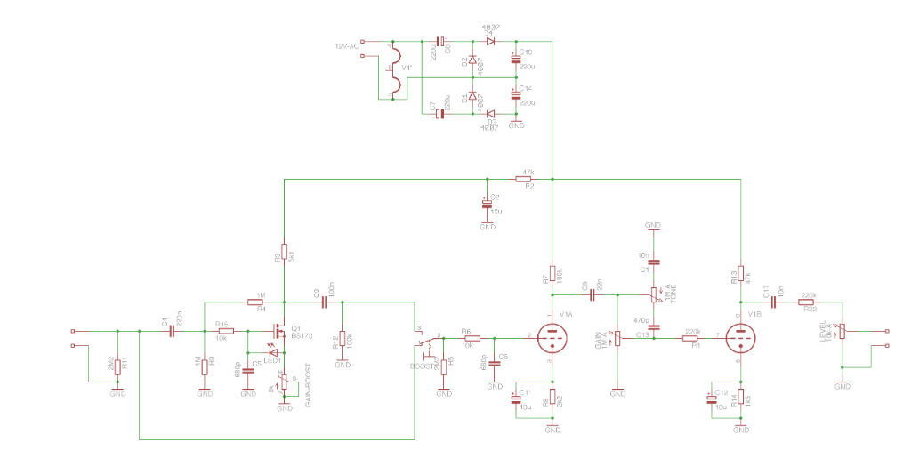
Petit bidouillage des vacances. J'avais une 12AU7 qui trainait, un transfo 12V-AC (2 en fait... erreur de commande :SM: ), un vieux boitier vide... Alors j'ai fait un préamp sur base de 6G3 en relative basse tension (75V environ). Et comme je n'avais que du clean, je lui ai ajouté un boost en façade à base de BS170 (mosfet), comme sur un Friedman BE...

Voici le schéma:
LV-Preamp.png
L'alim est constituée d'un quadrupleur de tension ce qui me permet d'obtenir ce 75V. La tension est assez clean, pas trop de friture.

Le son est plutôt bon (je vais vous faire des samples rapidement :shred: ), j'en suis le premier surpris compte tenu de la faible tension de plaque (UaV1 est à 25V...). C'est bien vintage, pas très fuzzy, et le clean est très bien aussi (bon, je ne sais pas m'en servir, mais il s'en sort...).

C'est rentré au chausse pied en true point-to-point 8-)
intérieur
intérieur
Je me dis que ce serait un projet facile et rassurant pour les gars de chez TG. Je suis en train d'en faire un PCB simple face pour que Shadow puisse le graver si besoin.
Avatar du membre
bilbo_moria
Don Bilbo de la Vega
Messages : 7492
Enregistré le : 15 déc. 2004, 1:00
Localisation : Tinteniac (35)

Re: [PREAMP] Low Voltage Preamp

Message non lu par bilbo_moria »

Cool ! On attend les samples !
martin_rotsey
G5 optimiseur
G5 optimiseur
Messages : 163
Enregistré le : 05 juin 2015, 10:56

Re: [PREAMP] Low Voltage Preamp

Message non lu par martin_rotsey »

C'est très original et... fort improbable. J'aurais pas parié un kopek sur son bon fonctionnement au vu des tensions d'alimentation du tube et de la carence en filtrage.

Mais si c'est propre et pas trop bruyant, alors c'est génial. :banana:

Sympa la sortie lowZ.

Pareil que Bilbo, je suis impatient d'écouter les samples.
Avatar du membre
Pote Gui
G5 Team
G5 Team
Messages : 4469
Enregistré le : 15 mai 2012, 11:07
Localisation : Lyon (69)

Re: [PREAMP] Low Voltage Preamp

Message non lu par Pote Gui »

Il existe des pédales à tubes fonctionnant avec moins que ça; bon, ce sont souvent des overdrive, d'accord, mais quand même. C'est cool si ça marche bien en tout cas :good: .
Sympa la sortie lowZ
Quelle sortie LowZ?
Avatar du membre
Lemontheo
G5 Team
G5 Team
Messages : 1814
Enregistré le : 21 janv. 2011, 1:00
Localisation : Rouen
Contact :

Re: [PREAMP] Low Voltage Preamp

Message non lu par Lemontheo »

Avec le pont diviseur en sortie, je suis autour de 10k d’impédance (un peu moins en fait), ce qui est pas mal pour une triode..
Avatar du membre
Pote Gui
G5 Team
G5 Team
Messages : 4469
Enregistré le : 15 mai 2012, 11:07
Localisation : Lyon (69)

Re: [PREAMP] Low Voltage Preamp

Message non lu par Pote Gui »

Ah oui, mais il n'y a pas de sortie LowZ spéciale, c'est juste l'effet du pont diviseur.
Avatar du membre
Lemontheo
G5 Team
G5 Team
Messages : 1814
Enregistré le : 21 janv. 2011, 1:00
Localisation : Rouen
Contact :

Re: [PREAMP] Low Voltage Preamp

Message non lu par Lemontheo »

tu as raison, c'est juste ça. Mais c'est quand même mieux que le pot de grosse valeur (100k à 1M) que l'on voit souvent sur les projets à lampes en sortie, même dans de grandes marques (Soldano Supercharger GTO ou Matchless Hot Box)
martin_rotsey
G5 optimiseur
G5 optimiseur
Messages : 163
Enregistré le : 05 juin 2015, 10:56

Re: [PREAMP] Low Voltage Preamp

Message non lu par martin_rotsey »

Autant pour moi, c'était un abus de langage, je suis désolé.
Je parlais bien du diviseur de tension.
Rimlock
G5 guru
G5 guru
Messages : 1203
Enregistré le : 17 juil. 2018, 19:48
Localisation : pas trop loin de l'Océan

Re: [PREAMP] Low Voltage Preamp

Message non lu par Rimlock »

T'as la place de rajouter un IRF820 en "cathode follower" :banane:

Et avec une 6112 tu gagnes encore de la place :banana:
Et de deux ! Merci les Bleus :lol:
Myn Donos
G5 guru
G5 guru
Messages : 674
Enregistré le : 16 mai 2012, 18:50
Localisation : Toulouse

Re: [PREAMP] Low Voltage Preamp

Message non lu par Myn Donos »

Sinon une ECC86? Ça se trouve encore, et c'est optimisé pour le 12V :)
Il y a même les EF98 qui sont des pentodes basse tension :banane:
François
Avatar du membre
Lemontheo
G5 Team
G5 Team
Messages : 1814
Enregistré le : 21 janv. 2011, 1:00
Localisation : Rouen
Contact :

Re: [PREAMP] Low Voltage Preamp

Message non lu par Lemontheo »

Et bien justement, j’y ai pensé, mais je voulais utiliser une lampe facile à trouver.
De plus, l’alim en quadrupleur permet d’avoir déjà une assez belle tension, mais pas effrayante.

ÉDIT:
Bon, 2 samples enregistrés à l’arrache...
Low Voltage Preamp Clean.m4a
Clean
(601.83 Kio) Téléchargé 270 fois
Low Voltage Preamp crunch.m4a
Crunch
(566.44 Kio) Téléchargé 272 fois
La chaîne > les paul > Preamp low voltage > Mooer Radar > carte son.
Avatar du membre
McColson
Admin du site
Admin du site
Messages : 8068
Enregistré le : 07 nov. 2004, 1:00
Localisation : La Celle sur Morin
Contact :

Re: [PREAMP] Low Voltage Preamp

Message non lu par McColson »

Bah c'est excellent ça ! Ça sonne !
Avatar du membre
Lemontheo
G5 Team
G5 Team
Messages : 1814
Enregistré le : 21 janv. 2011, 1:00
Localisation : Rouen
Contact :

Re: [PREAMP] Low Voltage Preamp

Message non lu par Lemontheo »

:P
Merci !

Et j’ai envoyé une commande de pcb!
PCB simple face
PCB simple face
En simple face pour pouvoir être gravé par n’importe quel péquin qui possède une isoleuse !
Avatar du membre
thiet
G5 optimiseur
G5 optimiseur
Messages : 110
Enregistré le : 11 janv. 2007, 1:00
Contact :

Re: [PREAMP] Low Voltage Preamp

Message non lu par thiet »

:clap: :clap:
Avatar du membre
McColson
Admin du site
Admin du site
Messages : 8068
Enregistré le : 07 nov. 2004, 1:00
Localisation : La Celle sur Morin
Contact :

Re: [PREAMP] Low Voltage Preamp

Message non lu par McColson »

Bien joué Théo !
Je suis à la bourre lol ! Faut que je me magne !
Répondre