Il me semble que tous les composants étaient le tout venant de l'époque !

C'est le temps et la réputation des amplis qui a fait le mojo...
Ça n'empêchait pas les amplis de tomber en panne et des fabricants comme Matchless se sont fait une place justement avec des conceptions plus "robustes".
Le problème est que les défauts de ces composants feraient une partie du son de l'ampli (là, je risque de relancer un vieux débat).

Gardons-les, mais essayons de les faire travailler dans de "bonnes conditions" pour ne pas avoir les pannes.
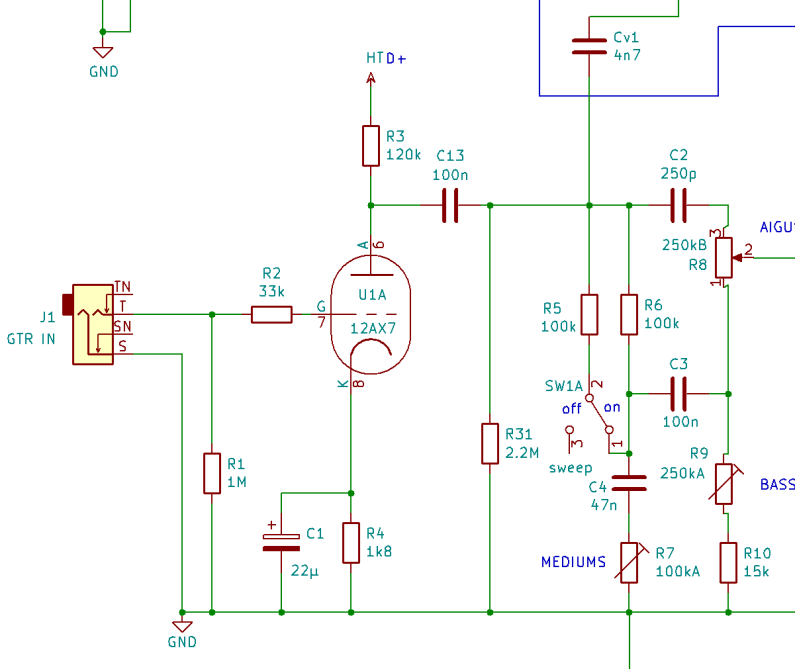
Si faire un ToneStack sans HT règle le problème des SilverMica, il me semble que un ou deux composants de plus pour y parvenir ne sont pas une complication excessive.
Dans un ampli (surtout sous forme de combo), les composants ont droit à la chaleur et aux vibrations, il faudrait presque prendre des composants en spécification automobile, voire spatiale, pour être tranquille...
EDIT:
J'ai trouvé dans un article technique un graphique intéressant sur la durée de vie potentielle d'un condensateur mica: elle varie en sens inverse de la tension qui lui est appliquée en permanence.
Le graphique donne la durée de vie (en heures) en fonction du champ électrique appliqué au mica (en V/mil).
Comme on ne connait pas l'épaisseur des feuilles de mica de nos condensateurs, ce qu'on peut surtout en retenir, c'est que la diminution de la tension continue appliquée au condensateur augmente considérablement sa durée de vie. L'article précise également que tout cela suppose que l'enrobage epoxy du condensateur ne présente pas de défaut.
Donc, pour en revenir à nos SilverMica:
- les exemplaires défaillants présentent-ils un défaut de fabrication (enrobage ou autre) puisque d'autres supportent la HT du ToneStack ?
- l'option proposée par jptrol de supprimer la HT ne peut pas leur faire de mal, bien au contraire

- le remplacement par un condensateur d'une autre valeur ne change rien si sa fabrication est identique; la seule solution proposée dans l'article est de trouver un modèle avec une épaisseur des feuilles de mica plus importante donc de plus grand volume, mais en trouve-t-on en modèle radial (l'article s'intéressait à des micas en application THT) ?