SUITE :
Voici la courbe des impédances d'entrée du TS du G5V3 en fonction de la fréquence lorsque tous les potentiomètres de tonalité sont à 0 :
En eux-même ces graphes ne sont pas très parlants. Pour les faire parler il faut raisonner un peu

. A l'issue de la démonstration que je vous propose ici , la conclusion est que , dans le cas d'un TS comme celui du G5V3, l'insertion entre l'étage d'entrée et le TS d'un étage en cathode -follower supposé bufferiser la "soit disant" charge que présente le TS est :
1.
Complètement inutile si vous jouez avec le
potentiomètre de volume entre 0 et 8
2. Partiellement utile seulement si vous jouez à 9 de volume
3. Utile seulement dans la mesure où vous jouez à fond et si vous voulez récupérer les seuls 3 dB de perdus par le TS. La perte n'atteint d'ailleurs 3,5 dB qu'à 10 kHZ , là où les HP ont abdiqué depuis longtemps.Il faut noter que si 3 dB représentent une perte de moitié de la puissance, ce n'est pas la moitié du volume sonore qui est perdue. Pour doubler le volume sonore il faut décupler la puissance ! Ainsi , à côté de votre G5 en EL34 qui délivre 9 W, il faudrait un ampli de 90 W pour doubler le volume sonore !
Avant d'appliquer cette méthode à tout type de montage et de TS ( tous ceux repertoriés dans la Tone Stack Encyclopedia de DuncanAmps) je voudrais vérifier avec tous les intéressés qu'il n'y a pas de loup là-dedans.
Nous allons donc comparer les deux schémas suivants :
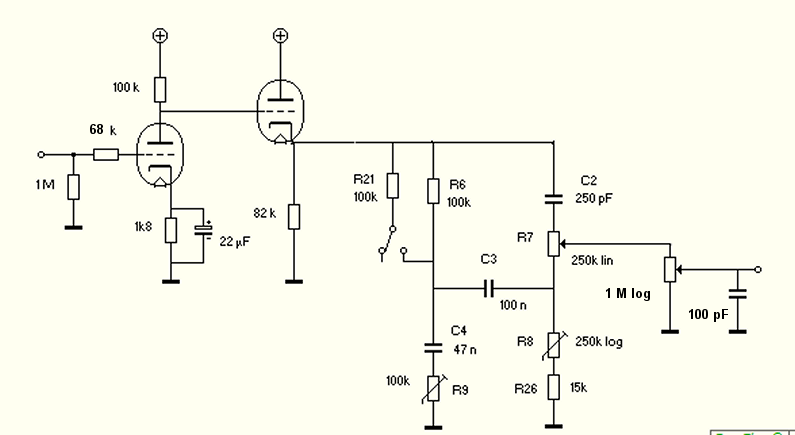
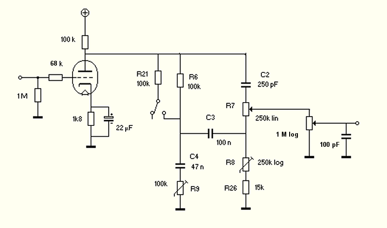
1. le schéma d'origine du G5V3 avec une impédance de sortie de 49 k (120k//83300) pour attaquer le TS

schéma.
2. Le schéma avec l'hypothèse d'un CF inséré entre étage d'entrée du G5 et le TS avec une impédance de sortie sur le CF de 700 ohms pour attaquer le TS :
Dans les deux cas les calculs sont faits sur la charge réelle soit le pot de volume de 1 M log en tout ou partiellement en parallèle avec la capa de Miller de l'étage 2 d'environ 100 pF ici.
On voit sur le schéma suivant la décomposition de l'impédance d'entrée du TS : Ze avec RS l'impédance de sortie de 49k dans un cas , de 700 ohms dans l'autre :
On peut voir que Ze se décompose en Zch ( la charge proprement dite) , Zts l'impédance <<horizontale>> du TS, et ZL la charge finale. La composante que j'appelle horizontale est la source de chute de tension
non compensable par le CF. Seule Zch est compensable, qu'on peut appeler l'impédance verticale. On peut d'ailleurs vite oublier ce schéma qui ne répond même pas à la loi d'ohm

pour lui préférer celui-ci :

- Quadrip100HA10B10M10.png (5.75 Kio) Vu 4130 fois
Ici les valeurs mesurées sont les suivantes :
Sur le G5V3 d'origine , donc sans CF, à 100 Hz : avec les 4 potentiomètres à fond la chute en dB est de -2,2 dB sur le TS ( en vertical ) et de -9,5 dB en horizontal, ce qui donne les -11,7 dB constatés entre l'entrée du TS et la sortie.
Voici un premier tableau qui montre les différentes réponses obtenues avec le pot de volume à fond et diverses positions des pot de tonalité :
1 AIGUS, BASSES ET MEDIUMS à fond
2.AIGUS,BASSES ET MEDIUMS à mi valeur ( un pot linéaire est à mi-valeur à 5 mais un pot log c'est à environ 7)
2 AIGUS à 4, BASSES ET MEDIUMS à 0 : c'est avec cette config qu'on obtient la courbe d'impédances d'entrée les plus basses.
( je n'ai pas traité le switch de sweep car c'est déjà assez bien ardu comme ça
En vert pastel vous reconnaitrez les valeurs déjà citées de -2.2 et -9.5 dB.
La première moitié supérieure du tableau concerne le schéma d'origine du G5V3 avec RS =49 k, et l'autre le G5 modifié avec CF.
Les trois colonnes correspondent aux trois combinaisons de pot de tonalité cités ci-dessus.
A chaque fois la colonne Ze donne l'impédance d'entrée du TS relevée sur la courbe d'impédance pour les fréquences 100, 1000, et 10000 Hz
La colonne Out en dB donne les valeurs de gain relevées au curseur du pot de volume : on voit la valeur de 23,7 dB relevée à 100 Hz à rapprocher des 35,4 dB en entrée du TS : la chute est bien les -11,7 dB répartis entre en <<vertical>> -2,2 et en <<horizontal>> -9.5 dB. Les colonnes V et H donnent les valeurs pour les différentes fréquences et différentes configs de pots de tonalité. Ce qu'on constate immédiatement c'est que la chute <<horizontale>> est beaucoup plus importante que la <<verticale>>
Maintenant regardons le tableau inférieur qui correspond à l'insertion du CF ( RS = 700 ohms) . Notons aussi une légère perte de gain de -0.172 dB liée au CF dont le gain n'est pas tout à fait = 1. On constate que le buffer joue son rôle dans la dimension <<verticale>> mais qu'en <<horizontal>> presque rien ne bouge !
Les 3 dernières lignes sont la synthèse : on mesure la différence de perte entre la config sans et avec le CF en faisant la différence des valeurs Out dB compensée par les 0.127 dB perdus sur le CF. On constate que toutes positions des pots confondues à 100 Hz le gain moyen en CF serait de 2.6 dB, à 1kHz de 3 dB et à 10 kHz de 3.5 dB. Ceci avec le pot de volume à fond.
Dans le fichier complet ici :
https://www.projetg5.com/wp-content/upl ... uresTS.xls
Vous trouverez 3 fois le même tableau : donc avec le pot de volume à 7 ( mi-valeur à 500 kO) et à 5 ( soit à 100 kO cad le 1/10 ème).
Les conclusions sont les mêmes . Les impédances <<verticales>> varient peu en fonction du pot de volume mais ce sont les impédances <<horizontales>> qui augmentent ce qui est logique, la partie au delà du curseur du pot de volume venant s'y ajouter en série.
En conclusion :
En fonction de la position du curseur du pot de volume (colonne de gauche) on a l'atténuation en linéaire et en dB . A droite le tableau des 9 valeurs est suffisant pour tirer les conclusions . Avec le pot de volume à fond la perte de 3 dB environ ne peut être compensée. Avec le pot à 9 , on peut récupérer 1.7 dB sur les 3 perdus. A partir de 8 la moindre intervention consistant à pousser le curseur un peu plus haut compense largement l'absence de CF
On peut caractériser le montage du TS du G5V3 comme ceci alors :

- Tabxls3.png (3.66 Kio) Vu 4130 fois
Qu'en pensez-vous ?

Si cela est parlant je propose donc d'étendre l'étude à tout type de TS en situation en sortant simplement ce petit dernier