Ampli sur Pedalboard

Pour la conception et la réalisation de vos amplis.
dilet
G5 optimiseur
G5 optimiseur
Messages : 312
Enregistré le : 31 janv. 2023, 0:06
Localisation : Lyon

Re: Ampli sur Pedalboard

Message non lu par dilet »

litteul a écrit :NB : je suis câbler comme sur le post du 2025-05-10, 09:50:17, avec L1 à la place de R12.
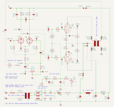
Le schéma en question est simplifié ou les grilles sont réellement "en l'air" (sans référence à la masse) ? :think:
La tension de bias, c'est la tension grille-cathode...

En ce qui concerne la position de L1, il y a deux options:
- comme sur le schéma (L1 entre les diodes et C6), la self fonctionne en lissage de courant (elle essaye de maintenir le courant constant) et chute donc beaucoup de tension, comme tu l'as constaté sur tes mesures
- en plaçant L1 à la place de R12, c'est un redressement-filtrage "classique" (diodes-condo, le condo essaye de maintenir la tension constante) et la tension sur C6 (A+) est plus élevée (ce que tu recherches a priori); L1 lisse toujours le courant, mais pour une intensité bien plus faible (B+ et C+), donc chute moins de tension; le filtrage de A+ est moins bon, ce qui n'est pas très gênant sur un étage de sortie PP, mais plus sur un SE comme le rappelait Rimlock...
Donc, si tu veux le maximum de puissance et le minimum de bruit, le transfo n'est effectivement pas tout à fait adapté à la configuration SE (ou l'inverse selon ce qui est le plus important pour toi)... :(
dilet
Rimlock
G5 guru
G5 guru
Messages : 1170
Enregistré le : 17 juil. 2018, 19:48
Localisation : pas trop loin de l'Océan

Re: Ampli sur Pedalboard

Message non lu par Rimlock »

Oui, ça sent la grille "en l'air" ! Un condo ==devant== la self ! ! ! ! Sinon la tension est trop basse...
Et de deux ! Merci les Bleus :lol:
Avatar du membre
litteul
G5 optimiseur
G5 optimiseur
Messages : 104
Enregistré le : 15 déc. 2010, 1:00
Localisation : Sevremoine (49)
Contact :

Re: Ampli sur Pedalboard

Message non lu par litteul »

En effet, il s'agit bien d'un PB de grille en l'air....

J'ai recablé comme ça :
Capture d’écran 2025-05-18 à 19.31.20.png
Désormais les tension sous meilleur :
- A+ = 360V
- B+ = 357V
- C+ = 235V
- Biais = 70mA.

Ca sonne plutôt pas mal mais comme annoncé plus haut, j'ai un gros "buzz".... le filtrage .... le filtrage.... je vais éventuellement voir pour changer mon transfo d'alim... ou basculer sur un projet PP EL84 (comme le MI18).
dilet
G5 optimiseur
G5 optimiseur
Messages : 312
Enregistré le : 31 janv. 2023, 0:06
Localisation : Lyon

Re: Ampli sur Pedalboard

Message non lu par dilet »

litteul a écrit :Ca sonne plutôt pas mal mais comme annoncé plus haut, j'ai un gros "buzz".... le filtrage .... le filtrage....
Si c'est du 100Hz, c'est probable.
Si c'est du 50Hz, comme il manque le circuit de chauffage sur le schéma, as-tu bien installé sur le 6,3V la paire de résistances de 100 Ohm avec le point milieu à la masse (pour référencer le circuit de chauffage à la masse) ?
EDIT:
Tu peux aussi connecter la sortie 3 de l'OT à la masse pour tenter de réduire le bruit.
dilet
Rimlock
G5 guru
G5 guru
Messages : 1170
Enregistré le : 17 juil. 2018, 19:48
Localisation : pas trop loin de l'Océan

Re: Ampli sur Pedalboard

Message non lu par Rimlock »

En prenant la HT directement derrière les diodes, tu as forcément du buzz en SE ! Il y a une grosse composante 100hz là et elle s'entend toujours. L'avantage du push pull c'est d’éliminer ce 100Hz par effet différentiel ! Il te faut une self admettant le courant TOTAL et prendre le A+ derrière la self, ce qui est le cas avec ta 158M ! Tu devrais retomber à 345V environ pour le A+...
Et de deux ! Merci les Bleus :lol:
Avatar du membre
litteul
G5 optimiseur
G5 optimiseur
Messages : 104
Enregistré le : 15 déc. 2010, 1:00
Localisation : Sevremoine (49)
Contact :

Re: Ampli sur Pedalboard

Message non lu par litteul »

Rimlock a écrit : 19 mai 2025, 12:40 En prenant la HT directement derrière les diodes, tu as forcément du buzz en SE ! Il y a une grosse composante 100hz là et elle s'entend toujours. L'avantage du push pull c'est d’éliminer ce 100Hz par effet différentiel ! Il te faut une self admettant le courant TOTAL et prendre le A+ derrière la self, ce qui est le cas avec ta 158M ! Tu devrais retomber à 345V environ pour le A+...
J'avais essayé précédemment cette configuration avec une 158M en sortie de diode mais ma tension descendait à 230V avec tubes en place (cf. post du 2025-05-10, 09:50:17).

Pour filtrer plus fort sur mon alim, j'ai mis le condo 100uF de la cathode de la 6L6 sur l'alim (en A+). Pour le moment, en attendant de recevoir la pièce, il n'y a plus de condo en cathode de la 6L6 en // de Rbiais. Normalement, ce dernier coupe à 100Hz environ. Peut-être que lui aussi manque ?
dilet
G5 optimiseur
G5 optimiseur
Messages : 312
Enregistré le : 31 janv. 2023, 0:06
Localisation : Lyon

Re: Ampli sur Pedalboard

Message non lu par dilet »

litteul a écrit :Pour filtrer plus fort sur mon alim, j'ai mis le condo 100uF de la cathode de la 6L6 sur l'alim (en A+). Pour le moment, en attendant de recevoir la pièce, il n'y a plus de condo en cathode de la 6L6 en // de Rbiais.
Le condo de cathode doit supporter une tension relativement faible (la tension de bias), un 100µF/63V est suffisant ici.
C'est plus facile à trouver, moins encombrant et moins coûteux qu'un 450 ou 500V.
Tu en as peut-être un dans tes tiroirs...

Pour l'alimentation, je pense que ce que te suggère Rimlock, c'est de mettre: diodes - condo - self - condo et prendre A+ ici; ça va ajouter un étage R - C pour créer B+ et C+, tu pourras te servir du 100µF que tu as commandé en deuxième condo de filtrage. :wink:
Il me semble que tu n'as pas essayé cette configuration.
dilet
Avatar du membre
bilbo_moria
Don Bilbo de la Vega
Messages : 7460
Enregistré le : 15 déc. 2004, 1:00
Localisation : Tinteniac (35)

Re: Ampli sur Pedalboard

Message non lu par bilbo_moria »

Oui, il faut un "étage" de filtrage RC en plus et tes problèmes de ronflette disparaîtront.
Répondre