Fireverb: ampli compact avec reverb à ressort

Pour la conception et la réalisation de vos amplis.
Fabien.C
Apprenti sorcier G5
Apprenti sorcier G5
Messages : 4
Enregistré le : 01 avr. 2015, 17:51

Fireverb: ampli compact avec reverb à ressort

Message non lu par Fabien.C »

Bonjour à tous,

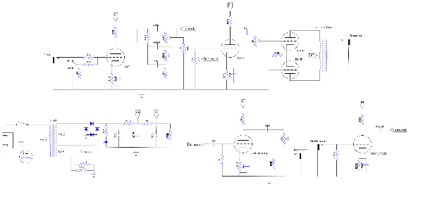
Je viens vous présenter mon dernier ampli conçus en partie grâce au infos disponible sur votre forum.

- preamp: Fender-ish
- Reverb: C'est la partie sympa :) Le circuit n'utilise que qu'une lampe 12DW7 (1/2 12AU7 + 1/2 12AX7) et pas de transformateur. Très simple, très compact et très économique.
- Power: une 12AU7 en push-pull self-split, copié sur le FireFly de ax84.com

Le tout avec une reverb accutronics et un HP Jensen CH-8/35 dans un combo le plus petit possible.

Malheureusement je n'ai pas de samples, mais croyez-moi sur paroles le son est plutôt bon :)

Plus de photos sur mon blog: https://fireverb.wordpress.com
fireverb_schematic.png
fireverb_800x600.jpg
Avatar du membre
Pote Gui
G5 Team
G5 Team
Messages : 4469
Enregistré le : 15 mai 2012, 11:07
Localisation : Lyon (69)

Re: Fireverb: ampli compact avec reverb à ressort

Message non lu par Pote Gui »

Belle réalisation, très propre. On ne peut s'empêcher de penser à Fender à la vue du préamp, c'est un fait. Mais l'originalité du tube utilisé pour la reverb rend cet ampli fort sympathique! Bravo!
Avatar du membre
bilbo_moria
Don Bilbo de la Vega
Messages : 7472
Enregistré le : 15 déc. 2004, 1:00
Localisation : Tinteniac (35)

Re: Fireverb: ampli compact avec reverb à ressort

Message non lu par bilbo_moria »

Sympa, le self split ... je n’ai jamais essayé, ça fonctionne bien ?
Fabien.C
Apprenti sorcier G5
Apprenti sorcier G5
Messages : 4
Enregistré le : 01 avr. 2015, 17:51

Re: Fireverb: ampli compact avec reverb à ressort

Message non lu par Fabien.C »

Le self-split c'est super efficace, ~1W avec juste une lampe et une résistance, imbattable!
Pour te donner une idée du son, tu peux trouver plein de demos du FireFly sur YouTube.

https://www.youtube.com/watch?v=uh-fkgGoQMk
Avatar du membre
bilbo_moria
Don Bilbo de la Vega
Messages : 7472
Enregistré le : 15 déc. 2004, 1:00
Localisation : Tinteniac (35)

Re: Fireverb: ampli compact avec reverb à ressort

Message non lu par bilbo_moria »

Merci, j’irai jeter une oreille !
Avatar du membre
Lemontheo
G5 Team
G5 Team
Messages : 1810
Enregistré le : 21 janv. 2011, 1:00
Localisation : Rouen
Contact :

Re: Fireverb: ampli compact avec reverb à ressort

Message non lu par Lemontheo »

En plus , tu vas le présenter au Maker Faire de Paris :D

Théophile
Avatar du membre
roffli
G5 guru
G5 guru
Messages : 571
Enregistré le : 29 nov. 2007, 1:00
Localisation : Strasbourg

Re: Fireverb: ampli compact avec reverb à ressort

Message non lu par roffli »

belle réalisation. Le self-split a l'air intéressant.

En réverb, j'y connais rien. Je savait pas qu'on pouvait en faire une sans transfo. Vraiment intéressant tout ça. Bravo.
Lentrefer est gavé de bonnes vibrations
Fabien.C
Apprenti sorcier G5
Apprenti sorcier G5
Messages : 4
Enregistré le : 01 avr. 2015, 17:51

Re: Fireverb: ampli compact avec reverb à ressort

Message non lu par Fabien.C »

Lemontheo a écrit :En plus , tu vas le présenter au Maker Faire de Paris :D
Oui, j'ai oublié de le mentionner. Si vous êtes dans le coin passez me voir pour essayer la bête :)

Je ne sais pas si il y a d'autre amplis, je n'en ai pas vu dans la liste...
roffli a écrit :En réverb, j'y connais rien. Je savait pas qu'on pouvait en faire une sans transfo. Vraiment intéressant tout ça. Bravo.
Je ne le savais pas non-plus, j'ai trouvé l'info ici: valvewizard et j'ai modifié le schéma pour n'utiliser qu'une 12WD7. Comme pour la partie puissance c'est imbattable du point de vue du prix et de l'espace utilisé.
Par contre, ça mange pas mal de gain...
Répondre