Projet G5 + Boost + Reverb + Atténuateur

Variante du G5 avec une réverbe.
Avatar du membre
Regislazy
G5 bidouilleur
G5 bidouilleur
Messages : 29
Enregistré le : 26 févr. 2011, 1:00

Projet G5 + Boost + Reverb + Atténuateur

Message non lu par Regislazy »

Bonjour à tous,

Après avoir construit un G1 en 2011 avec Tone stack et une Reverb Belton intégrée, le tout dans un combo et un HP 10 pouces Warehouse 8 ohm G10C qui fonctionne à merveille, je souhaite me construire un G5 proreverb.

Mon projet : G5 pro reverb, avec boost type « Dymo ».
Je souhaite également ajouter un atténuateur à une position, l’idée étant d’avoir la même puissance en final que mon G1 à la maison. Également une résistance de sécu pour le HP.
J’ai récupéré un Eminence 12 pouces de type inconnu d’un ATS sixty Hugues & Kettner, ainsi que sa reverb associée, une accutronics made in US 9AB2C1B (un peu longue, 43cm, va falloir adapter le combo à la dimension)
Le chassis sera soit un 1440-26 soit 1440-30.
J’ai juste peur que le 1440-30 m’oblige a construire un combo trop lourd.
Après avoir lu et relu les différents posts du forum, il me reste un certain nombre de questions avant de passer commande:

BOOST :

-Dans les schémas de Dymo, Denis, etc, le boost a un potar de volume sur la patte 3 de la 12AX7.
D’après de nombreux posts (par exemple : https://www.projetg5.com/phpbb3/viewtop ... 955#p60955) , il est indiqué que du coup, ce potar avait une tension continue dommageable pour le potar. Faut il le supprimer et le remplacer par une résistance fixe ?
Ou faut-il abandonner ce schéma de BOOST pour celui au preamp très différent de A-Wai?
https://www.projetg5.com/phpbb3/viewtop ... f=1&t=1643
Mais un son clean est-il toujours possible  avec ce schéma sans le boost ?
-Le switch pour passer du clean au boost doit-il être de ce type :
https://www.tube-town.net/ttstore/toggl ... on-on.html
Peut-on également commander le switch par un footswitch avec le kit suivant de TT :
https://www.tube-town.net/ttstore/kit-d ... r-6-v.html

Master volume :
Souvent, il est indiqué que la résistance R17 de 1M est à diminuer. Du coup, est-il judicieux de mettre un potar de 500k plutôt qu’un de 1M comme certains l’on fait ?

Atténuateur :
Un seule position m’intéresse, pour avoir grosso modo la puissance d’un G1 pour la maison.
Est-ce que -12dB sont suffisants ? Ou faut il plutôt miser sur -15dB ?
Bien sûr, je peux faire des essais, mais si l’un de vous a déjà expérimenté….et cela m’évitera des achats de résistance de 5 ou 10W pour rien...

Line Out :
Il semble que cette fonction était sur le G5V1, mais je ne trouve pas les schémas…

LED Chauffage filament :
Je souhaite remplacer la lampe du kit par une LED. J’ai vu qu’une 20mA faisait l’affaire, mais je n’en trouve pas chez TT. Quelle référence utilisez vous ?

BIAS Réglable :
Beaucoup de disparité dans les valeurs. Certains utilisent un potar lin de 200k avec une résistance de 4k3, d’autres utilisent un 100k lin avec une 6k...Je ne trouve pas de référence pour un 200klin.
Est ce indispensable ? A la finale je compte utiliser soit une EL34 soit une EH 6v6GT.
Ou que pensez vous de l’option rheostat 5W 100k ? (https://www.projetg5.com/phpbb3/viewtop ... 222#p88222)

Désolé pour mes (trop) nombreuses questions,

Très cordialement, et un grand merci d’avance à tous !
Avatar du membre
Pote Gui
G5 Team
G5 Team
Messages : 4469
Enregistré le : 15 mai 2012, 11:07
Localisation : Lyon (69)

Re: Projet G5 + Boost + Reverb + Aténuateur

Message non lu par Pote Gui »

Alors dans l'ordre :
Faut il le supprimer et le remplacer par une résistance fixe ?
Ça dépend des specs du potar, mais de toute façon il n'est pas conseillé de tripoter le potar avec la tension DC dessus => ça crachotte méchamment !
Ou faut-il abandonner ce schéma de BOOST pour celui au preamp très différent de A-Wai?
Aucune idée. Comme tu le dis toi-même, c'est très différent, donc...
Mais un son clean est-il toujours possible avec ce schéma sans le boost ?
Je suppose puisque c'est un peu le propos d'un schéma qui permet d'ajouter un étage de gain à un circuit préalable.
Le switch pour passer du clean au boost doit-il être de ce type
Oui mais je pense qu'un simple footswitch DPDT fera bien l'affaire. Maintenant, si tu veux switcher avec le kit relais, c'est bon aussi mais c'est un peu overkill vu qu'il y a 2 relais quand tu n'en nécessites qu'un.
est-il judicieux de mettre un potar de 500k plutôt qu’un de 1M comme certains l’on fait ?
Si certains l'ont fait alors ça doit être judicieux :mrgreen: Bon, sinon ça fait tomber un peu le gain j'imagine, voilà...
Est-ce que -12dB sont suffisants ? Ou faut il plutôt miser sur -15dB ?
A=10log(Pout/Pin) et donc avec -12dB tu diminues par un facteur 15 la puissance. Peut-être que -6dB (1/4 de puissance en moins) pourraient faire l'affaire ?
Quelle référence utilisez vous ?
N'importe laquelle (ou presque) du moment où tu calcules la bonne résisitance série pour ne pas lui envoyer trop de courant.

Pour ce qui est du bias, je n'ai pas le schéma sous les yeux mais 200k, ça me semble énorme comme valeur pour un potar de réglage de bias. On a plutôt tendance à utiliser 10 ou 25k pour une pola fixe. Pour une pola automatique, ce sont des valeurs plus proches de quelques centaines d'ohms plus souvent.
Rimlock
G5 guru
G5 guru
Messages : 1203
Enregistré le : 17 juil. 2018, 19:48
Localisation : pas trop loin de l'Océan

Re: Projet G5 + Boost + Reverb + Aténuateur

Message non lu par Rimlock »

Si c'est le bias de la cathode de la finale, il s’agit d'ohms(R), pas de kohms ! donc 100R ou 200R mais pas 100k ! Ça serait bien si tu mettais en lien le schéma que tu comptes utiliser, il faut chaque fois aller fouiller le site et c'est pénible, surtout que de nombreux liens d'images sont morts...
Modifié en dernier par Rimlock le 05 sept. 2020, 22:19, modifié 1 fois.
Et de deux ! Merci les Bleus :lol:
Avatar du membre
Regislazy
G5 bidouilleur
G5 bidouilleur
Messages : 29
Enregistré le : 26 févr. 2011, 1:00

Re: Projet G5 + Boost + Reverb + Aténuateur

Message non lu par Regislazy »

Avant toute chose, merci Pote Gui, merci Rimlock !
Oui effectivement, j'avais bien fait de conserver des schémas il y a quelques années, notamment ceux de Dymo, car il ne reste que peu de schémas visibles (de nombreux liens morts).
Je me suis donc lancé pour faire un schéma avec Kikad.
Je suis grand débutant avec ce logiciel, c'est une première pour moi, désolé par avance pour mes erreurs.
Je n'ai rien inventé, c'est pratiquement le schéma de Dymo, a part quelques modifs :
J'ai utilisé la technique décrite dans le schéma de Targof, avec l'idée d'utiliser un inter 3PDT qui me permet à la fois d'enclencher le boost mais également d'avoir un Master volume boost ou clean, permettant je l’espère de régler les niveaux séparément.

J'ai deux questions avant de commander:

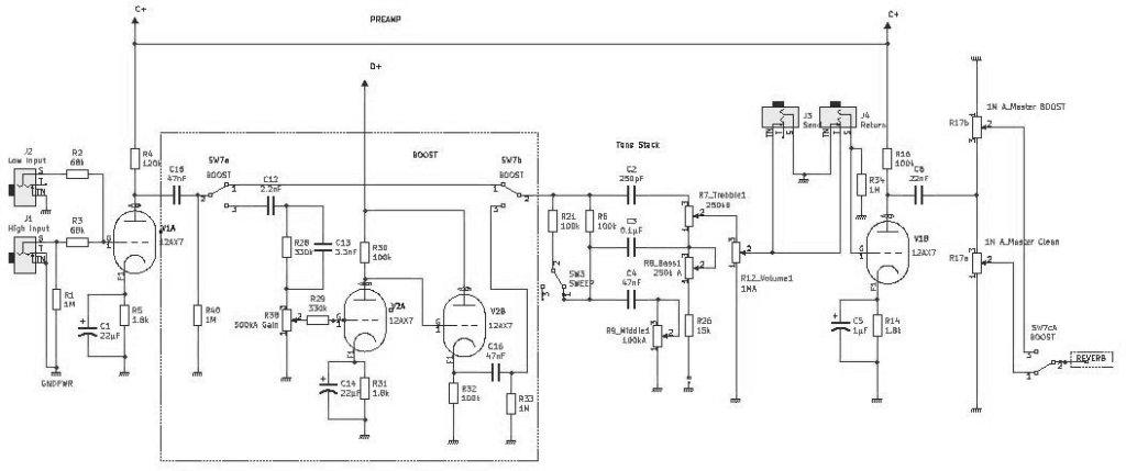
1) Est ce que le preamp avec deux masters est faisable sans problème comme cela?:

Schéma preamp :
https://www.hebergeur-image.com/upload/ ... e0feb8.JPG
2) Bias avec Rhéostat 100R 5W :Est- ce possible?

Schéma Power Amp:
https://www.hebergeur-image.com/upload/ ... 4b2f58.JPG
Sinon je ferais un bias réglable classique avec transistor.

L'alim (idem Dymo)
https://www.hebergeur-image.com/upload/ ... 4b3754.JPG

Et la Reverb (identique au G5 proreverb classique, à part le tank 9AB2C1B): :
https://www.hebergeur-image.com/upload/ ... 4b886b.JPG

Merci par avance pour vos réponses à mes deux questions avant commande.
Modifié en dernier par Regislazy le 13 sept. 2020, 14:01, modifié 1 fois.
Avatar du membre
Pote Gui
G5 Team
G5 Team
Messages : 4469
Enregistré le : 15 mai 2012, 11:07
Localisation : Lyon (69)

Re: Projet G5 + Boost + Reverb + Aténuateur

Message non lu par Pote Gui »

1) Tu vas avoir les deux masters en parallèle ce qui va modifier la réponse du potentiomètre utilisé (ce ne sera plus du log)

2)Je pense que le bias avec rhéostat ne pose pas de problème théorique. Assure-toi que 5W suffisent mais ça devrait être ok. C'était quoi ta solution "classique" à transistor ?
Avatar du membre
Regislazy
G5 bidouilleur
G5 bidouilleur
Messages : 29
Enregistré le : 26 févr. 2011, 1:00

Re: Projet G5 + Boost + Reverb + Aténuateur

Message non lu par Regislazy »

Oui, en effet, je n'avais pas pensé à cela, il y aura toujours une résistance de 1M en parallèle du potentiomètre utilisé...
A voir à l'usage...
Pour le bias réglable "transistor", c'est celui proposé sur le site là:
https://www.projetg5.com/articles/modul ... -reglable/

Et le schéma avec le bias réglable...:
https://www.hebergeur-image.com/upload/ ... ec5a8e.JPG
Avatar du membre
McColson
Admin du site
Admin du site
Messages : 8068
Enregistré le : 07 nov. 2004, 1:00
Localisation : La Celle sur Morin
Contact :

Re: Projet G5 + Boost + Reverb + Aténuateur

Message non lu par McColson »

Attention il y un bug au niveau de la boucle d'effet, il ne faut pas relier directement le potar et la grille de la lampe sinon tu bypasses ta boucle ;-)
Avatar du membre
Regislazy
G5 bidouilleur
G5 bidouilleur
Messages : 29
Enregistré le : 26 févr. 2011, 1:00

Re: Projet G5 + Boost + Reverb + Atténuateur

Message non lu par Regislazy »

Merci!
C'est corrigé…
Avancement des travaux:
Commande reçu sans pb de TubeTown, manque un tube 12AT7 de chez Banzai (Reverb).Pas gênant pour l'instant.
Chassis avant percé :
Chassis percé 01.jpg
Chassis arrière :
[/attachment]
Chassis percé 02.jpg
Chassis dessus :
Chassis percé 03.jpg
Fiat Lux :D :
Fiat Lux 04.jpg
Alim :
Alim 05.jpg
Alim 06.jpg

Check des tensions à vide :

Power ON, Std By On : 160V en A, B, C et D ; 6.47V Filaments
Power ON Std By Off : 427 V en A, B, C et D ; 6.47V Filaments

EDIT;

Montage avec Boost sans Reverb:

Sans les lampes:

Pin 1 V1 : 436V
Pin 6 V1 : 436V
Pin 3 V1 : 0V
Pin 8 V1 : 0V

Pin 1 V2 : 442V
Pin 6 V2 : 438V
Pin 3 V2 : 0V
Pin 8 V2 : 0V

Pin 1 V3 : 0V
Pin 3 V3 : 444V
Pin 4 V3 : 444V
Pin 8 V3 : 0V

Avec les lampes :

Filament : 6.28V

Pin 1 V1 : 155V
Pin 6 V1 : 147V
Pin 3 V1 : 1.245V
Pin 8 V1 : 1.163V

Pin 1 V2 : 213V
Pin 6 V2 : 141V
Pin 3 V2 : 141V
Pin 8 V2 : 1.15V

Pin 1 V3 : 13.96V
Pin 3 V3 : 268V
Pin 4 V3 : 268V
Pin 8 V3 : 13.86V

Bias 85mA

Son correct peut-être un peu sec (bias?; HP Eminence?)
Ploc au switch Boost
Sifflement très fort en mettant gain boost à fond, qui a disparu suite à l"ajout des protections des lampes 12 AX7.
Atténuateur OK, pas assez efficace (-9dB)

Photos :






A bientôt...
Fichiers joints
IMG_20201114_172520.jpg
IMG_20201114_172529.jpg
IMG_20201114_172450.jpg
Avatar du membre
Pote Gui
G5 Team
G5 Team
Messages : 4469
Enregistré le : 15 mai 2012, 11:07
Localisation : Lyon (69)

Re: Projet G5 + Boost + Reverb + Atténuateur

Message non lu par Pote Gui »

J'imagine que tu as mis une EL34 ? La polarisation est plutôt chaude (90%) mais cela dit avec Uak=250V, Rl=2k5 et en SE, ce n'est pas aberrant.

Oui, le HP joue pour beaucoup. Qui plus est, les Eminence sont des HP à haut-rendement qui attaquent dur (cf courbes de fréquence sur le site du constructeur). D'où peut-être ton ressenti...

Félicitations en tout cas pour ta réalisation :good:
Avatar du membre
McColson
Admin du site
Admin du site
Messages : 8068
Enregistré le : 07 nov. 2004, 1:00
Localisation : La Celle sur Morin
Contact :

Re: Projet G5 + Boost + Reverb + Atténuateur

Message non lu par McColson »

Good job, bravo !
Avatar du membre
Regislazy
G5 bidouilleur
G5 bidouilleur
Messages : 29
Enregistré le : 26 févr. 2011, 1:00

Re: Projet G5 + Boost + Reverb + Atténuateur

Message non lu par Regislazy »

Bonjour à tous et bonne (meilleure!) année 2021 !

Des nouvelles de mon G5 :
Je peux le considérer comme terminé, avant « débogage » (quelques menus soucis que je vais développer plus tard).
La Reverb a été ajoutée, l’atténuateur changé pour -12dB, plus correct à mon sens.

Mes valeurs de tension actuelles avec une EL34 :

A+ : 286,5V
B+ : 271,9V
C+ : 190,3V
D+ : 215,3V

Filament : 6.2V

Pin 1 V1 : 132V
Pin 6 V1 : 123V
Pin 3 V1 : 1.04V
Pin 8 V1 : 0,99V

Pin 1 V2 : 215V
Pin 6 V2 : 141V
Pin 3 V2 : 141V
Pin 8 V2 : 1.16V

Pin 1 V3 : 14,9V
Pin 3 V3 : 279,7V
Pin 4 V3 : 259,7V
Pin 8 V3 : 14,9V

Pin1 V4 : 284V (12AT7 Reverb)
Pin 6 V4 : 283,5V
Pin 3 V4 : 5,02V
Pin 8 V4 : 5,04V

Pin1 V5 : 124,6V (12AX7 Reverb)
Pin6 V5 : 123,3V
Pin3 V5 : 0,96V
Pin8 V5 : 0,99V

Bias lu ; 85mA

@ Potegui : lorsque je parle d’un bias à 85mA avec l’EL34, cela signifie pour moi un bias mesuré aux bornes de R19.
Si je ne me suis pas trompé, 25W Max pour une EL34, je compte pour un Bias = 100 % :
Ia = 25/(279,7-14,9)= 94,4 mA.
Le courant de grille Ig2 est de 15mA en pentode à 250V en class A, et à 13mA à300V.
Je choisis 14mA (279V)
Courant aux bornes de la cathode maxi : 94,4 + 14 = 108,4mA pour 25W

Si je mesure 85 mA à la cathode, j’ai 85-14= 71mA de bias « réel ».
0,071x(279,7-14,9) = 18,8W. Si pour 100 % j’ai 25W, alors 18,8W c’est un réglage à 75 % non ?
Du coup, mon ampli est il biasé trop froid ?
Si la littérature permet 90 %, puis je monter le Bias lu à 98mA ?

Réglage Bias par Rhéostat de 100 Ohms 5W : cela marche, mais si l’on veut changer de lampe on a pas assez de « course » pour passer d’une EL34 à une 6V6.
Pour pallier à ce problème, le DPDT du changement d’impédance du transfo de 2,5K pour une EL34 et 5k pour une 6V6 me permet également de changer la résistance devant le rhéostat pour avoir la plage nécessaire.

Bilan: je préfère la 6V6 au niveau son, mais je ne sais pas si la puissance est suffisante avec un batteur…
Avec le Boost j’ai un son saturé dès le gain à 5 avec une Strat Fender.
Avec une Ibanez ST55 micros du même genre que des DiMarzio superdistortion (Maxon V2) , l’ampli crunch même en Clean si le volume est à fond...

Maintenant quelques photos :
Ampli + Tank Reverb.jpg
Ampli + Tank Reverb.jpg (8.08 Kio) Vu 26434 fois
Chassis ouvert.jpg
Chassis ouvert.jpg (14.11 Kio) Vu 26434 fois
Tête .jpg
Tête .jpg (10.36 Kio) Vu 26434 fois
SchémaPreamp.jpg
Et les soucis (avant de passer dans la partie Debug si nécessaire) :

Seulement avec l’EL34, la Reverb passé 6 se met à ronfler lorsqu’elle est dans le boîtier, pas en dehors. J’ai essayé de bouger les fils, sans succès, mais je pense que la lampe EL34 est trop près du tank (2-3cm).
Pas de soucis avec la 6V6, plus "courte"…

Sifflement très important lorsque le boost est en fonction , tout à fond, à partir de 4 sur le volume Master Boost (pour rappel, je remet le schéma de mon préamp : le switch de boost permet de changer de potentiomètre de volume master, idée du schéma de Targof.)
J'ai lu sur le forum de nombreux posts à ce sujet, parlant d'une boucle de masse,de blinder tous les fils du signal et de relier directement la masse des fils blindés à la masse en étoile. Mais il ne me reste plus de fil blindé (à commander?)

MAIS j’ai un volume déjà supérieur au vol Master clean à fond !!!
En effet si je règle mon Vol Master clean au max, mon Vol Master Boost ne doit pas dépasser 3 pour être au même niveau sonore…
J’aurais peut-être du laisser ce Vol Master boost à l’intérieur du boîtier….et le laisser sur 3.
Dans ce cas, pas de sifflement.
Pour moi, soit la valeur des deux potars (1M log) n’est pas adaptée, soit il faut que je calme la sortie de la 12AX7 de boost en changeant la résistance R32 de 100k par deux résistances de 68k et 33k par exemple, en faisant partir le signal (vers le C16) entre les deux (ne pouvant pas mettre de potentiomètre à la place de R32 vu la tension élevée, je remplace par une valeur fixe de 68k par exemple...)
J'ai remis mon schéma de préamp en image plus haut...


Merci d'avance pour vos avis éclairés et un grand merci à tous!
Avatar du membre
bilbo_moria
Don Bilbo de la Vega
Messages : 7492
Enregistré le : 15 déc. 2004, 1:00
Localisation : Tinteniac (35)

Re: Projet G5 + Boost + Reverb + Atténuateur

Message non lu par bilbo_moria »

Pour la reverb, curieux que le ronflement soit lié à la lampe, j'aurais plutôt pensé au transfo d'alim qui "bave" dans le reverb tank.

Pour le sifflement, possiblement une oscillation lié au surcroît de gain. C'est souvent ch*ant à debugger, essayer de bouger les fils avec une baguette de bois pour voir si cela a un effet sur l'oscillation, ça donnerait déjà une bonne piste. Sinon, des résistances de grille, des capas pour couper un poil les aigus etc.
Avatar du membre
Pote Gui
G5 Team
G5 Team
Messages : 4469
Enregistré le : 15 mai 2012, 11:07
Localisation : Lyon (69)

Re: Projet G5 + Boost + Reverb + Atténuateur

Message non lu par Pote Gui »

Il est possible que la tension AC du filament rayonne vers l'inducteur du tank de reverb, sinon je ne vois guère d'autre explication... Sinon, le sens du tank de reverb peu jouer si cela éloigne ou rapproche l'inducteur du tank du transfo d'alim par exemple. J'ai eu ce problème aussi et en tournant le tank à 180°, ça a réglé le problème.

Diminuer le gain peut aussi aider à se débarrasser de l'oscillation.

Et ton bias à l'air correct pour un SE, oui. 15mA pour Ig2 au repos me semble un peu exagéré toutefois...
Répondre