
En effet en peut optimiser le tone control devant le DWELL afin de réduire les basses ( EDIT : et le bruit ) et d'avoir une gamme de tonalités plus étendue.
EDIT : actuellement la réponse du tone control sur l'entrée du dwell est la suivante :
Ce n'est pas optimum pour des questions de bruit et de réglage : on se contente de baisser les aigus en laissant mediums et surtout les graves ( en dessous de 82 Hz ) inutiles en guitare et ne transportant que du bruit notamment le 50Hz ( si la guitare est mal blindée par ex).
la modification apporterait la courbe suivante :
Haut
On voit que l'on peut baisser ou monter les aigus par rapport aux mediums tout en limitant les basses voire annulant ou presque les inutiles .
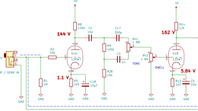
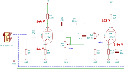
Les schémas seraient modifiés comme suit :
AVANT : APRES: Comme le tonestack charge U1A on booste le gain avec C18 et le dwell est libéré de la 220k et de la 33k pour passer à 1Mo au lieu de 500k. On retrouve alors le même gain pour les mediums en remontant légèrement le DWELL. C'est une espèce de TS traditionnel tronqué qui ferait la chasse aux basses ( désagréables en reverb). Le 15n et les 110k forment un PH à 100Hz et le 15n isole le 300p qui peut être en Silver Mica !
fin d'EDIT.
J'envisage en face arrière un switch supplémentaire de GROUND LIFT afin de pouvoir shunter éventuellement le dispositif de "séparation masse-chassis" selon les configurations ( par exemple je teste sur un ampli très silencieux et ce dispositif apporte plus de bruit qu'il n'en élimine contrairement à l'expérience de Matthieu avec son THR-5)
Edit :
_
En troisième lieu et là je reconnais que c'est limite uzine à gaz , j'ai simulé en sortie du tank un filtre destiné à éliminer toute trace de 50 Hz . En fait un double T mais .... il faudrait remplacer C9 et R17 par un LND150 pour driver + 6 résistances + 5 capas !




EDIT : ça fonctionne bien pour le 50 Hz mais ses harmoniques subsistent et donc le jeu n'en vaut pas la chandelle, mieux vaut faire la chasse aux parasites comme nous le faisons.
jptrol
_____________________________________________