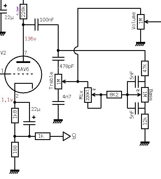
C'est vrai que ce tone-stack se rapproche du James, que j'appelle plus volontiers Baxandall. Avec un réglage au milieu qui ressemble au bouffeur d'aigus que l'on trouve dans les 1ers AC4.
Désolé pour le temps de réponse, mais j'ai été quelques jours loin de cet ampli et des ordis.
En séparant chaque réglage, je me dis que passer le treble à 470p/4n7 donnerait un résultat intéressant. Comme le 5F2.
Pour le medium.... je pense qu'il est lié aux 2 autres, donc, j'essayerai d'augmenter la valeur de condo in contexto pour voir le résultat en fonction de l'interaction avec les 2 autres.
Pour le bass, le couple 5nF/5nF me laisse quelque peu perplexe. Mais ça semble fonctionner. La coupure est assez basse. Mais ça joue sur les fréquences 100-200 Hz, qui sont intéressantes pour la guitare, pourvu que j'arrive à faire fonctionner le medium sur une plage autour de 400 - 800 Hz.
Bref, je vais m'occuper de ça demain, en commençant par un couple 470pF/4n7 que je modifierai si besoin, comme tu me l'as suggéré.
En fonction des résultats, j'augmenterai ensuite la valeur du 10nF sur les mediums.





