
Je relance un nouveau sujet : un Merlaud Cibot est arrivé sur mon établi pour quelques investigations.
le chassis dit HFM17 Mais le schema de l'intérieur correspond a un CR20 de Cibot.
Le transformateur de sortie n'est pas l'original de Merlaud.
Les entrées ont toutes disparues et il y a deux entrées : 1 RCA a l'arrière et un Jack 6.35 Mono a l'entrée

Le switch on/off cablé sur la cosse de plaque du transfo...

Après mure réflexion, je pense garder le circuit imprimé pour le passer en Blues Junior sans reverb.
Ce pendant, j'ai un doute encore sur :
Le changement aurait l'avantage de réduire la place et garder le chassis (tres petit) par contre j'ai peur de perdre un peu de caractère sur les medium (j'ai besoin de votre avis les garçons)

SVP Pas de débat le TMB Marshall est mieux que le TB Fender un bon ampli blues ca a des médiums point barre.

Bref, voici
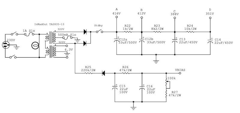
le schema de départ d'origine (a déjà subi une modif mineure d'un propriétaire précédent) ; sur lequel on voit que la HT au transfo est un peu haute ?
Le schema de notre ami Doug Hoffmann ;
le circuit avec mes modifs (pour coller au circuit de Doug...) ne pas vérifier avant que je ne l'aie fait

La suite après quelques mesures dans quelques jours...